▲ 点击上方蓝字,关注PKPM绿色建筑!
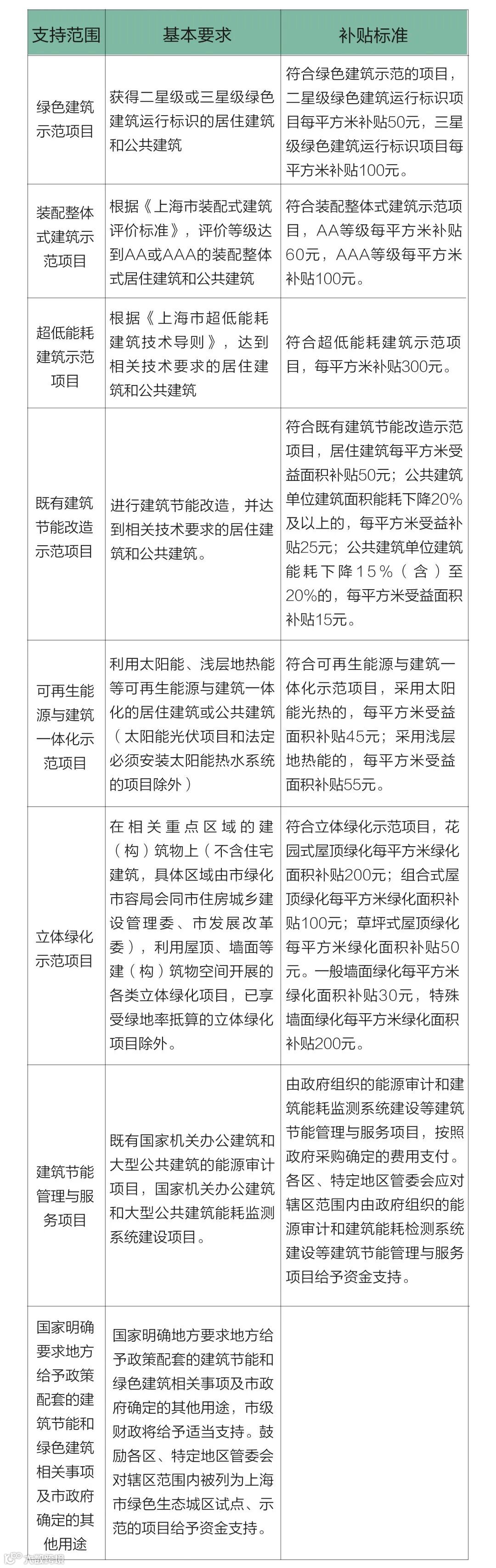
3月19日,上海市住建委会同上海市发改委和上海市财政局制定了新一版的《上海市建筑节能和绿色建筑示范项目专项扶持办法》(沪住建规范联〔2020〕2号),进一步推进本市建筑节能和绿色建筑的相关工作。新一版扶持办法主要有以下三方面改动。


(扫码报名)
PKPM绿色低碳▲ 点击上方蓝字,关注PKPM绿色建筑!
3月19日,上海市住建委会同上海市发改委和上海市财政局制定了新一版的《上海市建筑节能和绿色建筑示范项目专项扶持办法》(沪住建规范联〔2020〕2号),进一步推进本市建筑节能和绿色建筑的相关工作。新一版扶持办法主要有以下三方面改动。


(扫码报名)