最近,罗戈研究发表的《2021 年及之后值得关注的供应链趋势》已指出了一个供应链值得关注的趋势——“供应链正在走向绿色和零(低)碳供应链”。
在中国,当供应链数字化转型正如火如荼展开之时,政府向全球庄严承诺碳达峰、碳中和的宏伟目标,供应链零(低)碳转型的运动正在中国快速兴起。与此同时,很多企业的供应链管理者并不熟悉它,其实这场运动与数字化转型一样充满着战略机会和挑战。
不同的是零(低)碳转型是一场关乎人类可持续发展的全球性运动
西方发达国家早已重视,1990s 出台的GHGP(温室气体协议)的一系列标准、2015年193个国家签署的SDGs(联合国2030可持续发展目标),到2016年多国签署的《巴黎气候协议》,以及《2021 年及之后值得关注的供应链趋势》介绍的 CSR,ESG,LEEE,RE100等框架和标准。
供应链必须在一个全球统一的零(低)碳标准下发展引发零(低)碳供应链,必须为子孙后代的发展、为环境和社会做出承诺和变革。本文重点将介绍企业供应链及企业供应链中碳足迹具体内容,并列举具体案例,一起来看看吧~
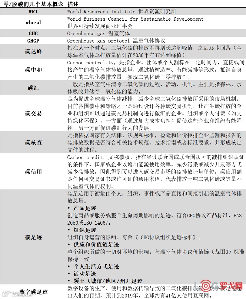
1、几个关于碳排放--零/脱碳的基本概念
下表关于零/脱碳的几个基本概念:

2、认识供应链中的碳足迹
展示和分析在供应链中碳足迹(碳排放)的宏观和某些微观图景,通过认识供应链的碳足迹,使供应链管理者警醒并认识到:供应链减碳脱碳事在必行。
供应链是指围绕核心企业,从配套零件开始,制成中间产品以及最终产品,最后由销售网络把产品送到消费者手中的、将供应商,制造商,分销商直到最终用户连成一个整体的功能网链结构。
一个完整的供应链应该是一个循环供应链,它包括正向供应链(传统上描述的供应链)和逆向供应链(没有特别说明的情况下,本报告中提到的供应链指循环供应链)。循环供应链的碳足迹见图1。

图1:循环供应链的碳足迹
在供应链中的所有活动都可能存在一系列的碳足迹,无论是食品生产,还是家电、计算机、手机生产,从原材料采购、处理、产品制造、交付运输、使用,一直到产品的生命终结的整个生命周期都伴随着碳足迹。
另外值得关注的是:所有工业排放最终如何与提供产品和服务挂钩,以满足消费者的需求。
2006年1月,碳信托基金会(Carbon Trust)发表了一份报告:《我们所有消费品产生的碳排放量》给出了答案! 报告展现了这项研究按工业部门分类(如电力、钢铁或化学品生产),从源头上分析了碳排放的过程,并将其重新分配到10个不同的消费点(它们都直接或间接与供应链碳排放有关),如即食品、服装或体育中心。

3、供应链中的碳足迹案例示范
企业的供应链如何实现,其所有活动:从原材料采购、处理、产品制造、交付运输、使用,一直到产品的生命终结的整个生命周期都可能存在一系列的碳足迹,具体通过几个例子感受一下吧~
例子1:一个可乐生产商 生产一罐可乐的供应链,其示意图及其碳足迹比例见图2。

图2:生产一罐可乐的供应链的示意图及其碳足迹比例
例子2:一个食品生产商 食品供应链的碳足迹,见图3。
从食品供应链的碳足迹中可见,我们的食物产生的温室气体(GHG)数量在全球食物供应链中可能有很大差异。实际上,特定食物类型之间的差异可能会变化一个数量级,这意味着我们食用的食物可能是影响环境中温室气体排放的重要因素。
食品供应链是包括一个复杂的伴随碳足迹的过程:
使用土地产生泥土碳排放
农耕产生碳排放
饲料喂养动物(牛、猪…)的碳足迹
加工处理生农产品,其能源产生碳排放
运输农产品产生碳足迹
零售商存储/冷链过程产生碳排放
最后包装食品,其包装材料生产和运输产生碳排放

图3:食品供应链示意图及其碳足迹比例
在全球范围内,每年通过食品供应链排放的二氧化碳当量(CO2)约为137亿公吨,遍及119个国家、38,000个商业农场,毫无疑问,牛肉和其他动物产品对排放的影响很大。
4、供应链运营的发展
最初,是特定几家公司开始评估其供应链运营的排放风险,这有助于他们控制销售的商品和服务的整个生命周期温室气体排放。信息技术、消费品制造和电信等行业尤其如此,这些行业需要强大的供应链。自2012年以来,随着供应链或“范围3”(来源《温室气体核算体系》,企业在范围2以外的间接排放,包括企业供应链/价值链上下游可能产生的所有排放)、温室气体协议发布,更多的公司加入其中,评估其供应链中的温室气体“热点”,包括企业供应链上下游(原材料的采掘、生产和运输,消费者使用产品和服务)合作伙伴实现减碳。
如今,美国许多知名品牌都与供应商接洽,量化其业务对温室气体排放的全部影响,并设定减少供应链温室气体排放的目标。
如今,提高运营能效和购买绿色能源等举措在领先企业中至关重要且已成为普遍方式。在最引人注目的企业可持续发展举措中,多企业采取行动包括:
• 沃尔玛:于2017年4月宣布了一项企业级目标,即到2030年,通过其Gigaton项目,将供应链的排放量减少10亿吨;
• 强生:将消费品包装的可回收性提高到90%,到2020年减少产品的生命周期排放量;
• Clif Bar&Company:要求50家主要供应商在2020年前至少使用50%的绿色能源为其运营提供电力;
• General Mills:到2025年,在整个价值链上减少28%的排放量;
• 戴尔:鼓励95%的直接材料的主要物流供应商制定温室气体排放目标,并在2020年前报告其排放清单;
领先企业早已制定了宏伟的温室气体目标,并将温室气体减排战略落实到其业务实践中。供应链任一环节的疏忽都将导致企业碳排量的降低,因此企业供应链研究对企业碳核算、企业实现低碳零碳发展至关重要,可作为一个重要参考依据。
国内许多企业和供应链组织也开始行动起来,为实现中国政府2060年实现碳中和的宏伟目标而制定碳减排战略,创新技术,努力实践减碳脱碳的承诺。
若有更多关于企业碳足迹、企业供应链如何对接碳排放、企业行业碳核算、碳监管及优化相关内容,欢迎大家联系小编,一起交流沟通~
文中部分内容选取《2021 年及之后值得关注的供应链趋势》报告,文中脉络梳理来自本公众号。



