搜索
首页
大数快讯
大数活动
服务超市
文章专题
出海平台
流量密码
出海蓝图
产业赛道
物流仓储
跨境支付
选品策略
实操手册
报告
跨企查
百科
导航
知识体系
工具箱
更多
找货源
跨境招聘
DeepSeek
首页
>
关于全面支持《建筑节能与可再生能源利用通用规范》的PKPM绿色节能系列软件升版通知
>
关于全面支持《建筑节能与可再生能源利用通用规范》的PKPM绿色节能系列软件升版通知
PKPM绿色低碳
2021-11-05
0
导读:为响应国家碳政策和规范要求,提供PKPM可再生能源软件包,包含建筑节能设计软件、与建筑碳排放标准主编单位合作研发的建筑碳排放计算软件、建筑太阳能光伏设计软件等,可实现全文强条规范条文要求,是您的工程设
尊敬的PKPM节能、绿建及碳排放软件用户:
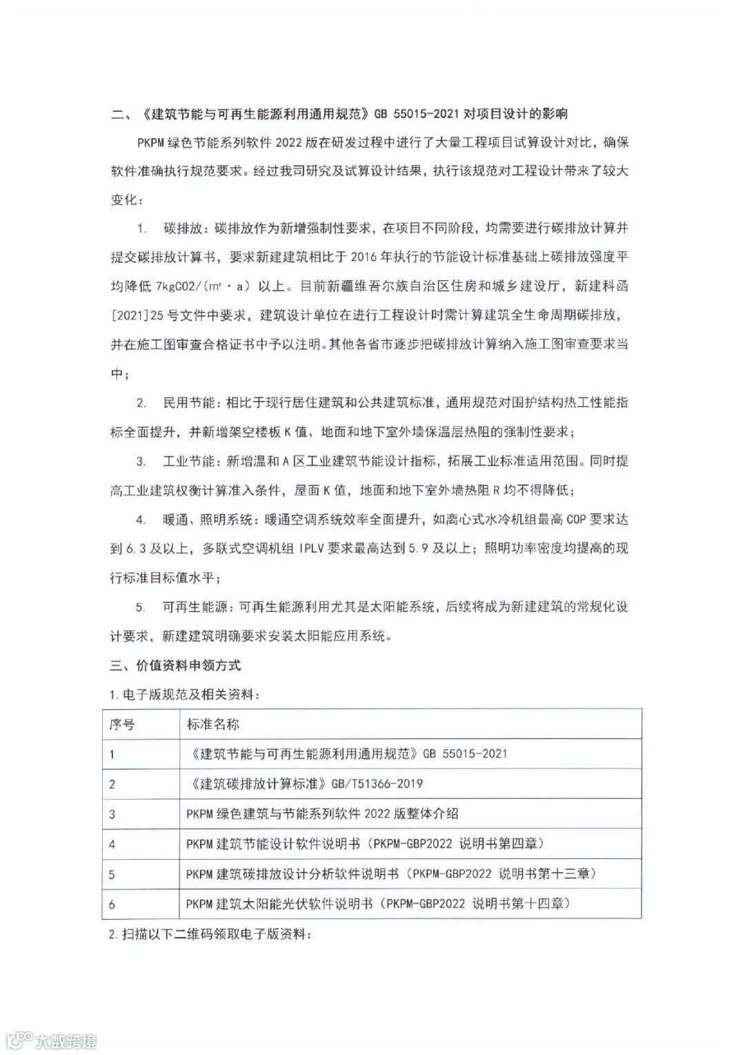
按照住房和城乡建设部规定,《建筑节能与可再生能源利用通用规范》GB 55015-2021将于2022年4月1日起执行,该规范全文强制执行。
该规范对全国所有气候区建筑的节能、碳排放以及可再生能源利用提出强制性要求,并要求提供《建筑能耗分析
报告
》、《可再生能源利用分析报告》及《建筑碳排放分析报告》等,给工程设计带来了新的课题,节能要求更高、碳排放分析、太阳能系统设计。
PKPM绿色节能系列软件2022版已全面执行了规范相关条文。同时,为响应国家碳政策和规范要求,提供PKPM可再生能源软件包,包含建筑节能设计软件、与建筑碳排放标准主编单位合作研发的建筑碳排放计算软件、建筑太阳能光伏设计软件等,可实现全文强条规范条文要求,是您的工程设计的必备
工具
和重要保障!
PKPM绿色节能系列软件2022版已于2021年10月1日开始升级,为保证工程设计全面执行新全文强条规范要求,请贵单位及时升级软件。
具体升级内容详见附件。
北京
构力科技有限公司
2021年10月
点击“
阅读原文
”下载电子版规范及相关资料
点击查看:关于全面支持《建筑节能与可再生能源利用通用规范》的PKPM绿色节能系列软件升版通知
【声明】内容源于网络
0
0
PKPM绿色低碳
依托于PKPM强大的企业实力与丰富项目经验,定期发布国内外绿色建筑资讯、绿色建筑政策与标准信息、节能与绿色建筑设计、绿色建筑软件产品、绿色建材、绿色建筑典型案例与知识等,以期帮助建筑从业人员,并促进绿色建筑行业的快速发展。
内容
0
粉丝
0
关注
在线咨询
PKPM绿色低碳
依托于PKPM强大的企业实力与丰富项目经验,定期发布国内外绿色建筑资讯、绿色建筑政策与标准信息、节能与绿色建筑设计、绿色建筑软件产品、绿色建材、绿色建筑典型案例与知识等,以期帮助建筑从业人员,并促进绿色建筑行业的快速发展。
总阅读
0
粉丝
0
内容
0