导言:
6月10日,《湖南省能源发展报告2021》发布会暨“湖南省能源碳中和发展研究中心”授牌仪式在长沙举办!该中心是由湖南省发改委授牌,中国能建中电工程湖南院牵头,联合相关科研院所、行业协会等组建,主要职责是开展能源碳达峰碳中和战略研究、政策咨询、技术推广和市场服务等工作,旨在为全省碳达峰碳中和战略实施提供支撑。
《湖南省能源发展报告2021》《报告》预测,2025年全省能源领域直接碳排放总量约3.14亿吨,其中煤炭消费排放占比约66%,石油消费排放占比约22%,天然气消费排放占比约7%,间接碳排放占比约5%。煤炭消费碳排放将于“十四五”末或“十五五”初期实现达峰,石油消费碳排放在“十五五”末期达峰,天然气消费排放持续增加。湖南能源领域碳排放与2029—2030年内实现达峰,达峰峰值约3.53亿吨。
《报告》显示,湖南省2019年碳排放总量约为3.1亿吨(2020年数据尚未更新),低于全国平均水平,按从高到低排第14位,在中部六省中排第5位;碳排放强度约0.779吨/万元,低于全国碳排放强度0.993吨/万元,从低到高排全国第8位。
湖南省碳排放量总体呈现东高西低特点,其中长沙、娄底、岳阳碳排放量高于3500万吨;娄底、湘潭碳排放强度最高,高于1.0吨/万元,长沙、永州碳排放强度最低,低于0.5吨/万元。
“十三五”期间,湖南能源领域碳排放总量年均增速约1.53%。2020年,湖南省能源领域碳排放总量约3亿吨,占全省碳排放总量的95%左右,其中化石能源燃烧产生的直接排放量约占总量95%,省外电力调入所产生的间接排放量约占总量的5%。

《报告》认为,目前湖南省人均碳排放处于较低水平,处于工业化中后期阶段,碳排放总量仍将随着工业化进程逐年上升,预测湖南能源领域碳排放与2029—2030年内实现达峰,达峰峰值约3.53亿吨。
在保证社会正常生活和能源供应安全的前提下,湖南将以“控煤、保电、稳油、加气、扩新”为能源绿色转型基本目标,围绕能源结构绿色低碳转型和提高能源利用效率两条主线,构建能源供给、能源消费、人为固碳三大协同降碳体系,稳步推进湖南省能源领域碳排放如期达峰。
报告预计,2022年湖南省能源消费总量约1.72亿吨标准煤,同比增长3.0%,维持低速刚性增长;在“控煤、保电、稳油、加气、扩新”发展方向下,湖南省能源领域可能在2029-2030年实现碳排放达峰。报告建议,统筹谋划湖南省第三直流、大型抽蓄、新型储能、煤电灵活性改造等发展。
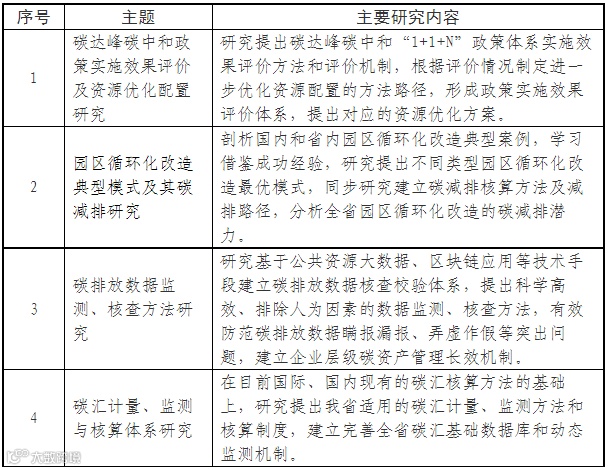
此前,湖南省发展和改革委员会发布了《关于公开遴选湖南省碳达峰碳中和重大问题研究机构的公告》,公开遴选研究机构的碳达峰碳中和重大问题共4个,包括:碳达峰碳中和政策实施效果评价及资源优化配置研究,园区循环化改造典型模式及其碳减排研究,碳排放数据监测、核查方法研究,碳汇计量、监测与核算体系研究。截止时间:2022年6月15日。申报单位请于截止时间前将申报材料送省发展改革委资环处,逾期不予受理。

来源于:碳达峰碳中和研究中心,如有侵权请联系后台处理;
