大数跨境

资讯 | 江苏《改善型住宅重点推广应用新技术》(第一批)正式发布!

资讯 | 江苏《改善型住宅重点推广应用新技术》(第一批)正式发布! PKPM绿色低碳
2024-07-30
1

转载来源:绿色宜居生态保护

权归原作者所有,如有侵权请联系后台处理



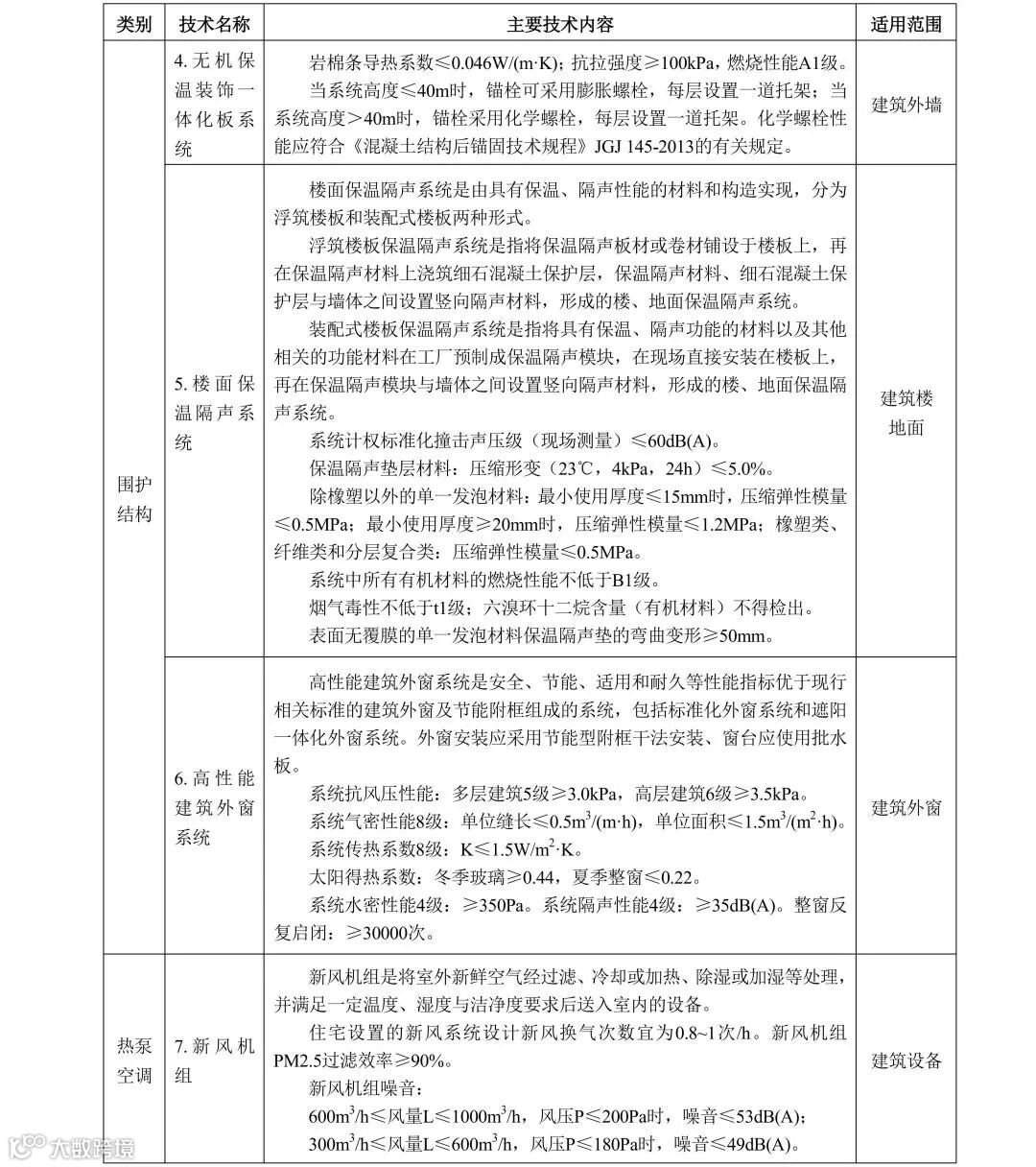
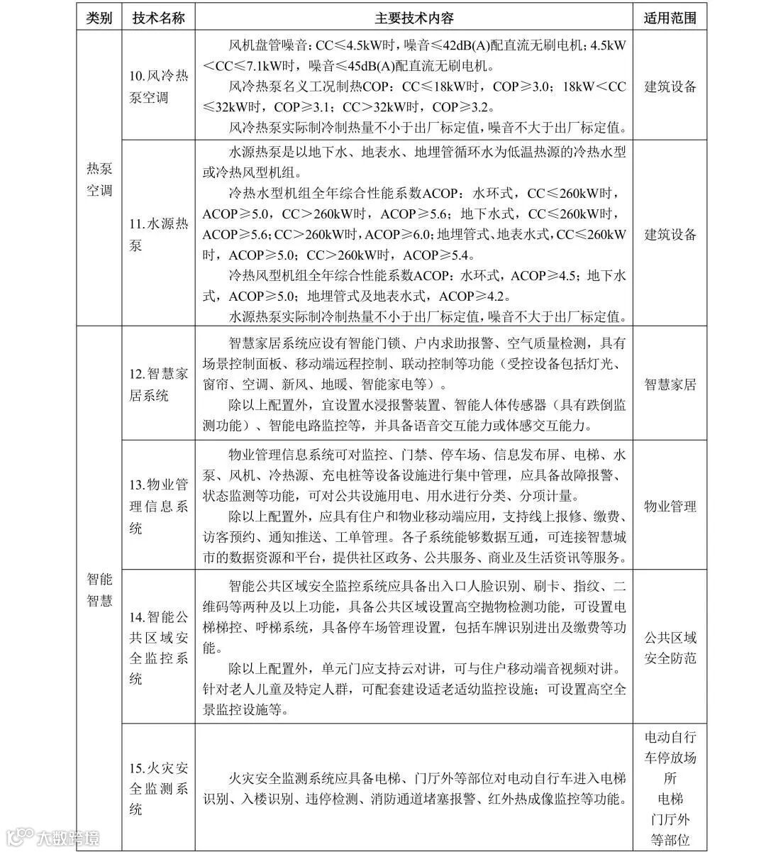
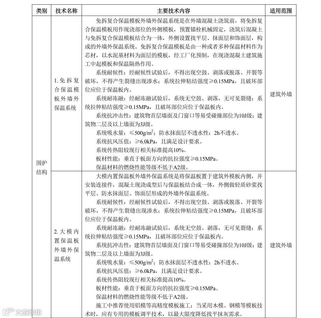
为提升改善型住宅性能及品质,根据《建设领域新技术推广应用管理规定》(建设部令第109号),江苏省住房和城乡建设厅发布《改善型住宅重点推广应用新技术》(第一批)。

具体内容如下:

改善型住宅重点推广应用新技术

(第一批)

点击下载:改善型住宅重点推广应用新技术(第一批).pdf


往期推荐:





如何把色彩美学应用在建筑室内外设计中? 看看这门课程吧


技术干货 | 绿色建筑新国标学习笔记——绿色建材应用


技术干货 | 超低能耗住宅阳台封闭窗应不应该采用三玻两腔?


资讯 | 虚拟发电厂将成为可再生能源采用和整合的关键驱动力


资讯 | 2024年7月23日碳中和信息差


喜欢就点个“在看”吧

【声明】内容源于网络
0
0
PKPM绿色低碳
依托于PKPM强大的企业实力与丰富项目经验,定期发布国内外绿色建筑资讯、绿色建筑政策与标准信息、节能与绿色建筑设计、绿色建筑软件产品、绿色建材、绿色建筑典型案例与知识等,以期帮助建筑从业人员,并促进绿色建筑行业的快速发展。
内容 0
粉丝 0
PKPM绿色低碳 依托于PKPM强大的企业实力与丰富项目经验,定期发布国内外绿色建筑资讯、绿色建筑政策与标准信息、节能与绿色建筑设计、绿色建筑软件产品、绿色建材、绿色建筑典型案例与知识等,以期帮助建筑从业人员,并促进绿色建筑行业的快速发展。
总阅读0
粉丝0
内容0