转载来源:碳中和学习与实践
版权归原作者所有,如有侵权请联系后台处理
1月23日,国家能源局正式印发《分布式光伏发电开发建设管理办法》,就分布式光伏在备案、并网等方面给出新的要求。
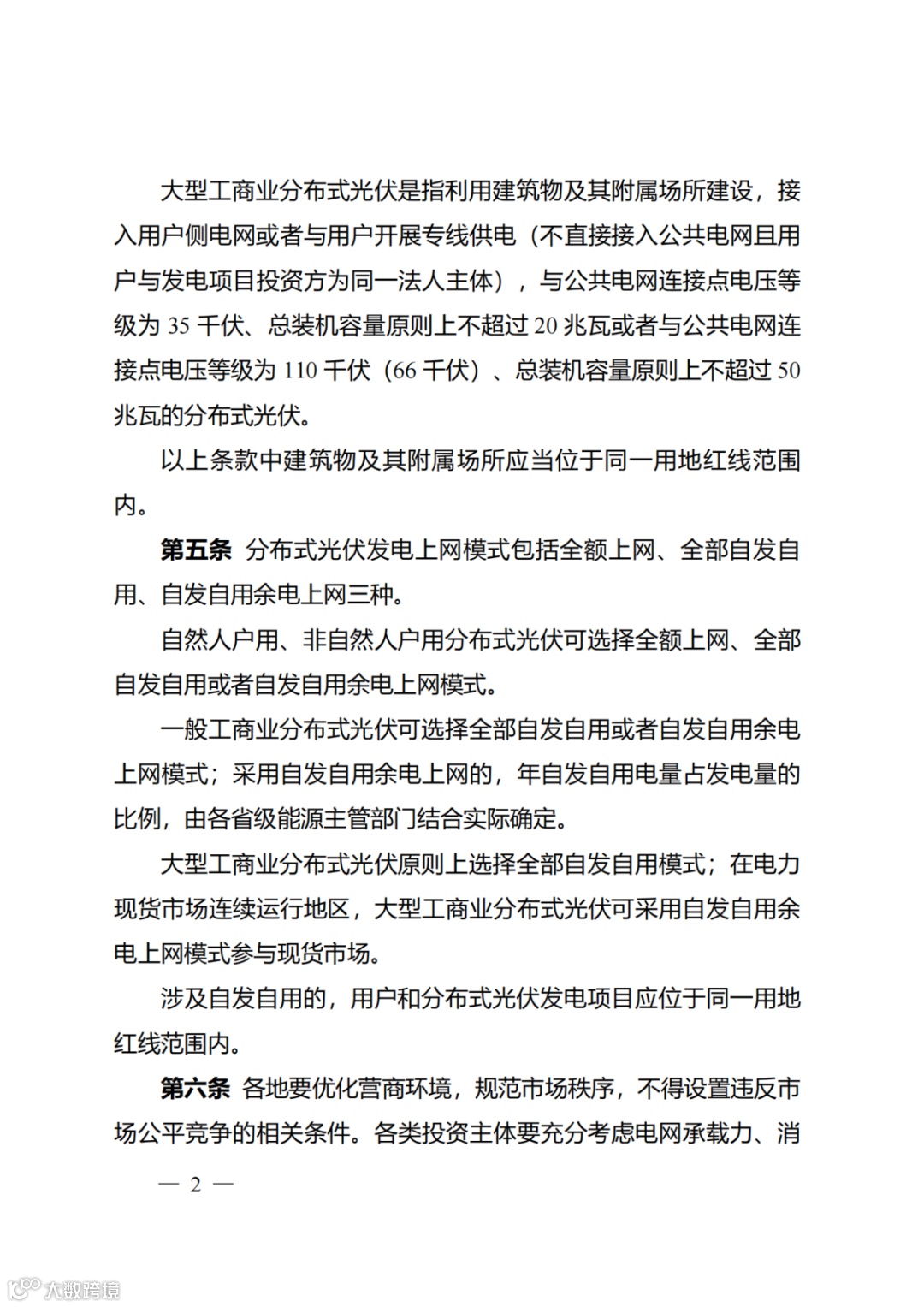
根据文件,分布式光伏发电分为自然人户用、非自然人户用、一般工商业和大型工商业四种类型。其中,大型工商业分布式光伏是指利用建筑物及其附属场所建设,接入用户侧电网或者与用户开展专线供电(不直接接入公共电网且用户与发电项目投资方为同一法人主体),与公共电网连接点电压等级为35千伏、总装机容量原则上不超过20兆瓦或者与公共电网连接点电压等级为110千伏(66千伏)、总装机容量原则上不超过50兆瓦的分布式光伏。
在具体并网要求方面,一般工商业分布式光伏可选择全部自发自用或者自发自用余电上网模式;采用自发自用余电上网的,年自发自用电量占发电量的比例,由各省级能源主管部门结合实际确定。
大型工商业分布式光伏原则上选择全部自发自用模式;在电力现货市场连续运行地区,大型工商业分布式光伏可采用自发自用余电上网模式参与现货市场。
在备案方面,非自然人投资开发建设的分布式光伏发电项目不得以自然人名义备案,本办法印发前已由自然人备案的,可不作备案主体变更,仍按原备案项目类型管理,但投资主体应当主动向备案机关和电网企业告知相关信息,明确承担项目运行维护的主体及相应法律责任。
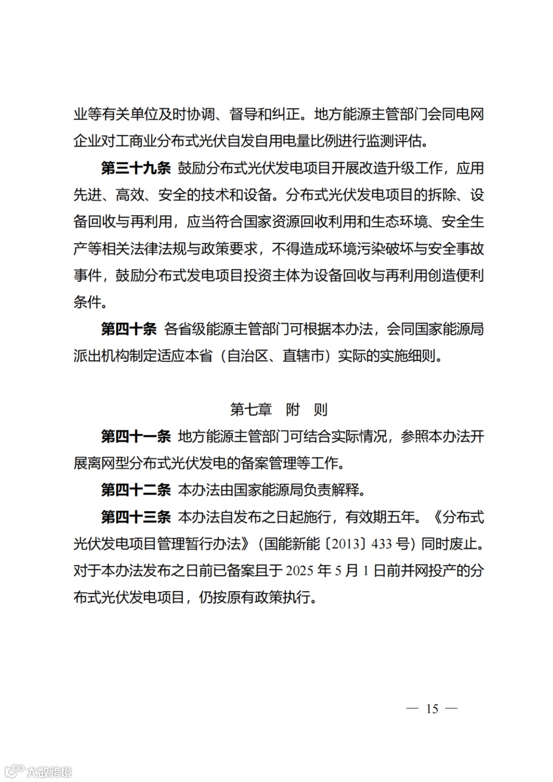
文件指出,对于本办法发布之日前已备案且于2025年5月1日前并网投产的分布式光伏发电项目,仍按原有政策执行。
此外,国家能源局对于新版分布式光伏管理政策的解读从新老划断、大型工商业、渔光、农光互补等几类项目进行了说明。
(一)关于项目“新老划断”。做好新老政策的衔接和明确“新老划断”是行业比较集中的意见。为此,《管理办法》在备案部分提出:“非自然人投资开发建设的分布式光伏发电项目不得以自然人名义备案,本办法印发前已由自然人备案的,可不作备案主体变更,仍按原备案项目类型管理……”,并在附则中进一步明确“本办法自发布之日起施行,有效期五年。《分布式光伏发电项目管理暂行办法》同时废止。对于本办法发布之日前已备案且于2025年5月1日前并网投产的分布式光伏发电项目,仍按原有政策执行。”,对于在本办法印发前已备案项目给予充足的衔接过渡期。
(二)关于大型工商业分布式光伏发电上网模式的考虑。考虑到在电力现货市场连续运行地区,电力市场的价格信号能够引导大型工商业分布式光伏发电项目尽可能实现高比例自用,并在电力供应紧张时段余电上网发挥保供作用,因此《管理办法》允许电力现货市场连续运行地区的大型工商业分布式采用自发自用余电上网模式参与现货市场。此外,允许大型工商业分布式光伏在电力用户负荷发生较大变化时,将项目调整为集中式光伏电站,给予其更多选择空间。
(三)关于农光互补、渔光互补以及小型地面电站。农光互补、渔光互补以及小型地面电站通常负荷小、自用电量少,往往采用全额上网的模式,从发电特性上看,与分布式光伏发电就近就地开发利用的基本定位不相符。同时,这类项目用地情况复杂,地方管理方式不统一,存在一定的模糊地带。基于以上考虑,农光互补、渔光互补以及小型地面电站光伏发电项目归于集中式光伏电站管理。对于规模较小的上述类型项目,各省级能源主管部门在制定年度开发建设方案和组织开展竞争配置时可结合实际情况优先安排,简化项目备案等相关管理程序,电网企业配合做好接网工作。
需要注意的是,1月23日上午,国家能源局还举行了新闻发布会就《分布式光伏发电开发建设管理办法》进行了相关解读。(《国家能源局:分布式光伏管理办法即将发布,5月1日前并网按原政策》)
新能源和可再生能源司副司长潘慧敏指出做好新老政策的衔接和明确“新老划断”,是行业比较集中的意见。为此,《管理办法》在备案部分提出:“非自然人投资开发建设的分布式光伏发电项目不得以自然人名义备案,本办法印发前已经由自然人备案的,可不作备案主体变更,仍按原备案项目类型管理......”,同时在附则中进一步明确“本办法自发布之日起施行,有效期五年。《分布式光伏发电项目管理暂行办法》同时废止。对于本办法发布之日前已备案且于2025年5月1日前并网投产的分布式光伏发电项目,仍按原有政策执行。”,对于在本办法印发前已备案项目给予充足的政策衔接期。
具体文件详情及解读见下:
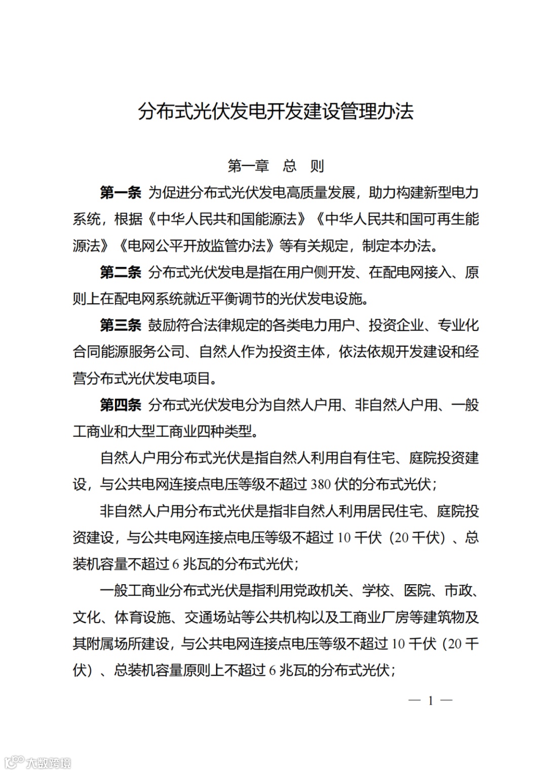
国家能源局关于印发《分布式光伏发电开发建设管理办法》的通知
国能发新能规〔2025〕7号
各省(自治区、直辖市)能源局,有关省(自治区、直辖市)及新疆生产建设兵团发展改革委,各派出机构,国家电网有限公司、中国南方电网有限责任公司、内蒙古电力(集团)有限责任公司,有关发电企业,水电水利规划设计总院、电力规划设计总院,国家可再生能源信息管理中心、全国新能源消纳监测预警中心,中国光伏行业协会:
为规范分布式光伏发电开发建设管理,促进分布式光伏发电高质量发展,适应新形势、新要求,国家能源局对《分布式光伏发电项目管理暂行办法》(国能新能〔2013〕433号)进行了修订,形成了《分布式光伏发电开发建设管理办法》,现印发给你们,请遵照执行。
国家能源局
2025年1月17日
附件:分布式光伏发电开发建设管理办法
《分布式光伏发电开发建设管理办法》政策解读
近日,国家能源局修订印发《分布式光伏发电开发建设管理办法》(以下简称《管理办法》),旨在进一步促进分布式光伏发电健康可持续发展。现就《管理办法》的修订背景、指导思想和修订原则、主要内容等方面进行解读。
一、《管理办法》修订背景
2013年,国家能源局出台《分布式光伏发电项目管理暂行办法》(国能新能〔2013〕433号,以下简称《暂行办法》),明确了分布式光伏发电有关政策和要求,对行业快速发展起到了积极促进作用。《暂行办法》出台十多年来,分布式光伏发电行业发展形势发生了巨大变化,修订工作非常必要和迫切。
从规模体量看。累计装机方面,2013年底全国累计并网光伏发电装机1942万千瓦,其中分布式310万千瓦,占比16%。截至2024年底,分布式光伏发电累计装机达到3.7亿千瓦,是2013年底的121倍,占全部光伏发电装机的42%,占全国发电总装机的11%。新增装机方面,2024年分布式光伏发电新增装机达1.2亿千瓦,占当年新增光伏发电装机的43%。发电量方面,2024年分布式光伏发电量3462亿千瓦时,占光伏发电量的41%。无论累计装机、新增装机或是发电量,分布式与集中式并举和等量齐观的态势都很明显,分布式光伏发电已经成为能源转型的重要力量。
从发展环境看。光伏组件价格从2013年的5元/瓦左右降至目前的0.7元/瓦左右,包括分布式光伏发电在内的新能源已全面进入平价无补贴市场化的发展阶段。《暂行办法》中围绕财政补贴确立的规模管理等一系列规定不再适用,国家层面已逐步建立起可再生能源电力消纳责任权重和分布式光伏发电接入配电网承载力评估等发展引导机制。《管理办法》需要对国家和各地一些好的机制、做法制度化,与时俱进完善管理。
从主要矛盾和突出问题看。随着分布式光伏发电爆发式增长,接网消纳成为制约发展的主要矛盾,迫切需要调整管理思路,源网荷储协同发力,促进分布式光伏发电又好又快发展。在突出问题方面,近年来随着分布式光伏发电特别是户用光伏不断拓展开发模式,一些企业以自然人名义备案、开发建设,一些项目开发建设存在侵害农民利益的情况,亟需进行规范。
二、《管理办法》修订的指导思想和原则
《管理办法》将支持分布式光伏发展与规范发展相结合,该支持的支持,该坚持的坚持。既要促进发展,解决行业发展面临的接网消纳承载力不足等制约问题;又要规范市场,对发展中出现的不合理现象给予坚决纠正和严格规范,推动行业适应新形势、新变化,切实维护发用双方特别是农户合法权益,促进分布式光伏发电实现“量”的增长和“质”的提升。
分布式光伏发电点多、面广、涉及主体多、利益关系复杂,《管理办法》修订工作把握以下四项原则。
一是坚持系统观念,突出分布式光伏就近就地开发利用本质要求。分布式光伏发电与集中式电站的本质区别就是在用户侧开发,就近就地消纳利用。《管理办法》从定义、分类、上网模式等各方面坚持分布式光伏发电这一本质特征和要求,强调项目的自发自用比例,回归分布式光伏发电的“初心”和本源。
二是坚持人民至上,切实保护用户特别是农户合法权益。分布式光伏发电是与用户联系最紧密的电源形式。分布式光伏发电必须在充分尊重用户意愿、与用户形成良好互动的前提下才能实现可持续发展。《管理办法》从租赁用户屋顶、备案、开发建设和运行等各个环节细化要求,切实保障用户特别是农户利益,使分布式光伏发展更多惠及农村农民,赋能乡村振兴。
三是坚持问题导向,突出管理重点。聚焦各方关切的定义、分类、上网模式、接入电网承载力等关键点,厘清和纠正行业出现的新问题,覆盖从项目规划到备案、建设、电网接入、运行管理等分布式光伏发电开发建设全流程各环节,明确重点管理要求,务求管用有效。
四是坚持差异化管理,增强可操作性。既覆盖全部分布式光伏发电形式,又做到边界清晰,为针对不同类型分布式光伏发电实施差异化、有针对性的管理奠定基础,为省级能源主管部门结合实际制定实施细则提供支持。
三、《管理办法》的主要内容
《管理办法》包括总则、行业管理、备案管理、建设管理、电网接入、运行管理以及附则七个章节,共四十三条,覆盖了分布式光伏发电的定义分类和项目全生命周期各阶段的管理要求,涵盖了行业主管部门、投资主体、电网企业等各方的职责要求,形成一套横向到边、纵向到底的支持性、规范性管理体系。
(一)什么是分布式光伏发电。定义方面,突出三个基本特征,即在用户侧开发、在配电网接入和在配电网系统就近平衡调节。分类方面,抓住三个要素,即建设场所、接入电压等级和装机容量,细分为自然人户用、非自然人户用、一般工商业、大型工商业四种类型。上网模式方面,明确三种方式,即全额上网、全部自发自用和自发自用余电上网,其中自然人户用、非自然人户用可选择三种模式的任一种,一般工商业可在全部自发自用和自发自用余电上网模式中二选一,采用自发自用余电上网的,年自发自用电量占发电量的比例,由各省级能源主管部门结合实际确定,大型工商业原则上选择全部自发自用模式,充分体现差异化管理思路。
(二)行业怎么管。国家层面,主要统筹考虑分布式光伏发电发展需要、推动多场景融合应用,加强行业全过程监测,及时完善行业政策、规范标准,构建支持和规范分布式光伏发展的整体框架。省级能源主管部门做好多规衔接,指导地方能源主管部门提出本地区分布式光伏发电建设规模,指导电网企业做好配套的改造升级与投资计划等。县级能源主管部门要做好具体落实工作。分布式光伏发电开发中应充分尊重建筑物及其附属场所所有人意愿,各地不得以特许权经营等方式影响营商环境。
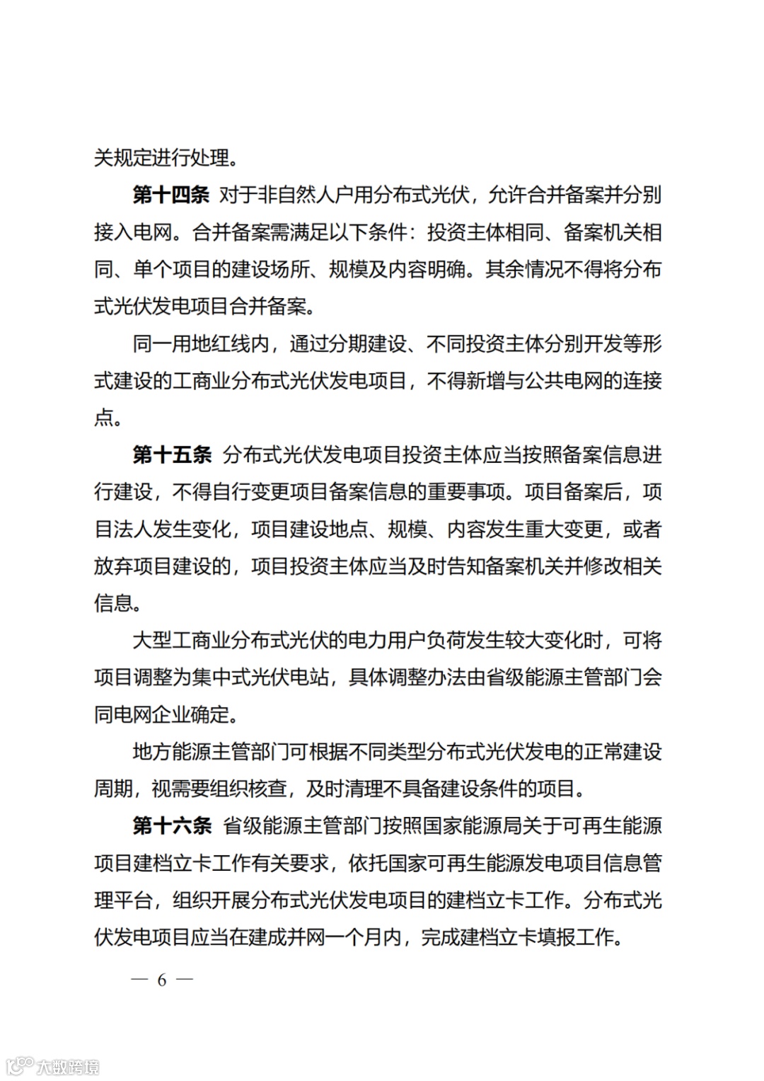
(三)备案怎么办。《管理办法》明确分布式光伏发电项目实行备案管理,按照“谁投资、谁备案”的原则确定备案主体,备案容量为交流侧容量,并细化了备案信息、合并备案、备案变更、建档立卡等要求,强调不得擅自增加备案文件要求,不得超出办理时限等。针对近年来“农户出屋顶、开发商出资”的分布式光伏项目仍以农户名义备案,导致企业与个人权责明显不对等,存在一定金融风险和安全等隐患,《管理办法》强调“非自然人投资开发建设的分布式光伏发电项目不得以自然人名义备案”,切实维护农户利益不受侵害。
(四)项目怎么建。《管理办法》对分布式光伏项目前期准备、协议签订、技术要求、手续办理和设计施工等环节作出了具体要求。项目取得电网企业并网意见后方可开工建设,应严格执行设备、建设工程、安全生产等相关管理规定和标准规范,确保项目建设质量与安全,并做好验收工作。
(五)电网怎么接。《管理办法》明确了对电网企业的基本要求以及不得从事的行为,提出了并网申请、受理及答复,接入系统设计、受理及答复,投资界面划分,签订并网协议和并网投产等要求。要求电网企业应当针对不同类型的分布式光伏发电项目制定差异化接入电网工作制度。特别是在分布式光伏接入电网承载力方面,要求电网企业应配合省级能源主管部门开展评估,建立配电网可开放容量按季度发布和预警机制,引导分布式光伏发电科学合理布局。对电网提出要求的同时,《管理办法》也对新建项目提出应当满足“可观、可测、可调、可控”要求,以提升分布式光伏发电接入电网承载力和调控能力。
(六)运行怎么规范。《管理办法》明确了分布式光伏发电项目的安全生产、调度运行、模式创新、运维管理、信息管理、消纳监测、改造升级等方面的要求,形成闭环管理。模式创新方面,允许项目通过微电网、源网荷储一体化、虚拟电厂聚合等形式参与调度,大型工商业分布式光伏发电项目可与用户开展专线供电。由于分布式光伏发电点多面广、量大分散,且不同地区的发展条件与基础差异较大,《管理办法》提出各省级能源主管部门可根据本办法,会同国家能源局派出机构制定适应本省(自治区、直辖市)实际的实施细则。
四、需要说明的几个问题
(一)关于项目“新老划断”。做好新老政策的衔接和明确“新老划断”是行业比较集中的意见。为此,《管理办法》在备案部分提出:“非自然人投资开发建设的分布式光伏发电项目不得以自然人名义备案,本办法印发前已由自然人备案的,可不作备案主体变更,仍按原备案项目类型管理……”,并在附则中进一步明确“本办法自发布之日起施行,有效期五年。《分布式光伏发电项目管理暂行办法》同时废止。对于本办法发布之日前已备案且于2025年5月1日前并网投产的分布式光伏发电项目,仍按原有政策执行。”,对于在本办法印发前已备案项目给予充足的衔接过渡期。
(二)关于大型工商业分布式光伏发电上网模式的考虑。考虑到在电力现货市场连续运行地区,电力市场的价格信号能够引导大型工商业分布式光伏发电项目尽可能实现高比例自用,并在电力供应紧张时段余电上网发挥保供作用,因此《管理办法》允许电力现货市场连续运行地区的大型工商业分布式采用自发自用余电上网模式参与现货市场。此外,允许大型工商业分布式光伏在电力用户负荷发生较大变化时,将项目调整为集中式光伏电站,给予其更多选择空间。
(三)关于农光互补、渔光互补以及小型地面电站。农光互补、渔光互补以及小型地面电站通常负荷小、自用电量少,往往采用全额上网的模式,从发电特性上看,与分布式光伏发电就近就地开发利用的基本定位不相符。同时,这类项目用地情况复杂,地方管理方式不统一,存在一定的模糊地带。基于以上考虑,农光互补、渔光互补以及小型地面电站光伏发电项目归于集中式光伏电站管理。对于规模较小的上述类型项目,各省级能源主管部门在制定年度开发建设方案和组织开展竞争配置时可结合实际情况优先安排,简化项目备案等相关管理程序,电网企业配合做好接网工作。
往期推荐:
咨讯 | 人民网:持续推进重点领域节能降碳 提升高质量发展“含绿量”


