
来源 |陈果A股策略
感谢安信计算机胡又文团队对于本篇报告的指导与帮助!
■2017年将是人工智能产业的加速点:人工智能此轮产业浪潮经历了5年的发展,其基础软硬件和产品应用都已经进入高速发展期。人工智能早期研发的瓶颈(算法、计算能力、数据量)已经突破:“深度学习”成为引领此轮人工智能浪潮的核心算法,围绕GPU的基础芯片生态的成功加速了人工智能产业的发展,应用领域则随着软硬件技术突破而不断扩张边界。
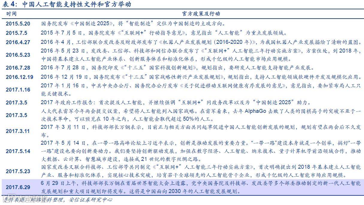
■产业联盟成立,新一代规划即将发布:2017年6月21,人工智能产业联盟成立。该联盟将团结联盟内人工智能领域领军企业、成长型中小企业、科研机构、投资机构以及第三方产业服务平台,自下而上、抱团取暖、共谋发展。目前,申请入盟的企业和机构已经超过150家,包括多家上市公司。6月29日上午,科技部部长万钢在首届世界智能大会上透露,党中央国务院及科技部、发改委等多个部委推动制定的新一代人工智能发展规划和重大项目规划即将发布。这将是中国面向2030年的人工智能发展规划,未来行业有望迎来更多的政策催化。
■人工智能全球竞赛,中国具备弯道超车的潜力:全球顶尖巨头谷歌、微软、苹果、IBM、Facebook,英特尔、百度、阿里,腾讯等都将人工智能视为下一次技术革命的突破点重资研究。在人工智能领域,虽然美国有先发优势,尤其在前沿基础算法领域强于中国,但中国在数据资源、标注成本、市场规模、应用场景四大方面具有优势,在未来仍有机会超过美国。
■三领域看人工智能投资机会:我们将人工智能投资逻辑分为三个逻辑,智能感知领域(语音识别、机器视觉等),智能分析领域(Fintech,智慧医疗等),智能服务领域(安防,智能家居,无人驾驶,机器人等)。这三个逻辑各有交叉相互侧重,既包含硬件也包含软件,均为当前最有可能变现的人工智能应用项目,基本囊括当前人工智能的全部投资热点。我们建议重点关注:科大讯飞、同花顺、北部湾旅、和而泰、四维图新、思创医惠等。
■风险提示:相关公司的距离业绩释放仍具有一定时间。
写在前面的话:2017年将是人工智能产业开始加速井喷的变速点。人们忽然发现,这个世界好像有点不一样了,第四次工业革命正在全球兴起,这将是一次以人工智能为主导的全产业性质的升级。届时智慧工业,智能农业,智慧医疗,普惠金融,智能机械等都将实现:个人将解放双手,去从事更有创造力的事物……当然,人工智能作为最有前景的行业面临着最激烈的竞争,国际巨头争相推出人工智能研究成果试图抢攻行业制高点,各发达国家都率先出台人工智能支持政策。当前中国同美国人工智能仍有差距,未来中国人工智能产业是否能取得竞争优势,有哪些投资机会,且听本文为您阐述。

人工智能此轮浪潮经历了5年的发展,其基础软硬件和产品应用都已经进入高速发展期。人工智能早期研发的瓶颈(算法、计算能力、数据量)已经突破:“深度学习”成为引领此轮人工智能浪潮的核心算法,围绕GPU的基础芯片生态的成功加速了人工智能产业的发展,应用领域则随着软硬件技术突破而不断扩张边界。

1.1. 应用初显:进入“超人”领域
当前人工智能应用进入“超人”领域,大幅超越人类的同时费效比实现了几何级别降低。AI-Math机器人断网情况下22min完成北京高考数学卷,得分105(满分150),击败了大部分北京考生。同样的领域出现在围棋,人工智能AlphaGo已经成为棋坛不可战胜的神话,人类学完2000万个棋谱需要570年,而AlphaGo只要几天并且能永久记忆。除此以外,还有财务机器人,律师机器人粉墨登场,异彩纷呈。所谓的学习生活中很多都是周而复始的机械劳动,而人工智能恰恰能快速学习,快速计算,机械重复,永不疲倦,这种“超人特征”极大提高了生产生活效率,解放了人类大脑。


高考机器人断网高考,三年后计划考取清北:6月7日在没有网络和题库支持下,高考机器人Al-Maths在22min内完成了一张北京文科数学考卷,得分105分(满分150),其解答一道题目的时间最快不到一秒,考前除输入500套数学卷子外未有其他培训。根据“超脑计划”,我国的“高考机器人”计划在2020年考上清华北大。高考机器人是国家863计划信息技术领域“基于大数据的类人工智能关键技术与系统”项目的重要目标之一。该项目由科大讯飞联合30多家科研院校企业共同参与,旨替代传统测试人工智能水平的“图灵测试”,并将技术成果拓展到翻译和车载控制领域。高考机器人只是我国人工智能发展的一个缩影,应用层的推出也预示我国AI技术层的突破。


AlphaGo2.0围棋造诣独孤求败,人工智能进入新领域:当前人工智能最大的热点莫过于人机大战2.0, AlphaGo 2.0三比零完胜世界冠军柯洁。中国国家队围棋教练刘小光言:我们不能否认的一个事实是,人类在围棋上确实已经很难打败人工智能了,它彻底改变了很多我们过去的思路与看法。我们一生的研修达到的水平只是‘AlphaGo’研发过程中‘水平’提升的一瞬间,这是一个令人类倍感悲哀的事实……AlphaGo在令棋手绝望的同时给人类带来新希望:Google 大中华区总裁石博盟透露,AlphaGo的第一个结合点会是医疗领域,AI 将在一定准确率的情况下,给予医生诊疗判定方面的辅助,对于糖尿病、癌症等疾病的治疗和研究大有裨益。而未来在更大的深度和广度上,AlphaGo积累的决策模型,将逐渐把人力从需要反复的劳动中解放出来,同时对脑力劳动进行反哺,对绝大多数社会元素进行快速解构并解读,再反馈给人类。


人工智能应用场景丰富,最先在金融领域出现:摩根大通开发的金融合同解析软件COIN,只需几秒就能完成原先律师和贷款人员每年需要36万小时才能完成的工作。2017年3月贝莱德( BlackRock ) 宣布裁掉40多个主动型基金部门的岗位,其中包括7名投资组合经理,转而用计算机与数学模型进行投资的量化投资策略代替。2017年5月德勤财务机器人横空出世,开始取代财务人员的大部分工作。高盛纽约总部现金股票交易柜台仅剩2名交易员留守,计算机工程师人数占据高盛三分之一。
美国咨询公司Opimas的数据显示,预计到2025年为止,AI 的运用将使得对资本市场,包括证券服务、交易和结算、资产管理、私人银行和财富管理等业务在内的员工减少23万人。其中资产管理行业的收缩最大,约有9万人将被机器取代。人工智能将率先颠覆金融部门,然后向各行各业渗透,目前这个速度正在加快。


1.2. 软件突破:深度学习为核心算法
机器学习是人工智能的核心技术,指从数据中自动分析获得规律,并利用规律对未知数据进行预测的技术,是计算机具有智能的根本途径。机器学习中一个重要分支就是深度学习技术,其已经遍及人工智能的各个领域,它的工作流程表现为利用感知层产生大数据,进而进行数据分析处理,处理后数据最后反哺给前台应用系统,使得系统做出相应的反应。深度学习与传统计算机软件不同,它并不要人为的提取所需解决问题的特征或者总结规律。它能够从输入的大量数据中自发的总结出规律,自适应调整自身结构从而举一反三,泛化至从未见过的案例中。用一句化来概括,深度学习最重要的特点就是能自动从历史数据中学习进步。


深度学习技术将大量应用于计算机视觉,语音识别,自然语言识别等应用场景,是当前人工智能变革中最先进的计算机软件技术,其理论架构已经基本完成,部分应用如AlphaGo,高考机器人都已经出现,接下来人工智能软件的主要发展方向是场景的细化应用和其他机器学习方式的发现。
1.3. 硬件创新:智能芯片刷新纪录
人工智能的应用需要强大的计算力来支持其海量数据运算,尤其是大规模并行计算能力,这就要求GPU的发展必须跟进人工智能软件的研发速度。市场也比较看好人工智能芯片生产厂家,全球GPU芯片龙头英伟达2016年4月6日宣布投资20亿美金布局“人工智能超级芯片”至今涨幅已达313%。

距离模拟人脑又进一步,IBM仿真大脑芯片取得成功。2015年8月, IBM用48块TrueNorth试验芯片构建了一个电子的啮齿动物大脑,每一块芯片都可以模拟大脑的一个基本构件。IBM的长期计划是推出越来越大的大脑式神经形态计算机型号,用目前的芯片可打造的最大的神经形态计算机的神经元数目可达人类大脑的百分之一。虽然此构件体积庞大且昂贵,相信在计算机摩尔定律情况下,未来3-5年会得到较大突破。
人工智能时代“晶体管”面世,人工智能芯片可以期待。2016年8月3日,IBM宣布制成世界上第一个人造纳米尺度随机相变神经元,可用于制造高密度、低功耗的认知学习芯片。IBM已经构建了由500个该神经元组成的阵列,并让该阵列以模拟人类大脑的工作方式进行信号处理。相变神经元因为充分模拟了大脑神经元的基本物理机制,具备高信号传输速度却功耗极低的特性,且能够实现生物神经元的随机性。更重要的是该神经元采用的相变材料 GST 合金是相当成熟的材料(蓝光光盘功能材料),可历经几十亿次工作而不损坏(寿命长),体积极小(IBM 论文中提出可以做到 14 纳米),因此是制造高密度、低功耗的人工智能芯片的绝佳器件。IBM 人造相变神经元有望成为人工智能时代的"晶体管",从基础器件层面引领人工智能时代的到来。


AI是芯片巨头必争之地。芯片需求的爆发最能反映人工智能的需要:作为芯片老牌企业英特尔,英伟达,高通,IBM都已经斥巨资投入人工智能芯片的研发,IBM更是取得了丰硕的成果。中国的后起之秀,如寒武纪,中星微也都开始加紧布局,这是以往计算机芯片竞争中不曾出现的景象,也预示着人工智能将在芯片成果爆发(2017,2018,2019年)之时出现大变革。

1.4. 大数据:为AI进化提供养料
人工智能的成熟依赖于大数据的培育,AlphaGo的深度学习系统的多层人工神经网络有70多层,每一层均为一个人工智能分析维度,AlphaGo的一流围棋水平的根源来自其2000万局棋谱的“死记硬背”。由于深度学习算法模型依赖于大量数据的培训,数据的数量和质量直接关系到人工智能的发育潜力、先进程度和最终可实现的理论场景。就目前看,金融行业、教育行业和医疗行业的人工智能进展较快,最根本的原因是数据量足够多,数据足够可靠。

2.1. 巨头布局AI,兼并投资稳步上升
顶级互联网巨头重金布局人工智能,全球人工智能投资提速:全球顶尖巨头谷歌、微软、苹果、IBM、Facebook,英特尔、百度、阿里,腾讯等都将人工智能视为下一次技术革命的突破点重资研究。全球人工智能产业投资热度空前提升,据CBinsights统计,2016年全球人工智能投资交易为658宗,同比增长36%(2015年481宗),投资额超过51亿美元,同比增长39%(2015年31亿美元)。

人工智能竞争归根结底是人才的竞争,谁“兼并收购”最多的人才,谁就能在竞争中脱颖而出。比如谷歌2011年成立了AI部门,至今已经耗资数十亿美元收购人工智能相关公司。截止目前谷歌内部有100多个团队使用机器学习技术,谷歌大部分服务早已采用AI技术驱动:如搜索引擎服务,Android操作系统,鉴别Google+社交网络图像等技术。同时在人工智能直接应用层,谷歌也早已在自动驾驶汽车、智能语音助手、语音处理、互联网搜索,地图等人工智能应用项目中走在世界前列。


BAT紧追人工智能发展,不遑多让。百度2015年至今已经投入200亿人民币的研发经费至人工智能中,阿里依托云平台和淘宝大数据早已实现初步的人工智能服务,腾讯则于去年组建强劲人工智能团队,并有突破。全球互联网巨头在人工智能领域抢占地盘,最先受益的不是那些研究做的很强的公司。而是那些首先推出可应用人工智能技术的产品的公司,比如谷歌,Facebook的广告推送,淘宝的产品定向推送。这个道理也同样适用于A股上市公司。
2.2. 发达国家抓紧布局人工智能,争夺未来话语权
国际巨头技术竞争的背后是国家间的较量,在这场技术革命中,谁先取得优势地位谁就将拥有先发竞争优势。目前看美国是人工智能领域当之无愧的老大,中国正在蓄力赶超。2016年全球人工智能初创企业投资交易创造了新的纪录,从2012年的160宗增长至2016年的658宗。美国企业仍然主宰人工智能投资交易,占过去5年该领域投资交易的70%。目前美国,欧盟,日本政府均提出人工智能支持计划,中国在人工智能也有实质性进展。全球各高校从2012年开始培养人工智能人才,人才紧缺现象会在2017年及以后得到缓解。
“互联网女皇”玛丽米克在2017年互联网趋势报告中大篇幅提及图像识别,语音交互,智能推荐等AI技术,该报告相较2016年进一步分析了AI在游戏、媒体、医疗健康等领域的落地情况和发展空间。AI在互联网中的地位越来越高,与世界各国于过去“史诗般的5年”在算法、算力和大数据积累的突破密切相关。2017年将是人工智能发展的变速点,互联网巨头可以巩固优势,新兴初创企业仍有进入的空间,市场环境总体是有利于人工智能行业的。



2.3. 多维度看中国在AI领域弯道超车机会
中国人工智能软硬件齐备,有望快速形成产业。在人工智能领域,虽然美国有先发优势,在当前无论在算法,算力领域目前强于中国,但中国在数据资源、标注成本、市场规模、应用场景四大方面具有优势,在未来仍有机会超过美国。中国在人工智能最关键的数据资源上主要拥有三大优势:
第一, 庞大的人口和发达的互联网提供了任何国家都难以企及的数据量优势;
第二, 数据使用的限制性因素较少,中国较欧美国家对于数据隐私限制较少;
第三, 数据标注的成本较低,可以较低成本快速培训大量人才进行数据标注工作。

除以上优势外:我国的其他优势有①人工智能论文发表数量位居世界第一,2015年达到1万篇。中国拥有30多家大学研究实验室在专注于人工智能,未来可能会有更多。②人才后劲更大,美国半数以上的数据科学家拥有10年以上工作经验,而中国超过40%的科学家工作经验尚不足5年,这也意味着未来5-10年有望成为中国科学家的黄金时期。
官方推动意愿强烈,民间呼声强,《人工智能创新发展规划》有望近期出台。6月29日上午,科技部部长万钢在首届世界智能大会上透露,党中央国务院及科技部、发改委等多个部委推动制定的新一代人工智能发展规划和重大项目规划即将发布。这将是中国面向2030年的人工智能发展规划,未来行业有望迎来更多的政策催化。
2016年《十三五战略新兴产业规划》指出要支持人工智能进步,促进智能产业发展;2017年两会,人工智能被首次写入政府工作报告,继续助力中国智造。同时民间寻求支持呼声强烈,中国互联网巨头纷纷向官方建言助力人工智能项目:百度总裁李彦宏是两会中提及人工智能最多的代表,在过去五年提交了五个人工智能方案,2017年提案为加强AI行业应用,构建国家创新型经济;利用AI解决走失儿童问题。小米总裁雷军在今年两会建言将人工智能列入国家战略。腾讯总裁马化腾在今年两会则指出要用人工智能技术应对电信诈骗。


中国企业迎头赶上,BAT均有人工智能计划。表现为:百度AI事业部成立:今年3月前AI首席科学家吴恩达离职,百度同时宣布将进一步深度整合包括NLP、KG、IDL、Speech、Big Data等在内的百度核心技术,组成百度AI技术平台体系(AIG),任命百度副总裁王海峰为AI技术平台体系(AIG)总负责人,同时晋升为Estaff成员,转向百度集团总裁和首席运营官陆奇汇报。阿里巴巴在人工智能领域布局表现为与电商相结合。阿里前期以阿里云为主,深耕大数据云计算和企业服务,目前其成熟的云计算能力、淘宝大数据让阿里厚积薄发,2016年8月推出ET机器人,已经具备初步的人工智能应用条件。腾讯2016年组建强劲人工智能团队,包含30多个科学家,90%以上的人都是博士学历以上,来自哈佛、麻省理工、哥伦比亚大学等高校。旗下的深度学习平台DI-X更是集数据开发、训练、预测和部署于一体,适用于图像识别、语音识别、自然语言处理、机器视觉等领域,目前该四个领域由四只团队同步研究跟进。在今年6月20日由腾讯承办的首届粤港澳大湾区论坛上,马化腾在谈及腾讯在创新科技方面时说:移动浪潮已经过去,人工智能已经站在风口,每个领域的后台和前端都要考虑人工智能,否则将会失去先机。除此以外,还有科大讯飞,海康威视等,在人工智能多有布局。
中国的人工智能发展在2017年进入加速发力阶段,最近比较标志性的事件是2017年6月21日机器人与人工智能大会在北京召开,人工智能产业联盟成立。该联盟将团结联盟内人工智能领域领军企业、成长型中小企业、科研机构、投资机构以及第三方产业服务平台,自下而上、抱团取暖、共谋发展。目前,申请入盟的企业和机构已经超过150家,包括多家上市公司。中国人工智能联盟未来3年的工作目标可以概括为“54321”——孵化50项人工智能产品;培育40家人工智能企业;建设3个地方创新基地;推动20项示范应用工程;打造1个通用技术平台。

当前中国在人工智能同美欧日仍有差距,但中国基础研究优势、人才优势、政策优势、市场优势有望快速催生出一大批人工智能应用行业。中国脑计划在2016年正式开始,其规模不输于美欧大脑研究计划。“中国脑计划”主要解决大脑三个层面的认知问题:1)大脑对外界环境的感官认知,即探究人类对外界环境的感知,如人的注意力、学习、记忆以及决策制定等;2)对人类以及非人灵长类自我意识的认知,通过动物模型研究人类以及非人灵长类的自我意识、同情心以及意识的形成;3)对语言的认知,探究语法以及广泛的句式结构,用以研究人工智能技术。如今的摩拜单车利用人工智能解决单车区域性供给不平衡问题,饿了么与阿里巴巴联合开发人工智能调度100万家餐厅和180万个骑手的出餐送餐情况。庞大的消费市场将为人工智能提供足量的数据和应用场景,市场反哺也有望加快人工智能的升级迭代,这是中国人工智能发展弯道超越的核心竞争力之一。

我们将人工智能投资逻辑分为三个逻辑,智能感知领域(语音识别、机器视觉等),智能分析领域(Fintech,智慧医疗等),智能服务领域(安防,智能家居,无人驾驶,机器人等)。这三个逻辑各有交叉相互侧重,既包含硬件也包含软件,均为当前最有可能变现的人工智能应用项目,基本囊括当前人工智能的全部投资热点。我们建议重点关注:科大讯飞、同花顺、北部湾旅、和而泰、四维图新、思创医惠等。
3.1. 智能感知领域
人工智能的智能感知反馈领域主要包含语音识别技术和计算机视觉(人脸识别技术,静物、动物识别技术),是通过人工智能分析传感器传回的模拟视觉,听觉信号,进而反馈出结果的技术。语音识别则广泛应用于智能手机,商务应用,智慧家居中;计算机视觉广泛应用于人脸识别场景(支付,身份认定,安防识别),无人驾驶识别周围环境场景,无人机技术等场景中;语音识别:科大讯飞等;重点关注机器视觉:海康威视、汉王科技等。
3.2. 智能分析领域
智能分析领域主要涉及数据服务提供(搜集,分析,处理,反馈),当前最主要应用领域为金融IT领域,智慧医疗领域。在数据智能分析领域,人工智能可以在降低成本的同时获得更精准完美的服务,以便服务更多长尾客户群体。建议重点关注Fintech:同花顺、恒生电子等;智慧医疗:思创医惠等。
3.3. 智能服务领域
智能服务领域包含安防,智能家居,无人驾驶,服务机器人等领域,是人工智能直接进行物理服务的领域。这是人工智能科技发展的综合应用,将重塑当前产业格局。我们建议重点关注的公司有:安防:北部湾旅、苏州科达等;智能家居:和而泰等;无人驾驶:四维图新等;机器人:科大智能等;


