关于征求上海市工程建设规范
《住宅建筑绿色设计标准(局部修订征求意见稿)》意见的函
各有关单位、各位专家:
根据上海市住房和城乡建设管理委员会沪建标定[2019]558号文下达的《2019年上海市工程建设规范编制计划(第二批)》的通知,由同济大学建筑设计研究院(集团)有限公司、华建集团上海建筑设计研究院有限公司主编起草的上海市工程建设规范《住宅建筑绿色设计标准(局部修订征求意见稿)》(见附件)现征求意见,请于2020年4月6日前将意见和建议反馈主编单位同济大学建筑设计研究院(集团)有限公司。
联系人:徐晓燕
联系电话:35376940,15257361261
传真:35375099
邮箱:53xxy@tjad.cn
地址及邮编:上海市杨浦区四平路1230号同济大学建筑设计研究院(集团)有限公司,200092
上海市勘察设计行业协会
2020年3月23日
附件二维码:

附件链接:http://www.shsdnet.com/entinfo/activity/?detailId=676
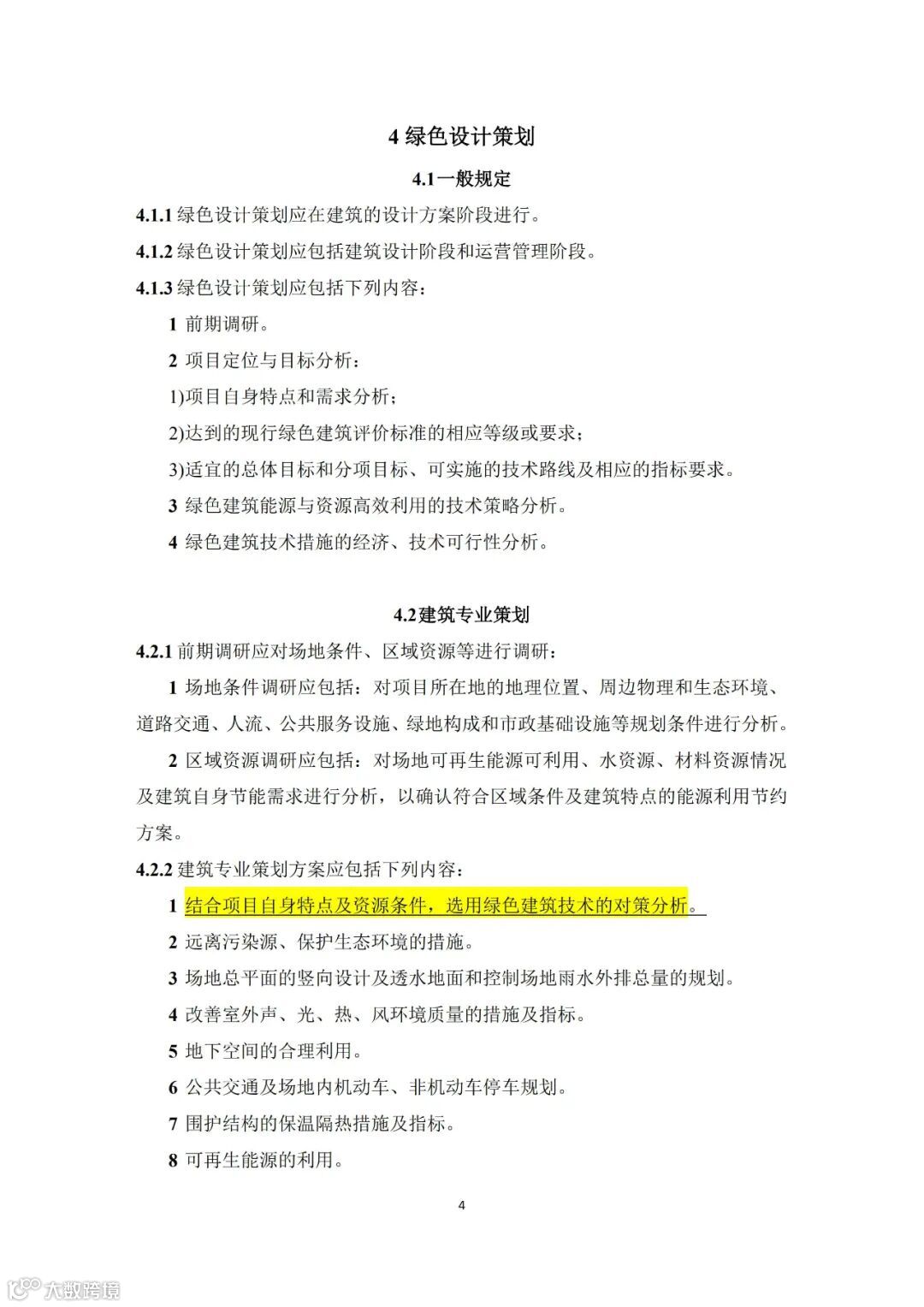
附件1:《住宅建筑绿色设计标准(局部修订征求意见稿)》









































































附件2:《住宅建筑绿色设计标准(局部修订征求意见稿)》征求意见表





充电专区:
