该标准于2021年7月1日正式实施,适用于江苏省新建、改建和扩建居住建筑的节能设计,节能率为75%,是夏热冬冷地区第一本75%节能率的居住建筑节能设计标准。
2.全部或部分位于居住建筑下部,二层及以下的幼儿园、托儿所;
3.全部或大部分位于居住建筑下部,层数为二层或二层以下,且每间建筑面积小于等于300㎡的商业服务网点;
4.附建于居住建筑下部,层数为二层及二层一下的物业管理办公、活动室等不设集中空调的用房。
1.分散供暖空调建筑:不设置楼栋集中供暖和集中空调系统,主要依靠被动式采暖和自然通风等技术,仅在极端气候条件下采用分散式供暖空调系统或户式集中供暖空调系统的节能居住建筑。
2.集中供暖空调系统:在充分采用被动式建筑技术的基础上,设置了集中供暖或集中供冷系统的节能居住建筑。
1. 合并了原先14版地标中的被动建筑系列1系列2和主动建筑的1类2类,整合为分散供暖空调建筑、集中供暖空调系统。
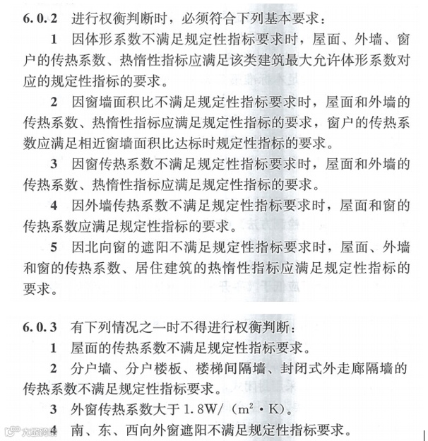
2. 与14版地标的限额法不同,新地标权衡计算采用对比法,即与参照建筑对比供暖空调能耗,设计建筑小于等于参照建筑时,判定为满足标准要求。
3. 权衡计算门槛与14版地标基本相同,新增了外窗传热系数1.8 W/(㎡·K)的强制要求,原《居住建筑标准化外窗系统应用技术规程》DGJ32/J157-2017中外窗K值不适用新标准的要求,依据标准附录C中窗体材料必须使用三玻窗。
5. 分散供暖空调建筑有冬季遮阳系数要求,集中供暖空调建筑没有要求。在标准附录C中有部分一体化外窗,可以满足冬季遮阳系数要求。
7. 底层车库、顶层阁楼不计入层数。如当居住建筑为小高层(11+1层)时,可按11层设计。在PKPM节能软件中可以在“标准参数-特殊参数”中自定义地上、地下楼层数。
8. 建筑能耗计算的分母为套内面积,即建筑套内设置供暖或供冷设施的各功能空间的使用面积之和,不含管井、通风道、烟囱等,与《近零能耗建筑技术标准》GBT 51350-2019规则类似。
9. 依据附录B中计算公式,夏热冬冷地区和寒冷地区在热桥部位影响下的外墙平均传热系数计算方式不完全相同,夏热冬冷地区直接取面积加权的计算结果,寒冷地区需在此基础上*1.08倍。
10. "分户墙""楼梯间隔墙""外走廊隔墙"的传热系数是包含钢筋混凝土梁、构造柱的平均传热系数,即需要定义内墙的热桥部位构造做法。
1. 夏热冬冷地区和寒冷地区南向外窗窗墙面积比均应大于0.25。寒冷地区北向外窗窗墙面积比不应大于0.35。
1. 墙体冷桥处、凸窗的上下顶板、侧向不透明板传热阻不应小于0.52㎡·K/W。
2. 顶层阁楼为居住空间时,屋面天窗应满足西向外窗要求。为非居住空间时,仅有传热系数1.8 W/(㎡·K)的要求。
3. 顶层阁楼为居住空间时,其楼板按分户楼板要求。
4. 外窗的传热系数和遮阳系数要求同样适用于楼梯间、外走廊的外窗。
5. 当封闭式楼梯间或交通廊道与居住建筑主体分离,两者之间无共用的墙体时,外窗可不执行本标准的要求。
6. 封闭阳台的阳台门透明部分的热工性能要求同外窗。
7. 本标准中分散供暖空调建筑外窗保温性能主要通过三玻两腔、保温型材(如断桥铝合金、塑料、聚氨酯型材等)来实现,隔热功能通过外遮阳技术来实现,不提倡使用中、低透光的 Low-E玻璃。若确需采用 Low-E玻璃,则应保证冬季遮阳系数满足要求,以免影响被动得热和采光。(条文说明原文)
8. 全装修建筑(成品住房) 分户楼板的传热系数计算可考虑装修后的状态,非全装修建筑分户楼板的传热系数计算不得考虑装修后的状态。分户墙、分户楼板的保温性能不得降低。
9. 外窗传热系数最低限值由14版地标的2.4提升至1.8,屋面由0.6(夏热冬冷地区6层以上分散供暖空调建筑)提升至0.45,外墙由1.2提升至0.8,分户墙分户楼板由1.8提升至1.5等,热工限值基本在14版地标上提升了30%。具体限值要求请自行购买标准后查阅。
目前PKPM节能绿建系列软件V3已经开展《江苏省居住建筑热环境和节能设计标准》(DB32/4066—2021)支持及测试工作,已经安装V3.3的客户将于2021年6月30日收到在线升级推送,V3.3下载链接如下:
https://www.pkpm.cn/product/download/downloadDetail?id=474
