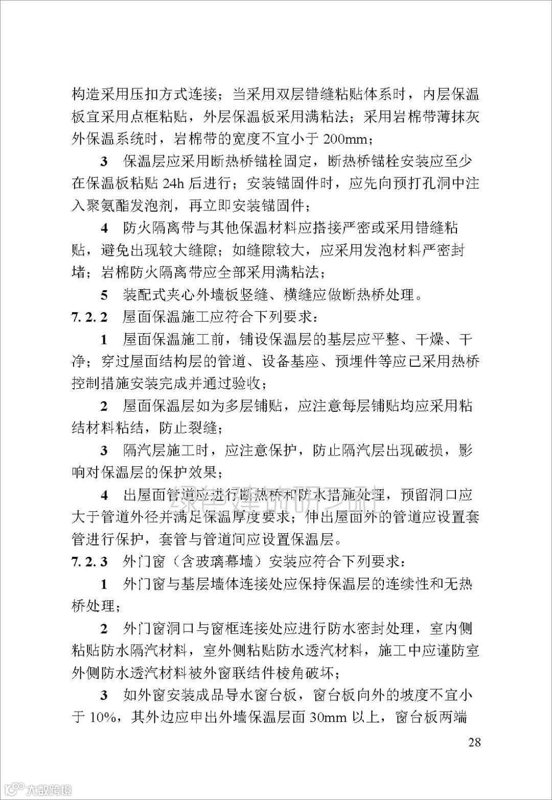
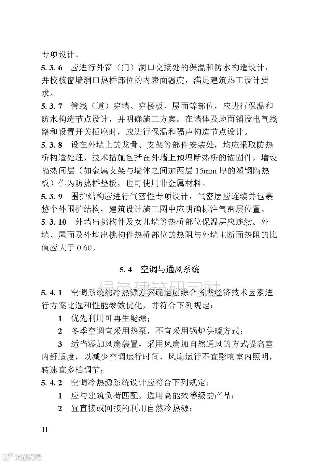
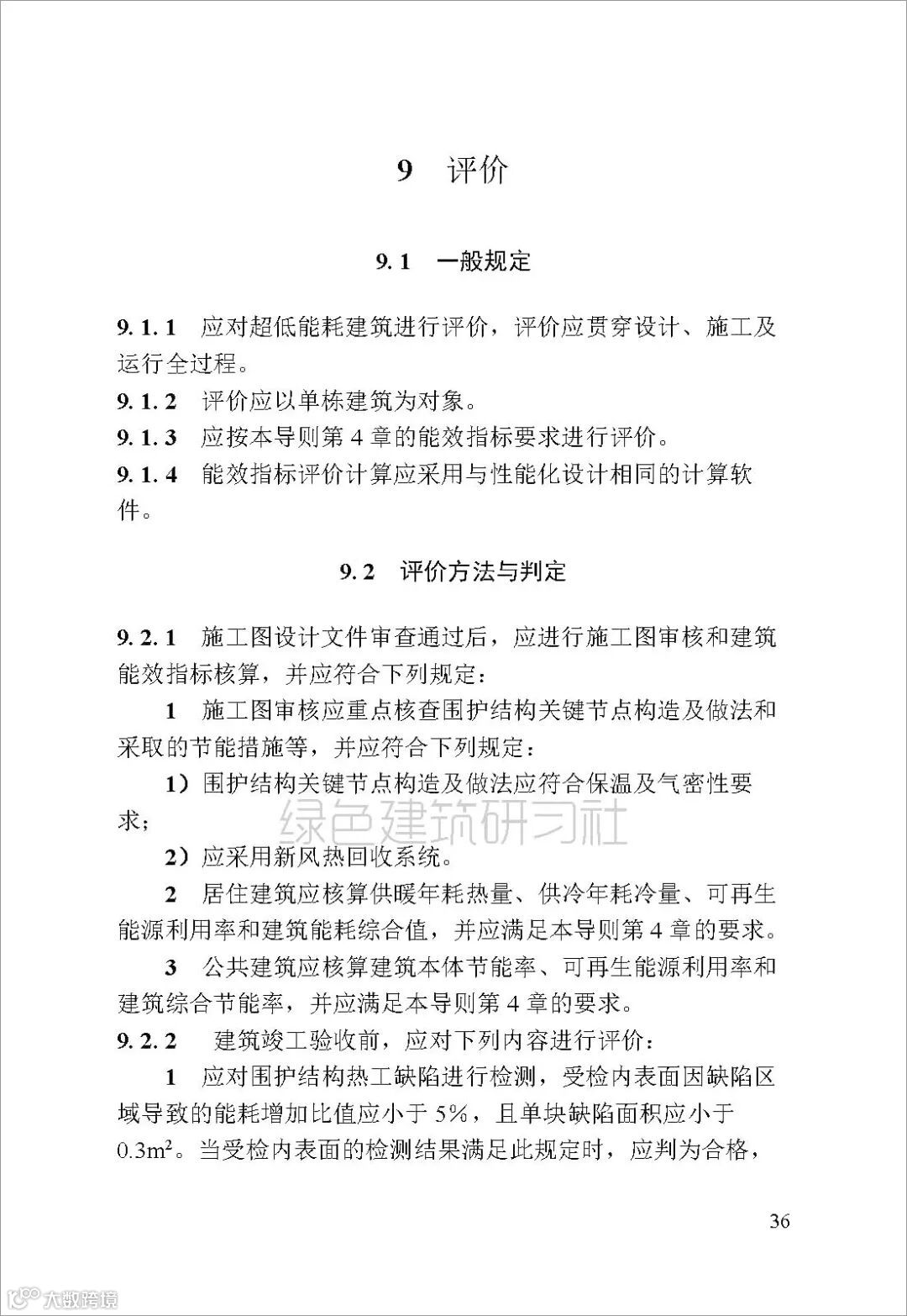
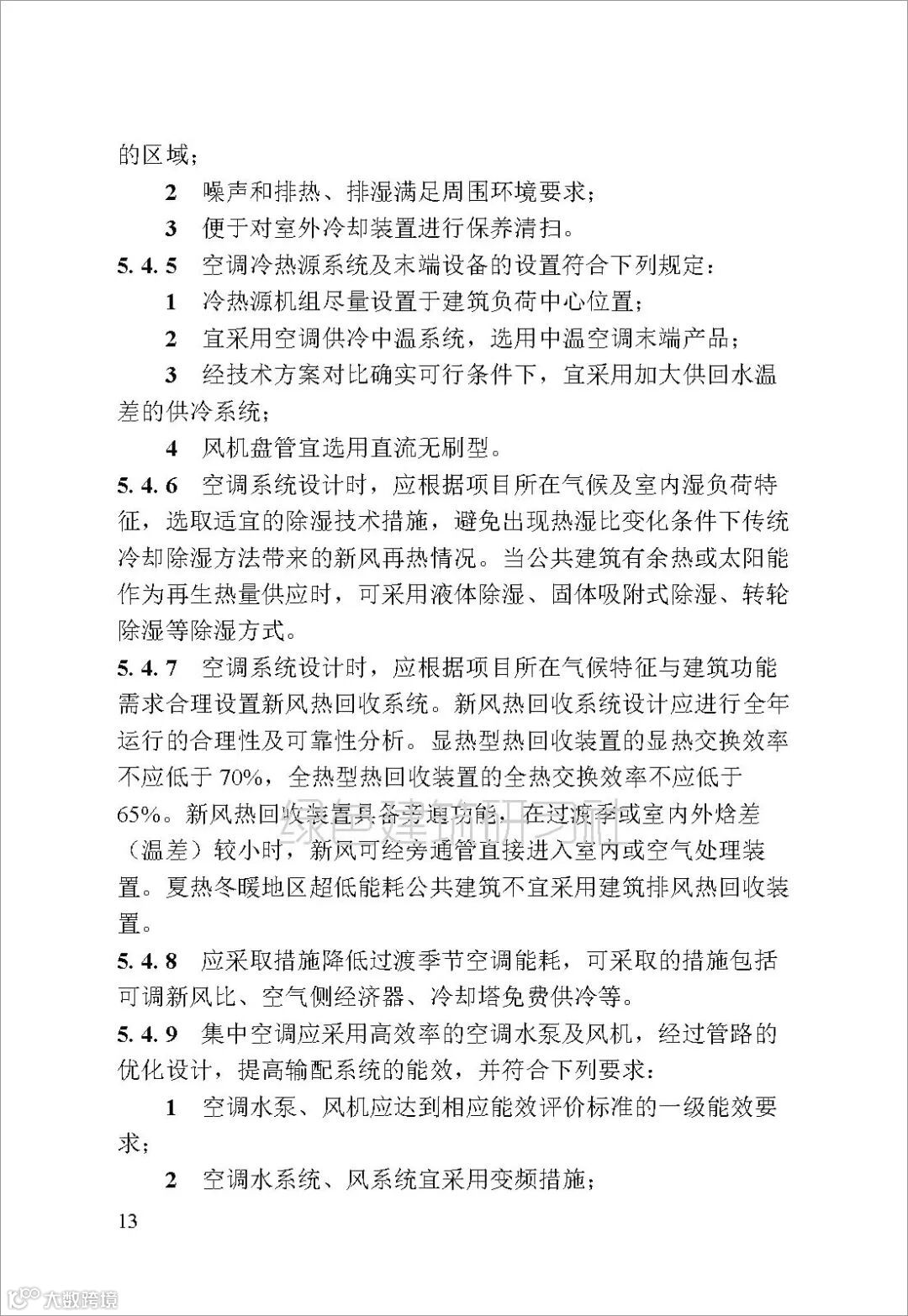
大数跨境

《福建省超低能耗建筑技术导则》公开征求意见

《福建省超低能耗建筑技术导则》公开征求意见 PKPM绿色低碳
2022-10-10
2
导读:《福建省超低能耗建筑技术导则》公开征求意见
福建省住房和城乡建设厅
关于征求《福建省超低能耗建筑技术导则》(征求意见稿)意见的通知

各有关单位:

省厅下达,由福州市建筑设计院有限责任公司主编的《福建省超低能耗建筑技术导则》已完成征求意见稿,现上网征求意见,请各有关单位组织有关人员研讨并提出修改意见和建议,于2022年10月16日前反馈至邮箱 martinzjy@163.com ,联系人:郑嘉耀,电话:13559178518。

2022年9月30日




以下为
《福建省超低能耗建筑技术导则》(征求意见稿)全文,word版下载请登录福建省住建厅官网或在动房之家首页“资料下载里下载。























































来源于:绿圈,如有侵权请联系后台处理;

【声明】内容源于网络
0
0
PKPM绿色低碳
依托于PKPM强大的企业实力与丰富项目经验,定期发布国内外绿色建筑资讯、绿色建筑政策与标准信息、节能与绿色建筑设计、绿色建筑软件产品、绿色建材、绿色建筑典型案例与知识等,以期帮助建筑从业人员,并促进绿色建筑行业的快速发展。
内容 0
粉丝 0
PKPM绿色低碳 依托于PKPM强大的企业实力与丰富项目经验,定期发布国内外绿色建筑资讯、绿色建筑政策与标准信息、节能与绿色建筑设计、绿色建筑软件产品、绿色建材、绿色建筑典型案例与知识等,以期帮助建筑从业人员,并促进绿色建筑行业的快速发展。
总阅读0
粉丝0
内容0