
根据《住房和城乡建设部关于印发2022年工程建设规范标准编制及相关工作计划的通知》(建标函〔2022〕21号),住房和城乡建设部组织中国建筑科学研究院有限公司等单位修订了国家标准《绿色建筑评价标准》(见附件)。现向社会公开征求意见。有关单位和公众可通过以下途径和方式提出反馈意见:
1.电子邮箱:bzzqyj@163.com。
2.通信地址:北京市朝阳区北三环东路30号;邮政编码:100013。
意见反馈截止时间为2023年3月24日。
附件:绿色建筑评价标准(局部修订征求意见稿)
住房和城乡建设部办公厅
2023年2月22日
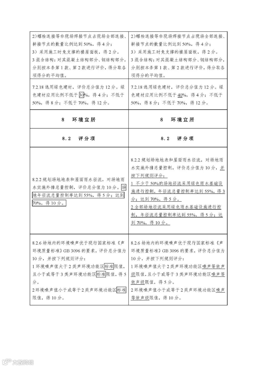
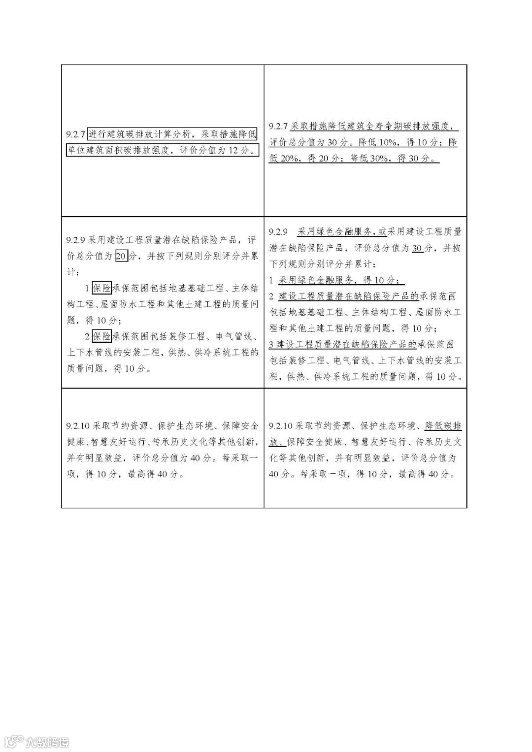
附件:





















来源于:建筑杂志社,如有侵权请联系后台处理;


