
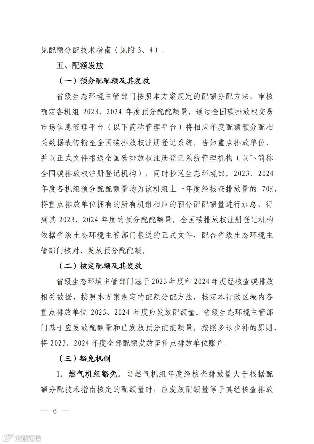
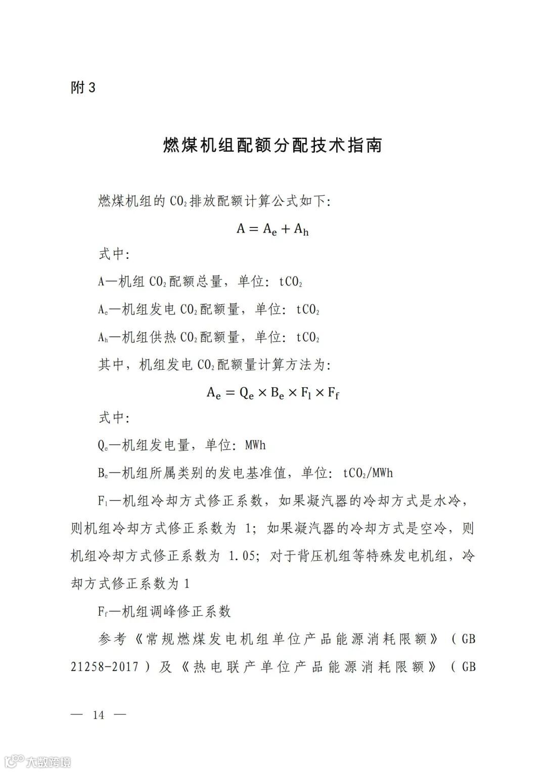
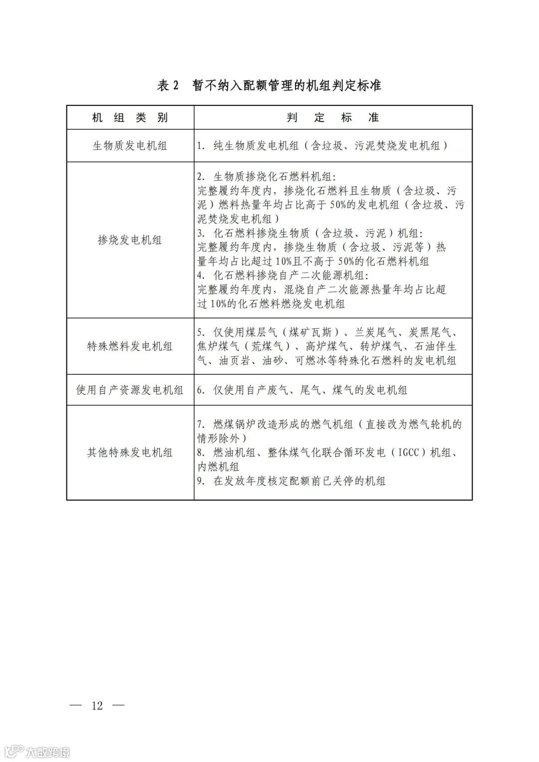
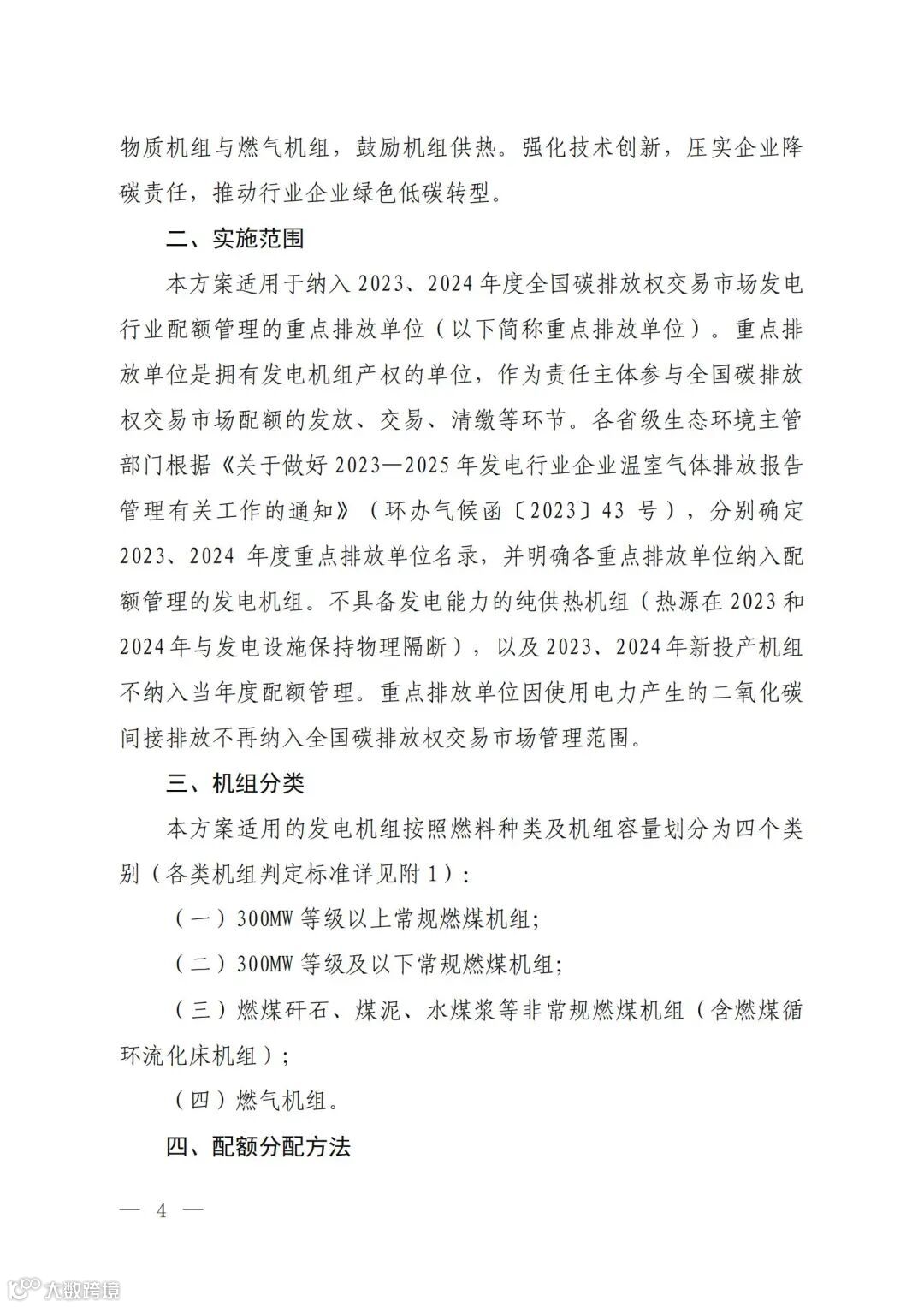
7月2日,生态环境部组织发布了《2023、2024年度全国碳排放权交易发电行业配额总量和分配方案(征求意见稿)》并公开征求意见。《配额方案》正文包括工作原则、实施范围、机组分类、配额分配方法、配额发放、配额清缴、配额结转和重点排放单位出现合并、分立、关停等情况时的配额处理8方面内容。6个附件分别就各类别机组判定标准、各类别机组碳排放基准值、燃煤和燃气机组配额核定方法、配额结转以及配额预分配、调整、核定及履约流程等关键技术问题进行了说明。
一是坚持服务大局。以推动实现我国实现碳达峰碳中和双碳目标为根本出发点,综合考虑经济社会发展、发电行业发展实际等因素,采用基于强度的配额分配思路,不要求企业排放量绝对降低,企业实际发电量、供热量等产出越大,碳排放管理水平越高,获得配额也越多,不对电力生产形成约束,不影响电力供应保障。
二是坚持稳中求进。《配额方案》基本延续2021、2022年度配额分配方案的总体框架,配额分配的总体思路不变、相关工作流程基本不变。在此基础上,持续完善配额分配方法,引入配额结转政策,优化调整各类机组的发电、供热基准值等。
三是坚持鼓励先进。鼓励大容量、高能效、低排放机组和承担热电联产任务等机组,使碳排放管理水平高的企业可以通过出售富余配额获得收益,碳排放管理水平差的企业购买配额,树立“排碳有成本,减碳有收益”的政策导向。配额分配过程中采用冷却方式修正系数、调峰修正系数,以鼓励机组更大范围参与电力调峰,充分发挥碳市场在优化电源结构、促进电力行业清洁低碳转型方面的引导作用。
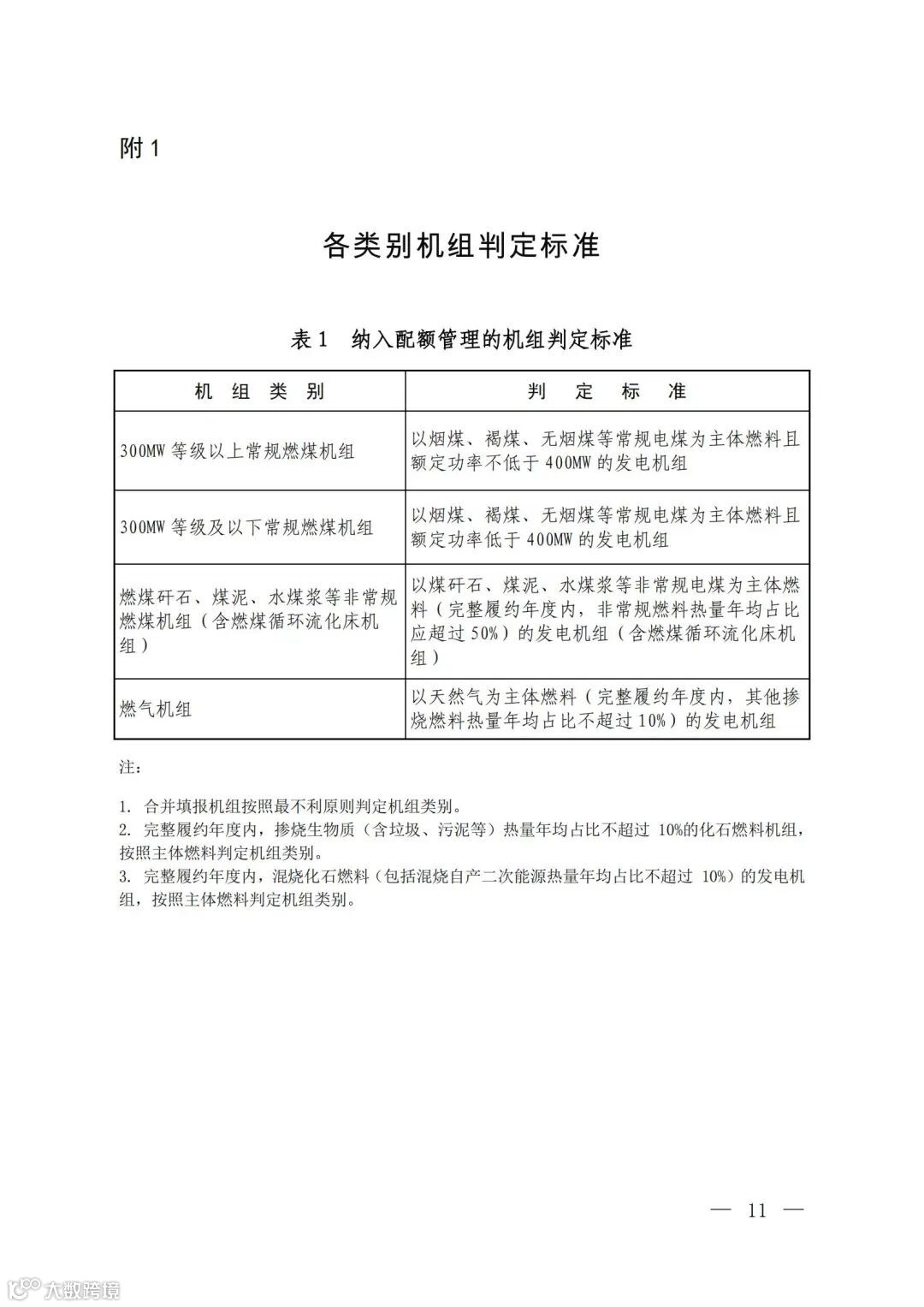
《配额方案》正文包括工作原则、实施范围、机组分类、配额分配方法、配额发放、配额清缴、配额结转和重点排放单位出现合并、分立、关停等情况时的配额处理8方面内容。6个附件分别就各类别机组判定标准、各类别机组碳排放基准值、燃煤和燃气机组配额核定方法、配额结转以及配额预分配、调整、核定及履约流程等关键技术问题进行了说明。
《配额方案》明确了2023、2024年度全国碳排权交易市场配额管理的实施范围、配额分配方法及规则。《配额方案》以2023年各类机组平衡值为基础,充分考虑发电行业技术进步和企业承受能力,对各类机组的基准值进行了优化调整,使2023、2024年度基准值能够真实反映行业碳排放实际水平。
根据2021、2022年度配额最终核定结果,发电行业应发放配额量与应清缴配额量大致相当,配额盈亏基本平衡。与已发布的2022年度基准值相比,2023、2024年度基准值数值出现一定程度下降,但表征配额松紧程度的各类机组配额盈缺率未发生大的变化,整个行业配额将基本盈亏平衡、略有缺口,与2021、2022年度情况大致相当。
基准值的下降主要受统计核算口径变化影响。一是由原来基于供电量改为基于发电量核算配额量,而发电量相比于供电量数值更大,造成基准值数值更小。二是不再将购入使用电力产生的二氧化碳间接排放纳入配额管理范围,排放量将出现小幅下降,相应降低了基准值。
文件原文如下:
左右滑动查看更多图片


