升版通知
尊敬的PKPM绿建、节能及碳排放软件用户:
大家好!
为了提升城乡建设绿色低碳发展质量,大力发展节能低碳建筑,推进城乡建设和管理模式低碳转型,加快优化建筑用能结构,住房和城乡建设部共发布37项强制性工程建设规范。强制性工程建设规范发布后,《绿色建筑评价标准》GB/T 50378-2019需要与37本强制性工程建设规范的协调,因此绿建国标进行立项及启动修订工作。目前《绿色建筑评价标准》GB/T 50378-2024标准已经完成修订工作并发布,要求2024年10月1日正式执行!
《绿色建筑评价标准》GB/T 50378修订重点包含以下内容:
(1)绿建条文与强制性通用规范进行协调,修改绿建条文内容相比强制性规范进一步提高要求;
(2)强化碳排放计算要求,条文修订明确对星级绿色建筑的碳排放计算进行了强制规定,明确全寿命期单位建筑面积碳排放强度和碳排放技术措施要求;
(3)强化绿色建材应用比例要求;
(4)更新其他技术要求(空气质量、声环境等模拟要求);
(5)注重可再生能源的综合应用。
《绿色建筑评价标准》GB/T 50378对碳排放、绿色建材应用、绿建性能模拟(空气质量、声环境、光环境等)以及可再生能源利用提出基本要求及控制项要求。PKPM绿色低碳系列软件2024版已全面执行绿色建筑新国标的相关条文。其中,建筑碳排放软件可实现全生命周期碳排放计算与分析,太阳能光伏软件可实现光伏系统选型、发电量计算与减碳分析,绿色建材应用分析软件支持《绿色建筑评价标准》GB/T50378计算等。PKPM绿色低碳系列软件2024 Plus版本可辅助设计师快速满足绿色建筑设计及施工图审查的要求。
PKPM绿色低碳系列软件2024 Plus版本已于2024年5月开始升级,为保证工程设计全面执行《绿色建筑评价标准》及国家通用规范的要求,请贵单位及时升级软件。
北京构力科技有限公司
2024年7月
附件:软件升级的必要性
PKPM绿色低碳系列软件,一直深受设计师和广大用户的信赖。
PKPM 绿色低碳系列软件2024Plus版本,依托于中国建筑科学研究院有限公司和北京构力科技有限公司,支持建筑工程设计领域的新规范,推动行业绿色低碳高质量发展,助力“双碳”目标顺利实现。PKPM绿色低碳系列软件2024Plus版本已全面贯彻《绿色建筑评价标准》GB/T 50378-2024相关内容。
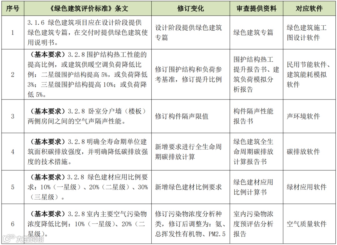
《绿色建筑评价标准》GB/T 50378修订情况
表1 软件对应《绿色建筑评价标准》GB/T 50378 更新内容
咨询服务电话:
010-64518235,64517256
资讯 | 中国建筑科学研究院有限公司与亳州市发展改革委签订《“面向碳中和的低碳城市建设关键技术应用示范科技示范”工程合作协议》


