转载来源:绿色建筑研习社
版权归原作者所有,如有侵权请联系后台处理
《黑龙江省超低能耗建筑用外门窗应用技术规程》
9月2日,黑龙江省住房和城乡建设厅批准《黑龙江省超低能耗建筑用外门窗应用技术规程》为黑龙江省推荐性地方标准,编号为DB23/T3821-2024,自2024年11月29日起实施。

以下为《黑龙江省超低能耗建筑用外门窗应用技术规程》全文,高清PDF版下载请登录被动房之家网站,在首页“资料下载”里下载。
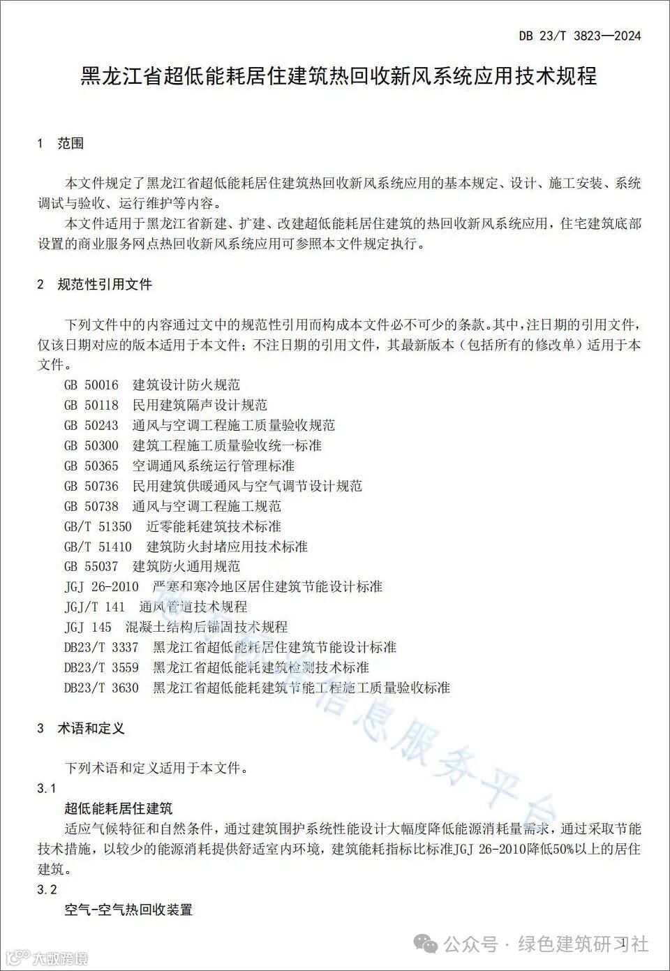
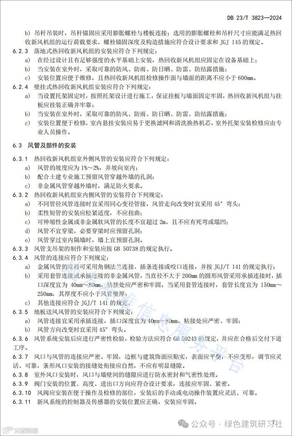
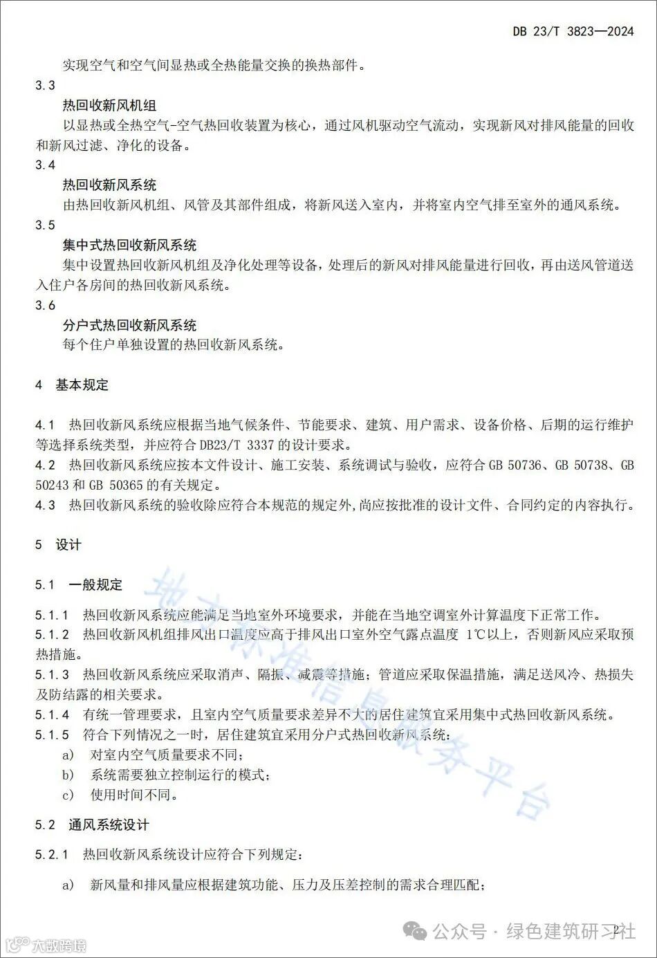
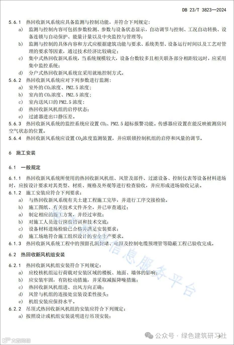
《黑龙江省超低能耗居住建筑热回收新风系统应用技术规程》
9月3日,黑龙江省住房和城乡建设厅批准《黑龙江省超低能耗居住建筑热回收新风系统应用技术规程》为黑龙江省推荐性地方标准,编号为DB23/T3823-2024,自2024年11月29日起实施。

以下为《黑龙江省超低能耗居住建筑热回收新风系统应用技术规程》全文,高清PDF版下载请登录被动房之家网站,在首页“资料下载”里下载。


