大数跨境

技术干货|首部夏热冬暖地区“好房子”地标出炉

技术干货|首部夏热冬暖地区“好房子”地标出炉 PKPM绿色低碳
2025-11-06
2

转载来源:

权归原作者所有,如有侵权请联系后台处理




20251028日,广西壮族自治区住房和城乡建设厅发布广西工程建设地方标准《好房子技术导则(征求意见稿)》,面向各设区市、各有关单位征求意见。截止时间为2025年11月28日。



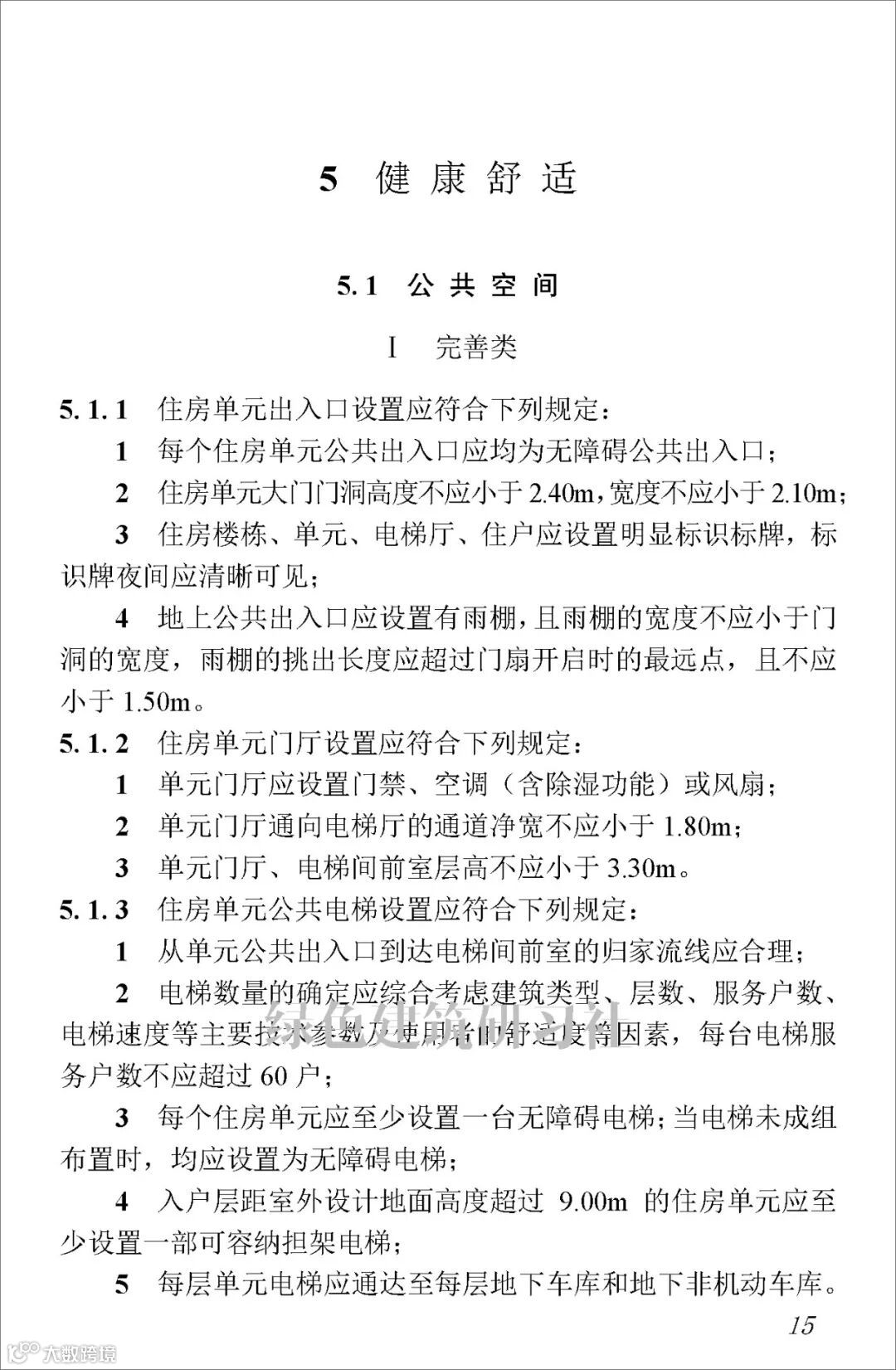
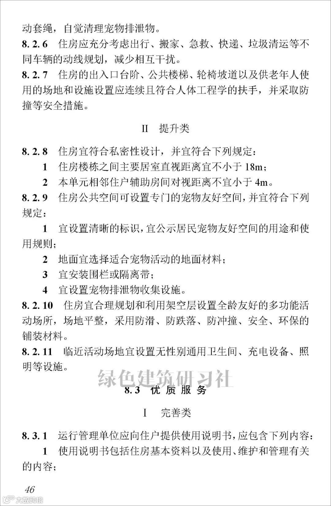
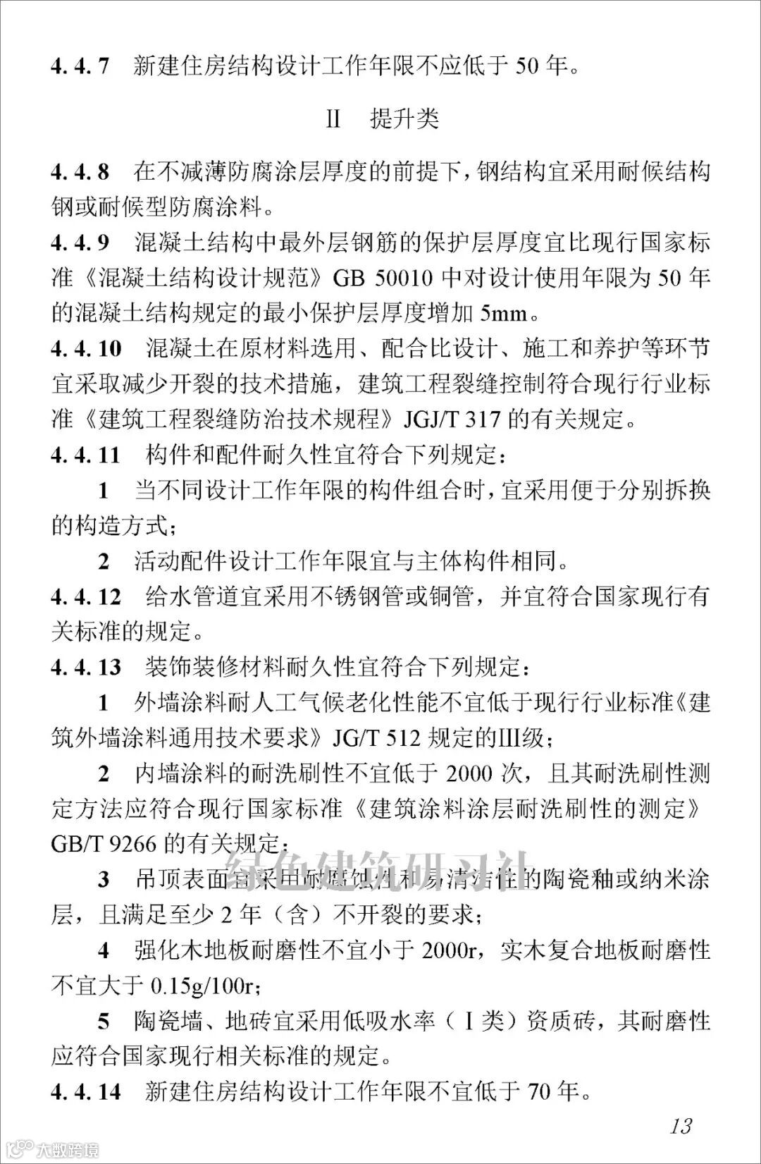
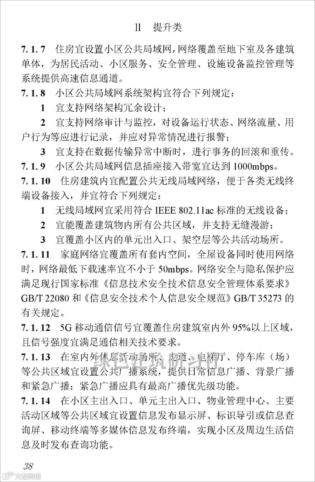
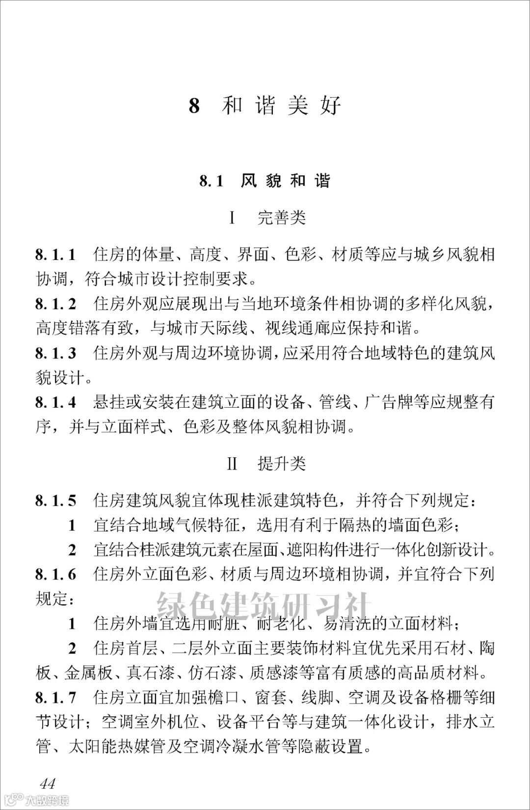
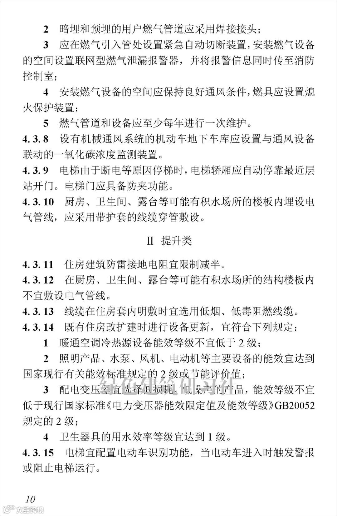
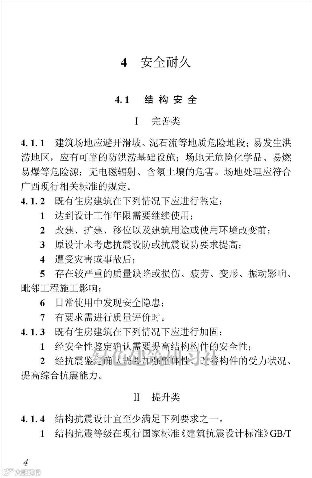
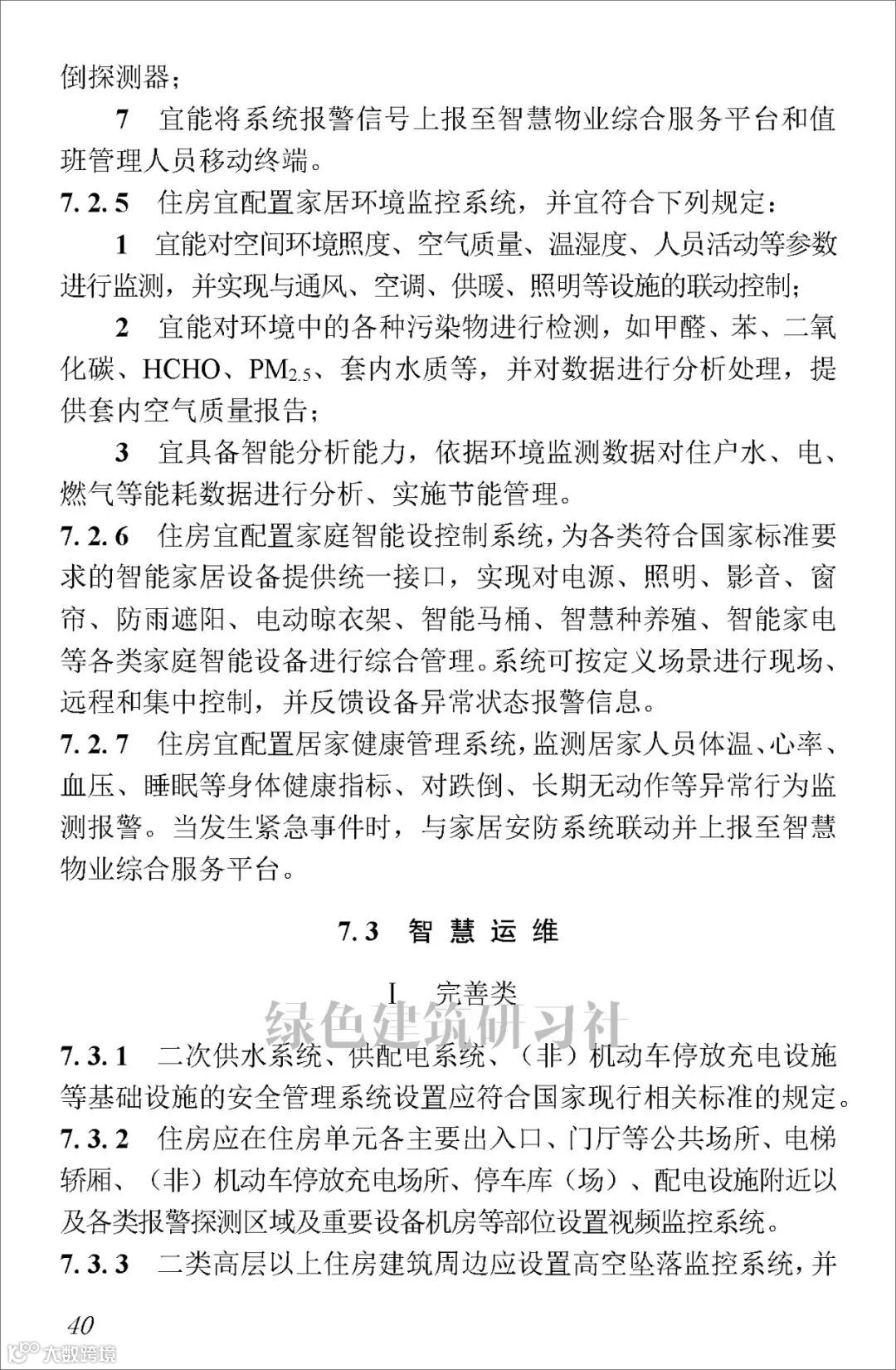
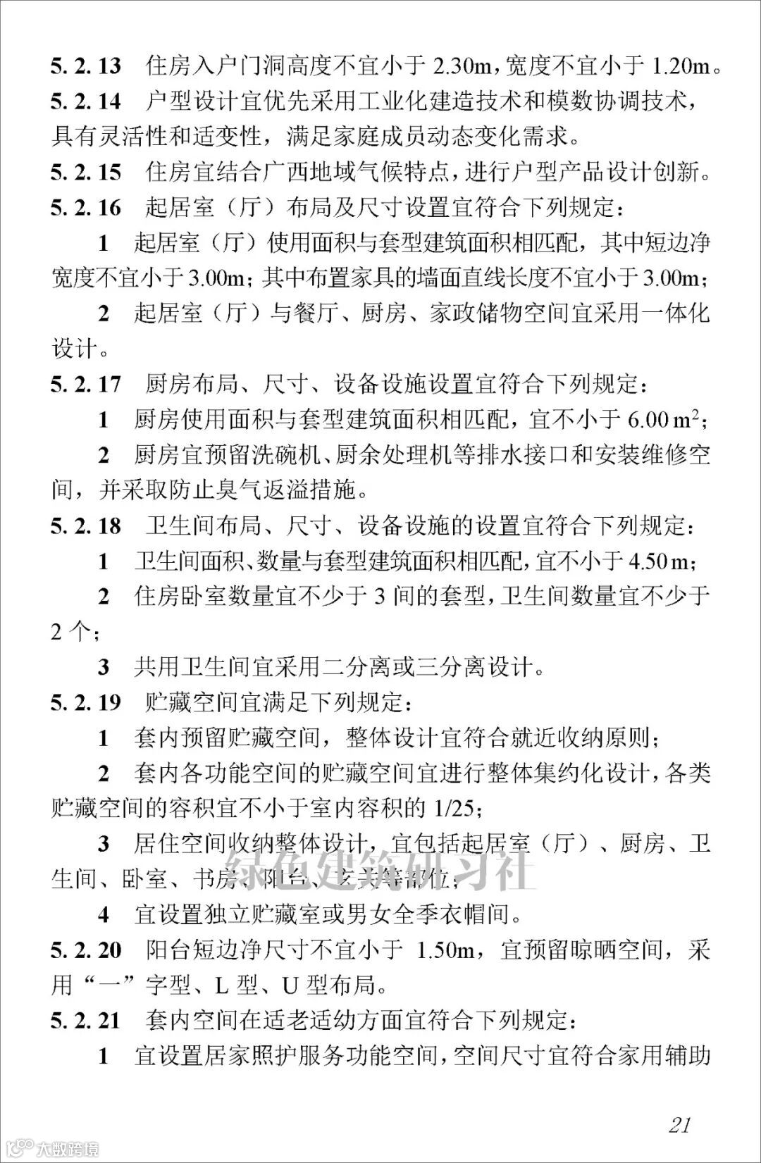
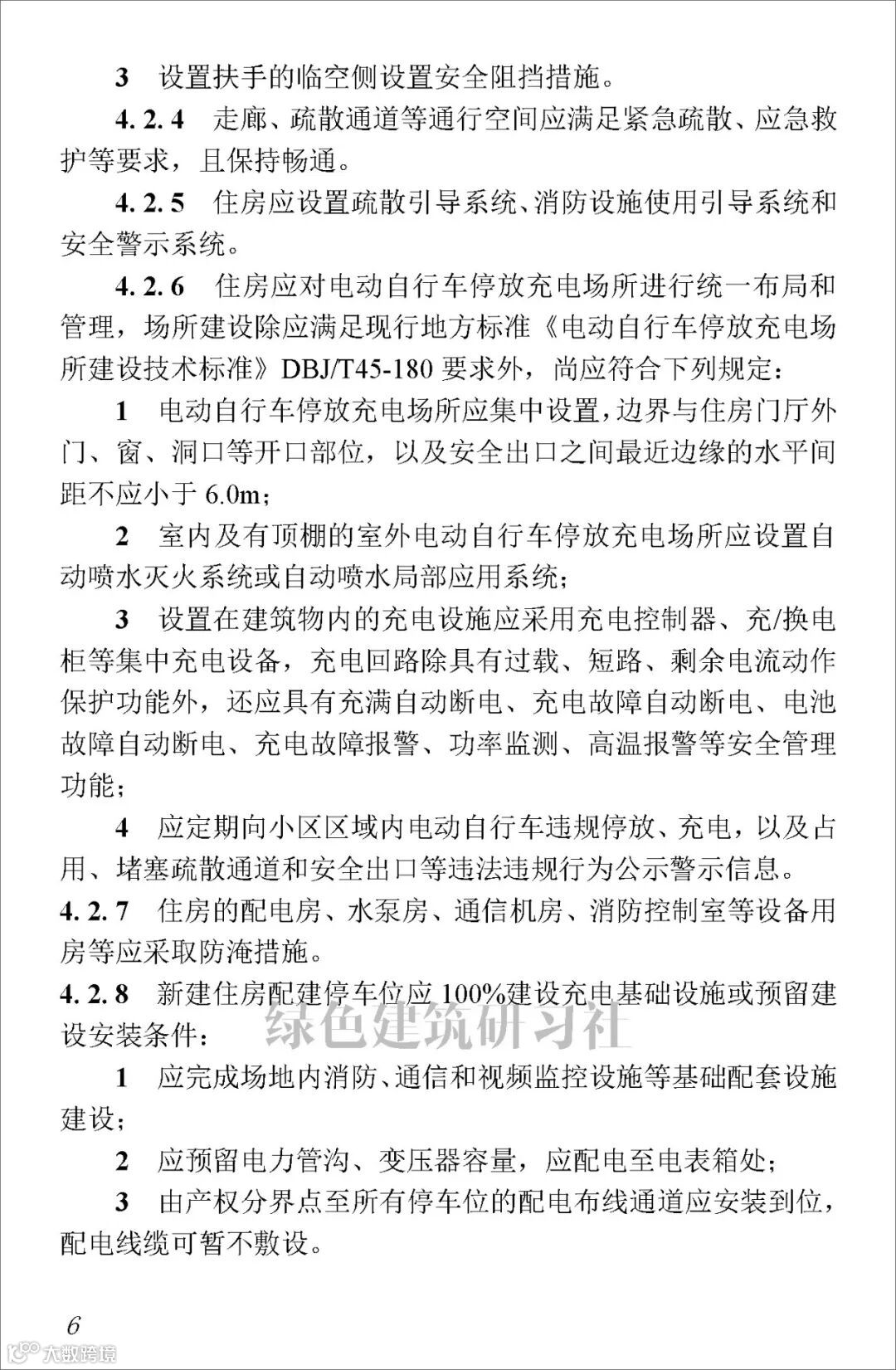
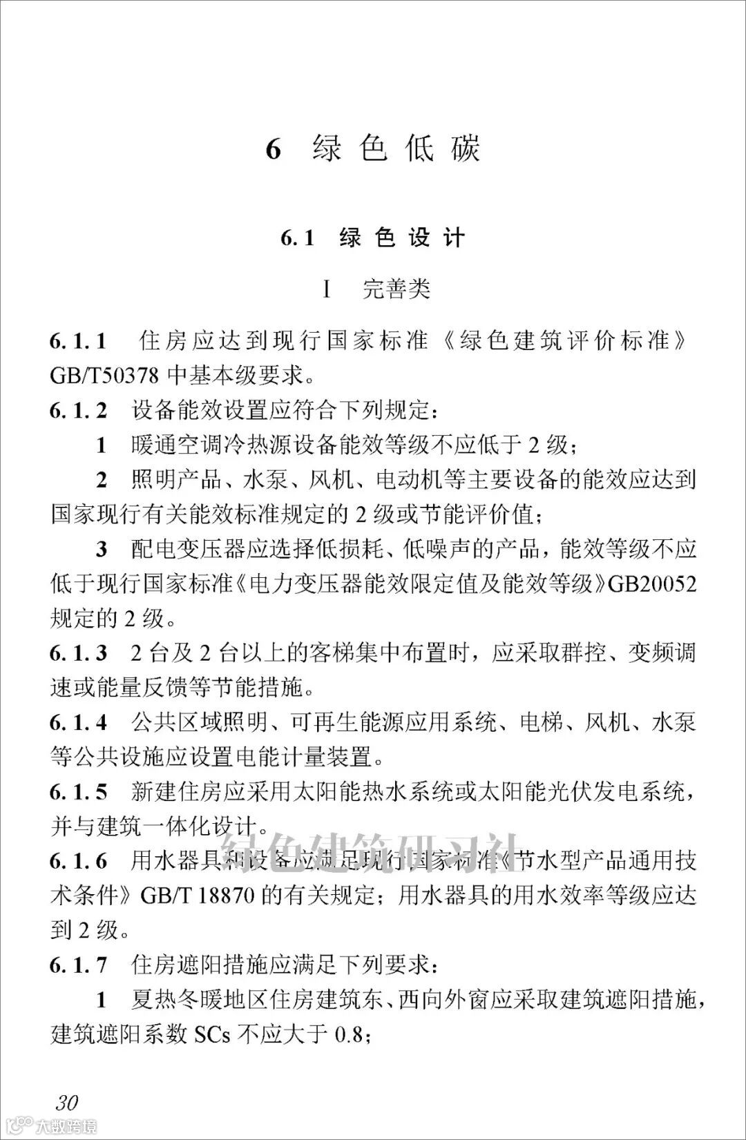
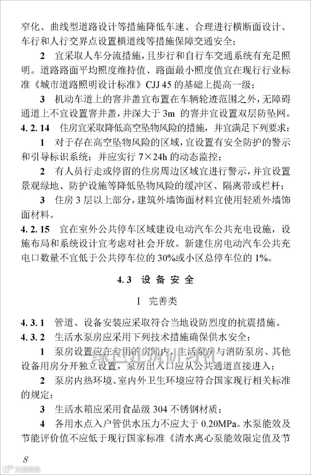
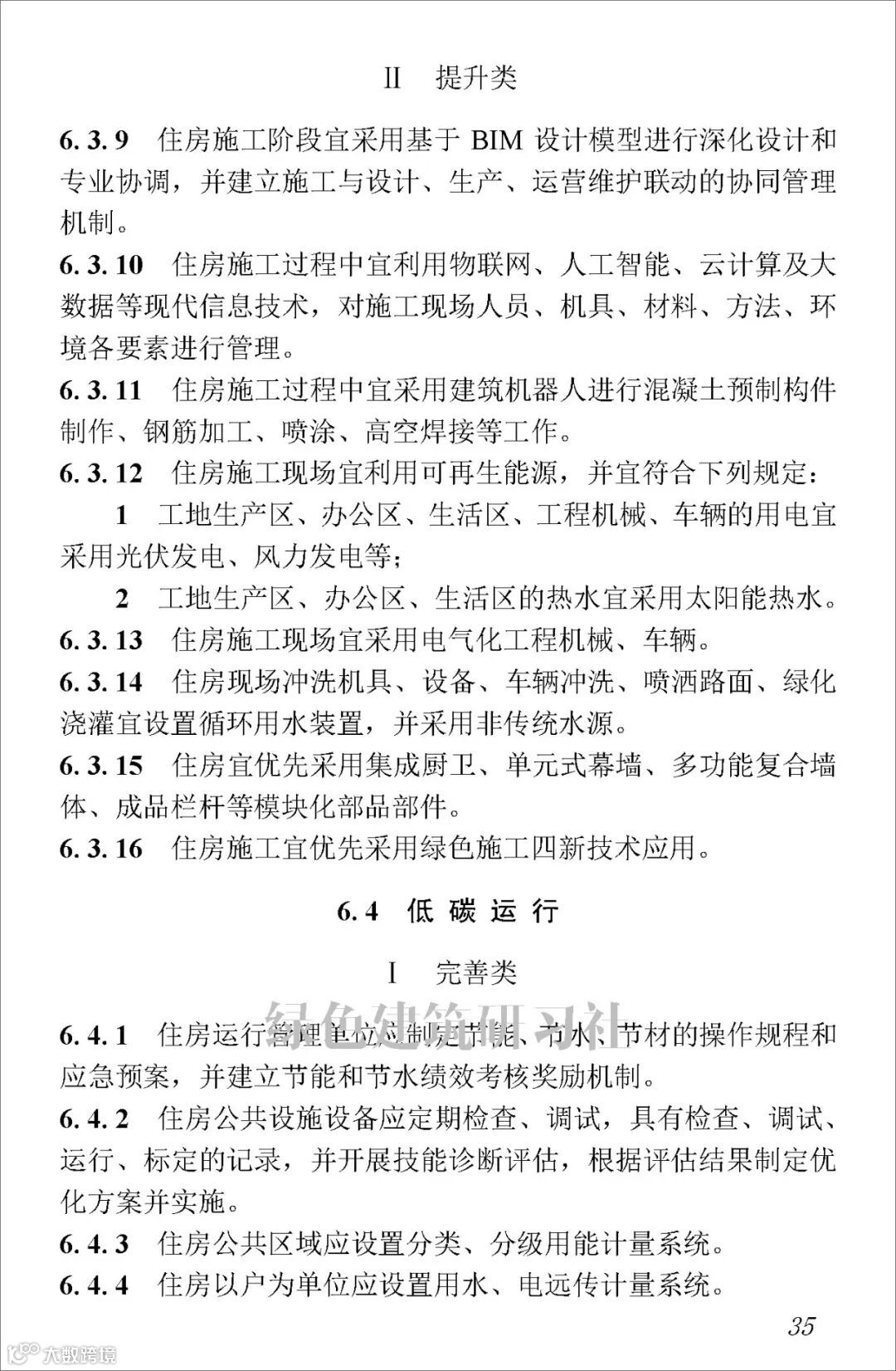
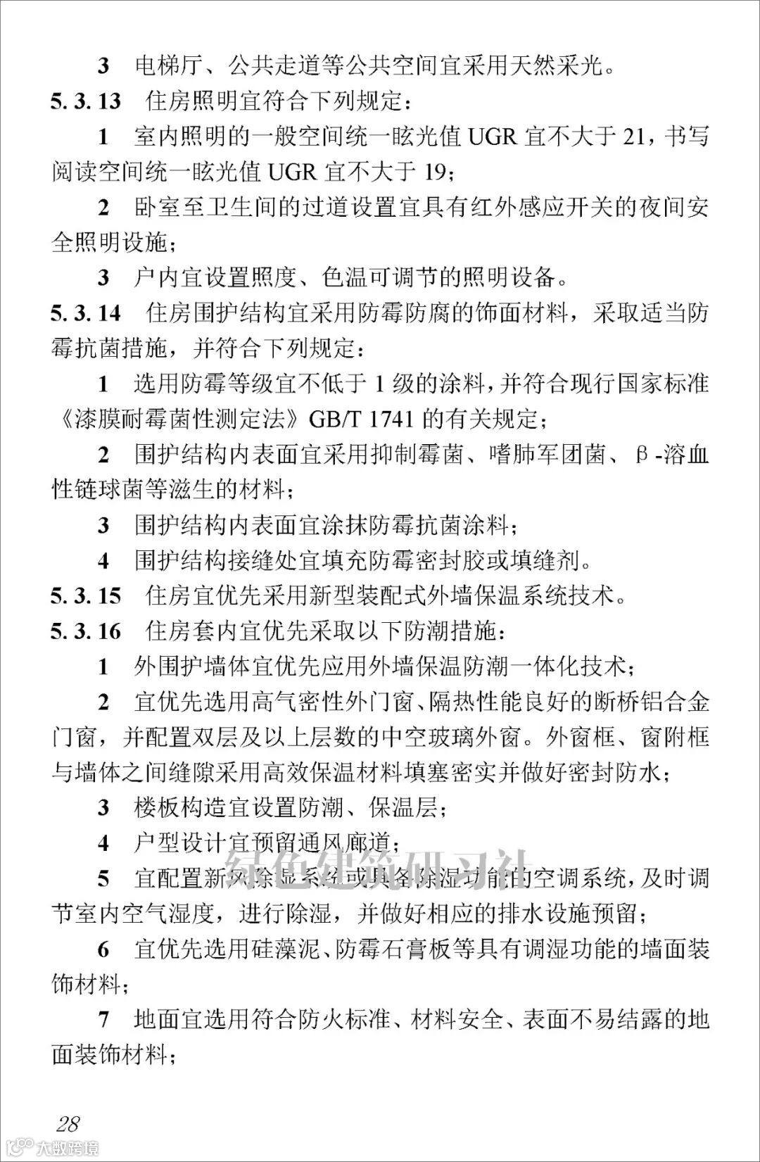
本标准主要技术内容是:总则、术语、基本规定、安全耐久、健康舒适、绿色低碳、智慧便捷、和谐美好。以下为《好房子技术导则(征求意见稿)》条文部分:




往期推荐:





技术干货|首部高寒缺氧地区“好房子”技术标准出炉


技术干货|全国民航首个!博鳌机场三期扩建项目T2航站楼获“零碳建筑”认证


技术干货|建筑立面碳中和新思路:光伏绿化如何实现多目标共赢?


技术干货|全面推进BIPV!《河南省建筑光伏系统应用技术标准》新标发布


从国家框架到广州样本,广州20条指引提供“好房子”在地化实践范例




【声明】内容源于网络
0
0
PKPM绿色低碳
依托于PKPM强大的企业实力与丰富项目经验,定期发布国内外绿色建筑资讯、绿色建筑政策与标准信息、节能与绿色建筑设计、绿色建筑软件产品、绿色建材、绿色建筑典型案例与知识等,以期帮助建筑从业人员,并促进绿色建筑行业的快速发展。
内容 0
粉丝 0
PKPM绿色低碳 依托于PKPM强大的企业实力与丰富项目经验,定期发布国内外绿色建筑资讯、绿色建筑政策与标准信息、节能与绿色建筑设计、绿色建筑软件产品、绿色建材、绿色建筑典型案例与知识等,以期帮助建筑从业人员,并促进绿色建筑行业的快速发展。
总阅读0
粉丝0
内容0