关于召开国家标准《绿色建筑评价标准》
(GB/T50378-2019)
宣贯培训会议(浙江专场)的通知
各有关单位:
新修订的国家标准《绿色建筑评价标准》(GB/T 50378-2019)已由住房和城乡建设部正式发布,自2019年8月1日起实施。为做好该标准的贯彻实施,使有关人员深入理解、准确把握标准相关要求,推进我国绿色建筑发展,兹定于2019 年7月15日至16日在杭州召开标准宣贯培训会议 。
现将有关事项通知如下 :
会议内容
————
1. 介绍《绿色建筑评价标准》(GB/T 50378-2019)修订概况 ;
2. 解读《绿色建筑评价标准》(GB/T 50378-2019)条款及技术内容 ;
3. 绿色建筑设计与咨询方法及实践分享 ;
4. 培训师资由标准第一主编单位中国建筑科学研究院有限公司专家领衔组成 。
会议时间
————
报到时间:2019年7月14日下午
培训时间:7月15-16日(会期两天 )
会议地点
————
地点:杭州市浙江梅地亚宾馆
地址 :浙江省杭州市上城区长生路18号
组织单位
————
主办单位 :
中国建筑科学研究院有限公司 (标准主编单位〉
浙江省绿色建筑与建筑工业化行业协会
协办单位 :
中国城市科学研究会绿色建筑与节能专业委员会
北京构力科技有限公司( PKPM)
杭州三湘印象置业有限公司
杭萧钢构股份有限公司
北京绿城康居科技有限公司
课程安排
————

(点击可看大图)
联系方式
————
联系人:黄含悦、王杉杉
联系电话:021-53964813 、18852915929
邮箱:huanghanyue@pkpm.com.cn
wangshanshan@pkpm.com.cn
会议费用
————
类别 |
会议费用 |
非团体 (5 人以下) |
1300 元/人 |
省绿建协会专家库成员 团体报名(5人及以上) 或 7月5日前完成培训费汇款手续 |
1000 元/人 |
建设主管部门及下属事业单位 (凭单位介绍信或带公章报名表) |
500 元/人 |
费用说明:
1.会议费用包含培训教材及会议期间15日午餐、晚餐,16日午餐。
2.其他费用自理。
3.会议费优先接受银行转账。
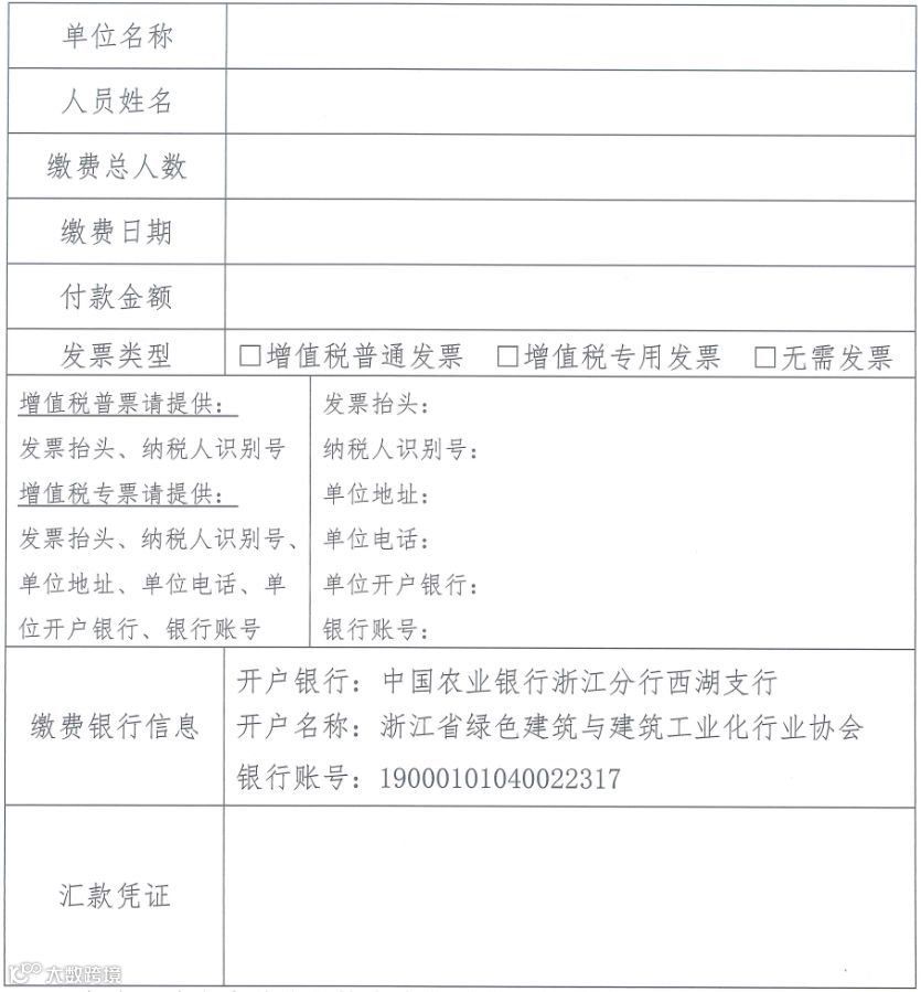
报名方式
————
方式一:扫码报名

(长按二维码)
方式二:参会回执报名

注意事项:
1、为方便您获得参会凭证,参会回执表请务必填写完整;
2、填写后请发送至联系人邮箱;
3、本次会议名额有限,请尽快报名以便预留座位。

(扫码下载参会回执)


