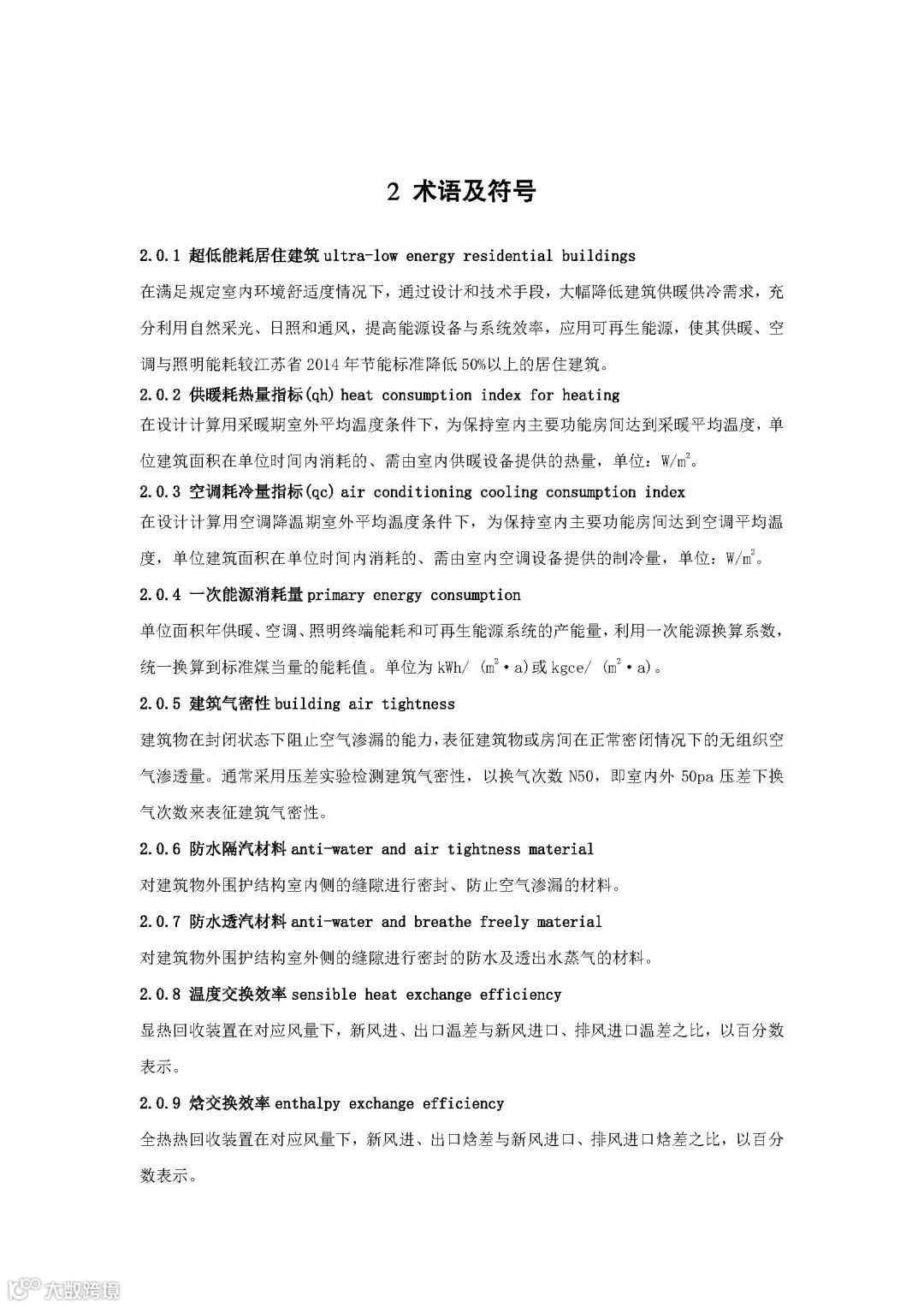
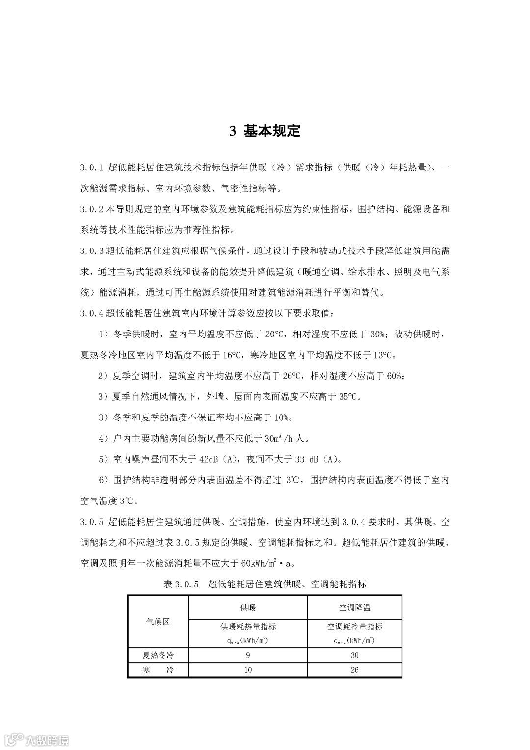
▲ 点击上方蓝字,关注PKPM绿色建筑!
| 江苏省住房城乡建设厅关于征求《江苏省超低能耗居住建筑技术导则(征求意见稿)》意见的函 |
各设区市住房城乡建设局(建委),各有关单位: 为深入推进我省超低能耗居住建筑发展,我厅科技发展中心组织编制了《江苏省超低能耗居住建筑技术导则(征求意见稿)》。现发给你们,请组织研究并提出修改意见,于5月20日(周一)前反馈我厅。 请予支持为盼。 联系人:厅科技发展中心 吴德敏 电 话:025-51868184,13951652051 邮 箱:woo_0512@hotmail.com 附件 :《江苏省超低能耗居住建筑技术导则》(征求意见稿).pdf(点击文末左下角,阅读原文进行下载)
江苏省住房和城乡建设厅 2019年4月24日 |





PKPM绿色建筑
♥♥扫码关注♥♥

