
关于印发《四川省积极有序推广和规范碳中和方案》的通知
各市(州)生态环境局、文化和旅游行政部门、体育局、机关事务管理局、林业和草原主管部门:
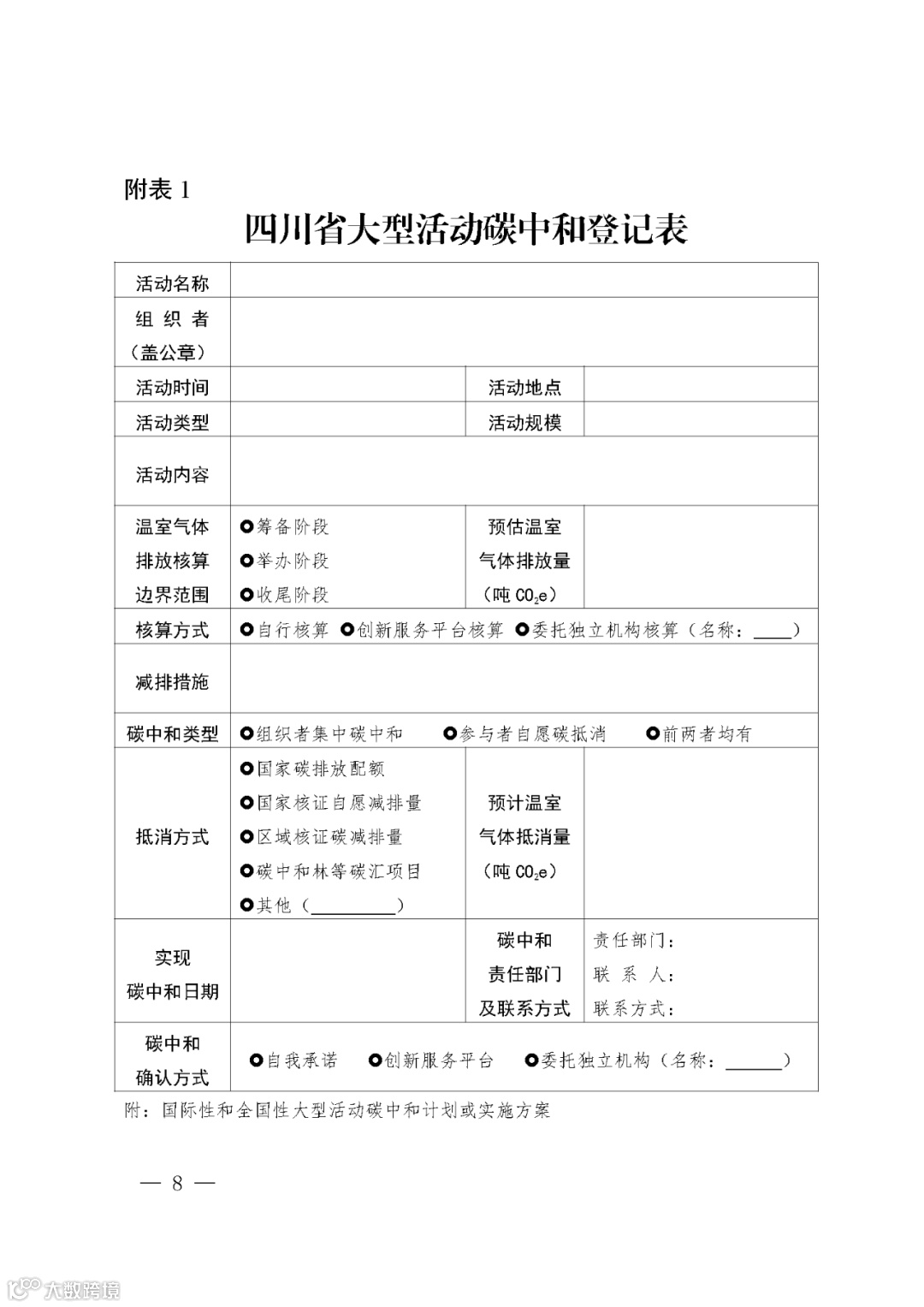
为推动落实国家二氧化碳排放达峰目标和碳中和愿景,践行绿色低碳发展新理念,弘扬以低碳为荣的社会新风尚,有序推广和规范各类活动碳中和,我们制定了《四川省积极有序推广和规范碳中和方案》,现予印发实施。
附件:川环发〔2021〕5号 (联合)关于印发《四川省积极有序推广和规范碳中和方案》的通知
四川省生态环境厅 四川省文化和旅游厅
四川省体育局 四川省机关事务管理局
四川省林业和草原局
2021年3月29日
以下为附件内容:













