导言

山东省能源局
关于印发《山东省能源绿色低碳高质量发展三年行动计划(2023—2025年)》和《山东省能源绿色低碳高质量发展2023年重点工作任务》的通知
鲁能源规划〔2023〕29号
各市发展改革委(能源局),有关能源企业:
为贯彻落实党的二十大精神,加快推动能源绿色低碳高质量发展,根据党中央、国务院决策部署和省委、省政府工作要求,我局研究制定了《山东省能源绿色低碳高质量发展三年行动计划(2023—2025年)》和《山东省能源绿色低碳高质量发展2023年重点工作任务》。现印发给你们,请认真抓好贯彻落实。
山东省能源局
2023年3月7日
(此件公开发布)
山东省能源绿色低碳高质量发展三年行动计划
(2023—2025年)
根据《国务院关于支持山东深化新旧动能转换推动绿色低碳高质量发展的意见》(国发〔2022〕18号)和《山东省建设绿色低碳高质量发展先行区三年行动计划(2023—2025年)》精神,结合我省能源工作实际,制定本行动计划。
一、总体要求
以习近平新时代中国特色社会主义思想为指导,全面学习贯彻党的二十大精神,完整、准确、全面贯彻新发展理念,深入落实黄河重大国家战略和碳达峰碳中和战略,坚持稳中求进工作总基调,紧紧锚定“走在前、开新局”,以服务绿色低碳高质量发展先行区建设为总牵引,以能源转型发展九大工程为抓手,以重大项目建设为支撑,以改革创新为根本动力,更好地统筹发展与安全,加快构建“六大”能源体系,夯实能源供应保障基础,促进能源绿色低碳高质量发展,为开创新时代社会主义现代化强省建设新局面提供坚强保障。
到2025年,能源绿色低碳转型发展取得重要突破,能源结构显著优化,可再生能源装机达到9000万千瓦以上,非化石能源消费占比达到13%左右;煤电占电力总装机的比重、煤电发电量占全社会用电量的比重分别降至55%、60%左右。
二、主要任务
(一)加快建设新能源供给消纳体系。充分发挥新能源和可再生能源在推动能源绿色低碳转型中的引领性作用,坚持供消两端集中发力,大幅增加清洁能源供给,提升绿色电力消纳水平,实现质的有效提升和量的合理增长,加快能源结构调整步伐。
1.加快推动大型海陆风光基地建设。抢抓国家推进大型风光基地建设重大机遇,充分利用我省资源优势,坚持海陆并进,加快推进可再生能源基地化、规模化发展。打造山东半岛海上风电基地。聚焦渤中、半岛南、半岛北三大片区,加快推动省管海域风电场址开发,适时启动国管海域试点示范项目建设,逐步推动海上风电向深远海发展。加快建设“环渤海”和“沿黄海”海上光伏基地。以滨州、东营、潍坊、烟台等市近海海域为重点,推动桩基固定式海上光伏开发建设,在具备条件的海域开展漂浮式海上光伏示范,探索“风光同场”海上清洁能源开发模式。打造鲁北盐碱滩涂地风光储输一体化基地。充分利用滨州、东营、潍坊等市盐碱滩涂地资源,推动风电、光伏、储能等一体化设计、建设与运营,构筑“黄河下游绿色能源带”,助力我省黄河流域生态保护和高质量发展。打造鲁西南采煤沉陷区“光伏+”基地。充分利用枣庄、济宁、泰安、菏泽等市采煤沉陷区土地资源,统筹光伏开发与采煤塌陷地治理,加快资源型地区能源转型发展。到2025年,风电、光伏发电装机分别达到2500万千瓦、5700万千瓦以上。
2.积极安全有序推动核能开发利用。在确保绝对安全的前提下,有序推进海阳、荣成、招远等核电厂址开发建设,建成荣成高温气冷堆、“国和”一号示范等工程,加快海阳核电二期等工程建设,深化石岛湾扩建一期、招远核电一期等项目前期工作,积极做好新厂址前期工作,持续做好后续储备厂址保护和研究论证,推动三代及以上自主先进核电堆型规模化发展,打造胶东半岛千万千瓦级核电基地。加快推进核能供热、海水淡化等技术研究和示范应用,实现由核电向“核电+”多元利用转变。到2025年,全省在建在运核电装机达到1300万千瓦左右。
3.推动生物质能等新能源有序发展。坚持因地制宜,统筹推进生物质能、地热能、海洋能等清洁能源多元化发展。有序推进生物质热电联产项目建设和生物质非电利用,提高资源综合利用水平。加大地热资源勘探评价力度,依法合规推动地热资源开发利用。积极开展海洋能利用研究与示范,探索打造海上风光能源、氢能、海洋牧场等多种能源、资源集成的海上“能源岛”。到2025年,生物质发电装机稳定在400万千瓦左右。
4.增强电网支撑承载能力。围绕大型清洁能源基地开发,同步推动新能源送出工程建设,加快推进烟威清洁电源基地1000千伏配套送出工程、渔盐站等500千伏电网工程规划建设,完善区域主网架、增强区域间电网互济。推动改造传统老旧配电网,加强主动配电网、新能源微电网建设,提升配电网对常规新能源电站、分布式新能源发电的就近消纳能力。加快电网数字化改造、智能化升级,推动构建具备更强新能源消纳能力的新型电力系统。到2025年,力争新增特高压交流变电容量300万千伏安以上,新增500千伏及以下电网变电容量1亿千伏安左右。
5.提升绿色电力消纳能力。实施新型储能“百万千瓦”行动计划,加快储能示范项目建设,探索电化学、压缩空气、液流电池等多种技术路线,加快独立共享、新能源配建、火电联合调频等多场景应用,促进新型储能规模化发展。坚持储能优先,结合海上风电、海上光伏和陆上清洁能源开发,着力打造“储能+海上新能源”示范带以及鲁北、鲁中和鲁西南新型储能示范区。梯次推进抽水蓄能电站开发,加快潍坊、泰安二期等项目建设,开工枣庄庄里项目,深化莱芜船厂、五莲街头等前期工作。实施新一轮抽水蓄能站点资源普查,对具备条件的项目及时纳入国家选点规划,适时启动开发建设。探索开展风光发电制取绿氢试点。到2025年,新型储能设施规模达到500万千瓦左右,抽水蓄能电站在运在建装机达到800万千瓦。

(二)加快建设化石能源清洁高效开发利用体系。发挥传统能源兜底保障作用,促进煤炭、油气清洁高效开发利用,加快煤电转型升级,加快推动化石能源清洁化、低碳化发展。
6.推动煤炭清洁开发利用。加大煤矿“上大压小、增优汰劣”力度,不断优化煤炭产能结构,提升开采效率。因地制宜推广应用充填开采、保水开采等绿色开采技术,推进煤矸石、粉煤灰、矿井水等综合利用。加大煤炭洗选和提质加工,实施煤炭分质分级利用。加快推进煤矿智能化改造和既有装备设施节能改造,打造煤矿智能化建设示范标杆,提高煤炭开发技术与装备水平。到2025年,智能化煤矿开采产量达到90%左右。
7.加快煤电行业转型升级。按照电力系统安全稳定运行和保供需要,加强煤电机组与新能源发电、天然气发电及储能整体协同,推动煤电机组向基础保障性和系统调节性电源并重转变。在做好“十三五”结转大型煤电项目建设基础上,新规划建设一批大型清洁高效煤电机组,原则上不再新建自备燃煤机组。加快推进煤电供给侧结构性改革,按照“先立后破”原则,在确保电力、热力接续供应前提下,有序推动现有30万千瓦以下低效煤电机组分批分期退出。结合不同机组实际情况,分类施策、分企施策,加快实施在役煤电机组节能降碳改造、供热改造、灵活性改造“三改联动”,持续降低能耗和碳排放水平,提升煤电调节调峰能力。“十四五”期间,建成大型清洁高效煤电机组1000万千瓦以上,三类改造各完成1000万千瓦左右。
8.推动油气清洁高效开发利用。优化油气生产工艺,提升油气勘探开发设备能效,淘汰落后工艺设备,提高油气田清洁高效开采能力。鼓励和支持油气共生、伴生资源开发利用。鼓励油田企业利用自有建设用地发展可再生能源,推动与可再生能源融合发展。加快二氧化碳捕集利用与封存技术推广示范,扩大二氧化碳驱油技术应用,探索利用油气开采形成地下空间封存二氧化碳。在保障气源供应的前提下,有序扩大天然气在工业、发电、交通等领域利用,因地制宜推进重型燃机示范、分布式燃机和风光燃储一体化等项目建设。到2025年,天然气综合保供能力达到400亿立方米以上,燃气机组在建在运装机达到800万千瓦左右。

(三)加快建设能源产供储销体系。统筹省内省外两个市场、两种资源,加快推动煤电油气产供储销体系建设,不断提升能源供应能力和保障水平,切实保障经济社会发展需要和民生需求。
9.稳定煤电油气生产。优化省内煤炭开发布局,实施“退出东部、收缩中部、稳定西部、储备北部”煤炭开发战略;以赋存条件好、安全有保障、智能化水平高“三类煤矿”为重点,积极释放煤矿先进产能,加快推进万福、永胜矿井建成投产,稳定省内煤炭供应。统筹推进省内大型清洁高效煤电、燃气发电等支撑性电源规划建设,夯实电力供应保障基础;强化机组运行管理,严控机组非计划停运和降出力。坚持海陆统筹、常非并举,加大油气资源勘探开发力度,努力实现油气增储上产。稳定常规资源储备,提高胜利油田老区采收率;建设页岩油开发国家级示范区,促进非常规资源勘探开发;加快推动渤海油气资源在山东登陆。以青岛港、烟台港为重点,加快建设青岛董家口三期、烟台西港区、中石化龙口、龙口南山等沿海LNG接收站,打造千万吨级沿海LNG接卸基地。到2025年,煤炭、原油、天然气产量稳定在8500万吨、2100万吨、5亿立方米左右。
10.增强煤电油气供应能力。以推进“公转铁”为主攻方向,加快推动“铁路+”多式联运体系建设,提高煤炭铁路运量占比,提升“外煤入鲁”通道能力。协同推进省内特高压和输、配电网建设,持续构建坚强高效网架结构,提升输电网络互济能力;加快推动“绿电入鲁”通道建设,在现有“五交三直”外电入鲁输电通道基础上,加快陇东至山东特高压直流输电通道建设,不断提高输电通道中可再生能源电量比例,适时启动新直流输电通道研究论证工作。推动山东天然气环网东、北干线等骨干管网建设,推动管网互联互通,积极构建“一网双环”供气格局。围绕沿海港口码头、炼化产业布局,加强原油码头疏港管道、大型库区专用管道、向海向陆成品油管道建设,打造“港炼直通”原油输送网络和“海陆通达”成品油输送管网。到2025年,煤炭调入能力保持在2.7亿吨左右;年接纳省外电量达到1500亿千瓦时左右;天然气管道达到9000公里,原油、成品油管道里程分别达到6600公里、3500公里。
11.加快推动煤油气储备能力建设。按照“不混淆、不增地、不增线、不增人、不亏损”原则,重点依托省内骨干能源企业,加快推动政府可调度煤炭储备项目建设。鼓励引导社会资本建设煤炭储备设施,增强社会储备能力。依托沿海LNG接收站建设大型LNG储备基地,在内陆消费负荷集中区集约规模化建设LNG储备基地,推进枯竭油气藏和盐穴等地下储气库建设,加快构建以沿海LNG和地下储气库储备为主、内陆集中储备为辅、其他储备方式为补充的天然气储备格局。推动原油加工、进出口企业开展原油社会责任储备,加快建立政府储备、企业社会责任储备和生产经营库存有机结合、互为补充的原油储备体系。到2025年,政府可调度煤炭储备能力达到2000万吨,社会储备能力达到3600万吨;政府天然气储备能力达到5天日均消费量。
12.强化能源需求管理。强化电力负荷管理,以电力市场化改革为契机,引导和激励电力用户深度挖掘调峰资源,参与系统调峰,提高需求响应能力。提升天然气应急调峰能力,动态调整天然气可中断用户清单。科学制定电力、天然气等保供预案,组织开展应急演练,提高应急处置能力。

(四)加快建设绿色低碳创新支撑体系。深入实施能源创新驱动发展战略,以科技创新催生新动能,以深化改革激发新活力。
13.强化能源科技创新。围绕推进能源绿色低碳转型发展,实施一批前瞻性、战略性前沿科技项目,重点推动化石能源绿色开发和清洁利用、新型电力系统、氢能、新型储能、大容量风电、先进核电等领域关键技术研究攻关。加快国家能源海洋石油钻井平台研发(实验)中心、国家燃料电池技术创新中心等建设,培育创新一批重点实验室、技术创新研究中心、产业创新中心和企业技术中心等创新平台。支持龙头企业、高校、科研院所等搭建产学研用创新平台,打通产业链、创新链、价值链,实现各类创新要素集聚融合、开放共享。加快能源数字转型,强化“云大物移智链”在能源领域的推广应用,提升能源系统自动化、数字化、信息化、智能化水平。
14.强化能源体制机制创新。深化电力市场建设,培育多元竞争的市场主体,健全适应市场化环境的电力规划体系,提升电力市场对高比例新能源的适应性。深化油气市场化改革,引导和鼓励各类社会资本参与油气基础设施建设,推动天然气市场主体整合,增强油气供应保障水平。深化“放管服”改革,持续提升“简化获得电力”服务水平,优化能源营商环境。加强能源领域标准体系建设,制订支撑引领能源低碳转型的重点领域标准和技术规范。
15.推动新能源装备产业发展。以海上风电基地开发为契机,引进落地一批“龙头型”企业、“补链式”项目,重点建设烟台、威海、东营等地高端风电装备产业基地,提升风电装备配套水平。依托胶东半岛核电基地建设,聚焦国和一号、华龙一号、高温气冷堆等三代及以上核电关键技术装备国产化,加快推进济南、烟台、威海等地核电装备制造产业发展。推动核电领域中央企业在山东建设区域总部,打造“国和”品牌等先进核能基地。支持高效光伏发电装备及关键零部件制造,推动光伏产业链上下游协同发展。加快新一代信息技术与新能源装备制造产业融合发展,加快建设一批智能工厂、数字化车间。
16.加快新技术新模式新业态发展。加快氢能创新应用,依托鲁北、胶东半岛清洁能源基地和港口、高速沿线等分布式风光资源,加快推动风光氢储一体化发展。协同推动“氢进万家”科技示范工程,构建氢能产业“制储输用”全链条发展的创新应用生态。加强二氧化碳捕集利用与封存技术推广示范。推动胜利油田百万吨级CCUS示范项目及莱113块先导试验区建设,加快形成完整的技术和产业链条。

(五)加快建设能源安全防控体系。严格落实“三管三必须”要求,以煤矿生产、油气管道保护、电力运行、能源新业态等为重点,压紧压实安全生产责任,守牢安全生产底线。
17.加强煤矿安全生产。严格落实联系包保、安全总监和安全巡查等制度,加强煤矿安全生产许可证颁发管理和安全评价检测检验机构资质认可的事中事后监管。全面开展隐蔽致灾因素普查治理,强化双重预防体系建设和重大灾害治理。严格落实驻矿监管员管理办法,强化30万吨/年煤矿提级管理。强化煤矿安全生产执法检查,持续开展“四不两直”、联合检查、异地执法检查等,坚决严厉打击违法违规行为。深入推进煤矿智能化建设,提升煤矿本质安全生产水平。到2025年,煤矿生产状态和安全在线监管实现“全覆盖”,一、二级标准化矿井占比达到90%。
18.强化油气管道保护。持续强化油气管道保护隐患治理,重点加强高后果区、高风险段、穿跨越处、老旧管道等隐患排查治理力度,及时防范化解各类风险隐患。加大管道保护“一法一条例”宣传贯彻落实,严格执行备案、审批、行政执法“三项制度”,持续加大执法力度,全面提升油气管道保护规范化、法制化水平。深入推进管道智能化建设,开展管道数据数字化采集,加快管道保护智能设备推广应用,运用科技创新提升管道保护和风险防控能力。
19.强化电力安全运行。加强煤电机组在线监测平台建设,实现机组出力、发电量等数据实时监测。强化电力运行监测预警,统筹安排发电机组检修,加强设备隐患排查和风险辨识,确保电力安全稳定供应。持续开展电力设施和电能保护工作,深化以大面积停电为主要内容的应急处置能力建设,保障山东电网安全运行。加快提升电网信息采集传输、处理应用、继电保护、安全防护等系统智能化水平。
20.强化新业态新模式安全管理。聚焦储能、海上风电等新业态新模式,进一步深化行业安全管理,强化安全风险管控和隐患排查治理。加强部门联动,开展联合督导检查,督促企业落实安全生产主体责任,加强安全风险防控专题培训、宣传教育,全面提升相关人员安全意识和风险应对能力。
(六)加快构建能源利民惠民体系。把保障改善民生作为能源发展的根本出发点和落脚点,持续推进农村地区用能变革,积极服务群众绿色出行,着力改善矿区人居环境,让更多人民群众共享能源改革发展成果。
21.加快推动农村用能变革。积极推进整县分布式光伏规模化开发,统筹党政机关、公共建筑、工商业厂房和农村居民屋顶等不同场景,总结推广德州齐河、临沂沂水等县试点经验,纵深推进70个试点县开发建设工作,形成全国分布式光伏规模化发展标杆。深入实施“百乡千村”绿色能源发展示范工程,坚持“一乡一案”“一村一策”,因地制宜推进太阳能、生物质能、地热能等可再生能源开发,打造集用电、炊事、采暖等于一体的农村清洁用能新模式,积极服务绿色生态宜居美丽乡村建设。到2025年,全省整县分布式光伏开发规模达到2000万千瓦以上,打造绿色能源发展示范乡镇100个、示范村居1000个左右。
22.积极服务群众绿色出行。按照“因地制宜、快慢互济、经济合理、适度超前”原则,完善充电服务网络,分类推动充电基础设施建设,在中心城区、高速公路沿线等领域加快公共充电桩建设,在居民区探索充电桩“统建统营”模式,在港口、城市转运等场景探索车电分离运行模式。完善充电基础设施信息公共服务平台,推动新能源汽车与智能电网间能量流、信息流和业务流双向联通。坚持车站联动、适度超前,围绕氢燃料电池汽车推广应用,持续优化加氢站规划布局,着力推动油气电氢综合能源站建设。到2025年,建成公共领域充换电站保有量8000座、各类充电桩保有量40万台、加氢站40座以上。
23.着力增进矿区民生福祉。把采煤塌陷地综合治理作为贯彻落实黄河流域生态保护和高质量发展的重要抓手,坚持煤炭开采与生态保护相协调、塌陷治理与综合利用一体推进,指导各有关市、煤炭企业因地制宜开展多种模式的综合治理与修复利用。推广应用绿色开采技术,从源头上有效减少新增采煤塌陷地。抓好《山东省压煤村庄搬迁管理办法》贯彻落实,指导督促各市结合实际,加快制定出台本地区压煤村庄搬迁审批管理、补偿安置办法等配套政策,做好新旧制度衔接,依法推动压煤村庄搬迁工作稳妥有序开展,更好地维护广大人民群众合法权益。到2025年,已稳沉采煤塌陷地治理率保持100%。

三、保障措施
(一)加强组织领导。成立由局主要负责同志担任组长的推动能源绿色低碳高质量发展领导小组,统筹研究重要任务、重大工程、重点项目,协调解决重大问题;对本行动计划确定的重点任务,建立由分管同志牵头的工作推进机制,明确牵头处室和责任人,强化统筹调度和推动落实。
(二)强化政策支撑和要素保障。统筹各类财政资金,加大对海上风电、海上光伏等清洁能源开发利用、能源储备设施建设、小煤电关停并转、农村能源变革等扶持力度。建立能源绿色低碳高质量发展重大项目库,对入库项目实行年度集中遴选、适时动态调整。落实要素跟着项目走机制,对于推动能源转型和绿色低碳发展重大项目,协调有关部门在建设用地、用海、能耗指标等要素资源安排上给予优先支持。积极协调金融机构,加大绿色债券、绿色信贷对新能源开发和化石能源清洁利用项目的支持力度,拓宽能源转型发展融资渠道。
(三)强化监督管理。强化目标指标、重点任务、重大项目等实施情况跟踪监测、总结评估,及时掌握目标任务完成情况,及时发现解决行动计划实施中出现的困难和问题,督促进度滞后的地区加大工作力度。完善非化石能源消费占比、可再生能源消纳责任权重等考核评价机制,强化评价结果应用,形成引领绿色低碳发展的合力。
附件:山东省能源绿色低碳高质量发展三年行动计划责任清单
山东省能源绿色低碳高质量发展2023年重点工作任务
为深入学习贯彻党的二十大精神,全面落实《国务院关于支持山东深化新旧动能转换推动绿色低碳高质量发展的意见》(国发〔2022〕18号)和《山东省建设绿色低碳高质量发展先行区三年行动计划(2023—2025年)》,根据《山东省能源绿色低碳高质量发展三年行动计划(2023—2025年)》工作部署,制定2023年重点工作任务。
一、加快构建新能源供给消纳体系
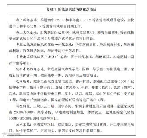
(一)加快推动大型海陆风光基地建设。打造山东半岛海上风电基地。推进省管海域海上风电项目能核尽核、能开尽开、能并尽并,开工山能集团渤中G、国家能源半岛南U2等项目,建成国家能源渤中B2、国家电投半岛南U1一期等项目;扎实开展国管海域场址前期工作,适时启动试点项目建设,推动海上风电向深远海发展。探索海上光伏基地开发。推进海上光伏基础性、前瞻性关键技术创新,开工中广核烟台招远HG30、山东发展投威海文登HG32等首批桩基固定式项目;深入推进国电投半岛南3号等漂浮式项目研究论证,创建海上光伏实证基地。深入推进鲁北盐碱滩涂地风光储输一体化基地发展。统筹推进基地规模化、集约化开发,全面建成华润东营财金、海化潍坊滨海等纳入首批国家大型风光基地项目,开工华能滨州沾化、辉阳东营利津等新增国家大型风光基地项目,打造国家黄河下游绿色能源廊道。全面启动鲁西南采煤沉陷区“光伏+”基地建设。因地制宜创新采煤塌陷地产业治理新模式,开工济宁时代永福、菏泽中鲁等项目,建成华电肥城、华能嘉祥等项目,打造生态修复、产业融合的“光伏+”基地,助力乡村振兴战略实施。到2023年底,可再生能源装机规模达到7500万千瓦以上。
(二)积极安全有序推进胶东半岛核电基地建设。在确保绝对安全的前提下,加快海阳、荣成、招远等核电厂址开发,建成荣成高温气冷堆示范工程,开工海阳核电二期4号机组,推进国和一号示范工程、海阳核电二期3号机组建设,深化石岛湾扩建一期、招远核电一期等项目前期工作,推动自主先进核电堆型规模化发展。加快海阳核电900兆瓦远距离跨区域供热工程建设。到2023年底,在运在建核电装机达到820万千瓦。
(三)推动生物质等新能源有序发展。坚持储能优先,加快华能高青、华电福山等光伏市场化并网项目建设。以工商业和户用屋顶为重点,积极推动分布式光伏开发。市场化推进生物质能开发利用,开工诸城辛兴镇、临邑临盘街道等生物质热电联产项目,积极推进生物质非电利用。
(四)提升电网支撑承载能力。服务沿海大型清洁能源基地“东电西送”,满足新增负荷增长需要,建成乐平、罗峰等500千伏变电站主变扩建工程,开工先行、弥河等500千伏输变电工程,完善省域主网架结构。加快配电网改造升级和智能微电网建设,促进新能源就近就地消纳。
(五)提升绿色电力消纳能力。实施新型储能“百万千瓦”行动计划,推动泰安压缩空气储能等项目建设,建成三峡庆云二期、国华齐河等新型储能项目。梯次推进抽水蓄能电站开发,加快潍坊、泰安二期等项目建设,开工枣庄庄里项目,深化莱芜船厂、五莲街头等项目前期工作,积极推动新选站点滚动纳规。到2023年底,全省新型储能装机规模达到200万千瓦以上,在运在建抽水蓄能电站装机达到800万千瓦。
二、加快构建化石能源清洁高效开发利用体系
(六)推动煤炭清洁开发利用。推动煤矿绿色开采,在滕州级索煤矿、太平煤矿等煤矿推广应用充填开采、保水开采等绿色开采技术。实施智能化提升工程,加快推进中厚、薄煤层煤矿智能化建设,建成东滩、鲍店等国家首批智能化示范煤矿。因地制宜推广煤炭洗选和提质加工,实施煤炭分质分级利用。到2023年底,智能化建设煤矿达到80处以上,煤炭智能化产量比重达到80%以上。
(七)促进煤电清洁高效转型发展。加快大型高效清洁煤电机组规划建设,开工华能德州、济南能源等大型超超临界煤电项目,推进国能博兴、华电龙口等“十三五”结转的大型煤电机组建设。坚持“先立后破”,有序推动小煤电机组关停退出,实施“三替代、两提升、两保障”工程。统筹推进华电邹县#5、大唐黄岛#5、华能日照#3等煤电机组节能降碳改造、供热改造、灵活性改造。2023年,关停退出小煤电机组200万千瓦,完成煤电机组“三改联动”各200万千瓦。
(八)推动油气清洁高效开发利用。优化油气生产工艺,提升油气勘探开发设备能效。加快勘探开发关键核心理论技术推广应用,提升伴生天然气开发利用率。利用油田富集风光资源和枯竭油气藏,推动油气田与可再生能源融合发展。加快二氧化碳捕集利用与封存技术推广示范,扩大二氧化碳驱油技术应用。在保障气源稳定供应的基础上,加快推动华电青岛、华能泰安等重型燃机和枣庄丰源、华电东营等分布式燃机项目建设,积极推进滨州鲁北风光燃储一体化项目建设。2023年,在建燃气机组规模达到700万千瓦以上。
三、加快构建能源产供储销体系
(九)稳定省内煤电油气生产。严格煤炭生产能力管理,组织开展采掘接续提升年活动。在确保安全的前提下,优化矿井开拓布局,积极释放先进产能。加快大型支撑性、调节性电源建设,建成华汪热力等大型煤电机组和文登抽水蓄能电站。加大油气资源勘探开发力度,深化胜利济阳页岩油国家级示范区建设,建成渤中19-6气田陆上处理终端;推进青岛董家口、烟台西港区等LNG接收站项目建设,实现龙口南山一期部分投产。2023年,煤炭、原油、天然气产量稳定在8600万吨、2100万吨、5亿立方米左右。
(十)增强煤电油气供应能力。加快推动“铁路+”多式联运体系建设,提高煤炭铁路运量占比,提升“外煤入鲁”通道能力。强化煤电机组运行管理,坚持“四方联审”工作机制,严控机组非计划停运和降出力。开工陇东至山东特高压直流输电工程,积极推进吉林、甘肃等送端省份新能源配套电源建设,加快山东发展投资长岭风电、山能甘肃白银新能源项目建设进度,不断提高省外来电中可再生能源电量比例。对接落实国家跨省区优先送电计划和政府间送受电协议,多频次参与省间电力交易,拓展“绿电入鲁”规模。加快天然气环网东、北干线建设,开工烟台港至裕龙岛石化输油管道,建成烟台港原油管道复线等项目,完善油气输送网络。2023年,全年接纳省外电量1250亿千瓦时左右。
(十一)加快推动煤油气储备能力建设。持续提升煤炭储备能力,加快山东能源唐口、枣矿物流园二期等煤炭储备项目建设;强化煤炭实物储备,确保完成迎峰度夏、度冬政府可调度煤炭实物储备任务。强化天然气储备能力建设,开工龙口南山LNG接收站储气工程,建成菏泽白庙浅层地下储气库。到2023年底,政府可调度煤炭储备能力达到1800万吨以上,政府储气能力保持在2.1亿立方米以上。
(十二)强化能源需求管理。加强电力负荷管理,优化调整迎峰度夏、度冬负荷管理方案。提升天然气应急调峰能力,动态调整天然气可中断用户清单。科学制定电力、天然气等保供预案,提高应急处置能力。
四、加快构建绿色低碳创新支撑体系
(十三)强化重要领域科技创新。全力推进先进核能技术和新型储能技术等创新平台建设,推进产教融合、科技成果转化和人才集聚。强化能源关键核心技术研发攻关,争取新增一批国家级能源领域首台(套)重大技术装备项目。聚焦新型电力系统、新型储能、氢能等重点领域,加快推动新技术、新产品、新装备示范应用。
(十四)强化能源体制机制创新。推动电力现货市场建设,扩大市场主体范围,推动10千伏及以上的工商业用户直接参与市场。深化油气市场化改革,引导和鼓励各类社会资本参与油气基础设施建设,加快推动省内“一张网”建设,增强油气供应保障水平。深入推进“放管服”改革,加大简政放权力度,动态调整全省能源系统权责清单。持续提升“简化获得电力”服务水平,拓展小微企业“零投资”服务范畴,推进“不动产+供电”线上联动过户。
(十五)推动新能源装备产业发展。创新推进新能源开发与装备产业协同发展模式,加快推动上海电气、中国海装等主机制造和东方电气风机叶片、金雷重装核心部件等配套项目建设,聚力构筑烟台蓬莱、东营经开区、威海乳山等海上风电装备制造聚集区。积极推动海阳核电数字化仪控设备和核探测器制造、安全壳核电制造等项目建设,深入推进国家电投核能总部等央企在鲁总部建设,着力打造“国和”先进三代核能基地。推进国家电投黄河流域氢能产业基地等氢能装备制造项目建设,健全完善氢能产业链。
(十六)加快新技术新模式新业态发展。鼓励煤电与新能源联营发展,对符合条件的新增煤电项目和主动实施“三改联动”的存量煤电机组,给予对应新能源项目一定的保障性并网支持。创新打造风光氢储一体化发展模式,依托鲁北、胶东半岛清洁能源基地和港口、高速沿线等分布式风光资源,探索推动烟台海阳氢醇一体化、青岛港氢动力港口等试点项目。推广二氧化碳捕集利用与封存技术,加快胜利油田百万吨级CCUS示范项目及莱113块先导试验区建设。
五、加快构建能源安全防控体系
(十七)狠抓煤矿安全生产。深入开展“安全监管效能提升年”活动,统筹安全生产诊断和隐蔽致灾因素普查治理,深化冲击地压、水害、顶板等重大灾害风险和重大隐患专项治理,扎实推进重点地区和重点企业整治攻坚。紧盯30万吨/年和高风险等重点煤矿,扣紧压实驻矿监管责任,持续开展“四不两直”、突击夜查、异地执法检查,坚持“逢检查必执法、逢执法必从严”,严厉查处“五假五超三瞒三不”等违法违规行为。推进安全监管信息化智能化建设,提升紧急情况下应急处置能力。
(十八)加强油气管道保护。建立油气管道保护分级管理制度,压实行业管理、属地监管和企业主体责任。加强油气管道高后果区、穿跨越处、老旧管道等隐患排查治理力度,组织开展占压专项排查清理和铁路沿线油气管道安全隐患专项排查整治。加大管道保护“一法一条例”宣传贯彻落实,严格执行备案、审批、行政执法“三项制度”,提升管道保护规范化、法制化水平。
(十九)强化电力安全运行。组织开展大面积停电事件政企联合、电网反事故、负荷管理等应急演练,提高电网应急处置能力。持续开展电力设施和电能保护,深化重要输电通道联合防控工作机制,做好关键设备巡检维护。开展重要电力用户供用电安全隐患排查,完善多方协同管理机制,持续提升重要用户供用电安全水平。
(二十)抓好能源新业态新模式安全管理。聚焦新型储能、海上风电等新业态新模式,进一步深化行业安全管理,强化安全风险管控和隐患排查治理。加强部门联动,开展联合督导检查,督促企业落实安全生产主体责任,加强安全风险防控专题培训、宣传教育,全面提升相关人员安全意识和风险应对能力。
六、加快构建能源利民惠民体系
(二十一)加快推动农村用能变革。纵深推进整县分布式光伏规模化开发,积极推广德州齐河、临沂沂水等县成熟的实施路径和开发模式,全年开工400万千瓦,建成200万千瓦,继续保持全国领先。深入实施“百乡千村”绿色能源发展示范,提升创建层次和水平,统筹推进太阳能、生物质能、地热能等可再生能源多元化开发利用,形成农村用能新模式。
(二十二)积极服务群众绿色出行。开展充电服务创新提升年活动,完善充电服务评价体系,打造全省统一的充电信息服务平台。分类推进充电基础设施建设,在中心城区、高速公路沿线等领域加快公共充电桩建设,在居民区探索充电桩“统建统营”模式。坚持车站联动、适度超前,持续优化加氢站规划布局,着力推动油气电氢综合能源站建设。
(二十三)着力增进矿区民生福祉。把采煤塌陷地综合治理作为贯彻落实黄河重大国家战略的重要抓手,因地制宜开展生态修复、产业融合等综合治理模式,重点推进济宁高新区十里营、枣庄滕州北徐楼等治理项目建设。抓好《山东省压煤村庄搬迁管理办法》贯彻落实和宣传解读,督促指导各市结合实际,加快制定出台本地区压煤村庄搬迁审批管理、补偿安置办法等配套政策,做好新旧制度衔接,依法推动压煤村庄搬迁工作稳妥有序开展,更好地维护广大群众的合法权益。
来源于:碳达峰碳中和研究中心,如有侵权请联系后台处理;



