大数跨境

技术干货 | 中国碳达峰碳中和政策与行动计划

技术干货 | 中国碳达峰碳中和政策与行动计划 PKPM绿色低碳
2024-10-24
1

转载来源:灵碳星球

权归原作者所有,如有侵权请联系后台处理



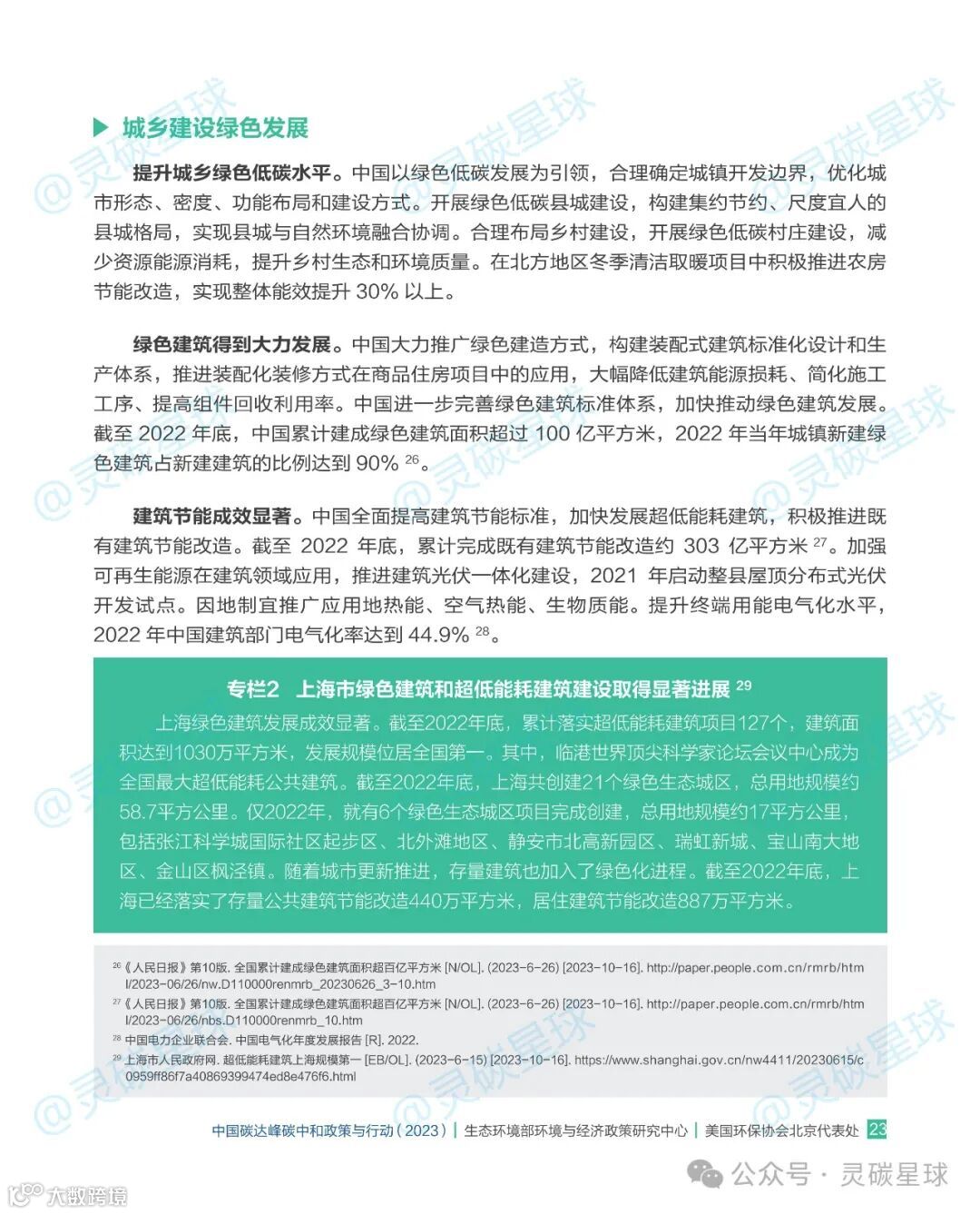
为全面盘点中国碳达峰碳中和政策与行动,向国际社会分享中国落实“双碳”战略的主要做法、进展及成效,展示为推动落实《巴黎协定》贡献的中国力量,并为中国下一步推动“双碳”工作提供参考,生态环境部环境与经济政策研究中心联合美国环保协会北京代表处,共同组织编写了《中国碳达峰碳中和政策与行动(2023年)》(中英文版)报告

报告从国家、地方、部委和企业四个层面对我国碳达峰碳中和政策与行动进行了系统梳理;总结了能源、工业、交通、城乡建设、循环经济、生态碳汇、全民行动、技创新、减污降碳、市场机制、国际合作等领域的进展与成效;并对未来推动“双碳”目标达成提出展望。报告可为政府有关部门、企事业单位、研究机构、社会公众等了解掌握“双碳”工作整体情况和进展提供参考和支撑。(对报告感兴趣可扫描文末二维码加小编微信索取)

来源:生态环境部环境与经济政策研究中心、美国环保协会北京代表处

往期推荐:





资讯 | “碳”索未来 四化协同助推大湾区建筑领域节能降碳


绿色低碳训练营 | 2024绿色建筑设计大赛-碳排放专场,8月29日正式开始报名!


资讯 | 美国能源部3880万美元支持建筑脱碳,都有哪些技术?


资讯 | 福建征集超低能耗建筑等绿色低碳储备项目


资讯 | 江苏地标《超低能耗建筑技术规程(征求意见稿)》发布



喜欢就点个“在看”吧

【声明】内容源于网络
0
0
PKPM绿色低碳
依托于PKPM强大的企业实力与丰富项目经验,定期发布国内外绿色建筑资讯、绿色建筑政策与标准信息、节能与绿色建筑设计、绿色建筑软件产品、绿色建材、绿色建筑典型案例与知识等,以期帮助建筑从业人员,并促进绿色建筑行业的快速发展。
内容 0
粉丝 0
PKPM绿色低碳 依托于PKPM强大的企业实力与丰富项目经验,定期发布国内外绿色建筑资讯、绿色建筑政策与标准信息、节能与绿色建筑设计、绿色建筑软件产品、绿色建材、绿色建筑典型案例与知识等,以期帮助建筑从业人员,并促进绿色建筑行业的快速发展。
总阅读0
粉丝0
内容0