转载来源:绿色建筑研习社
版权归原作者所有,如有侵权请联系后台处理
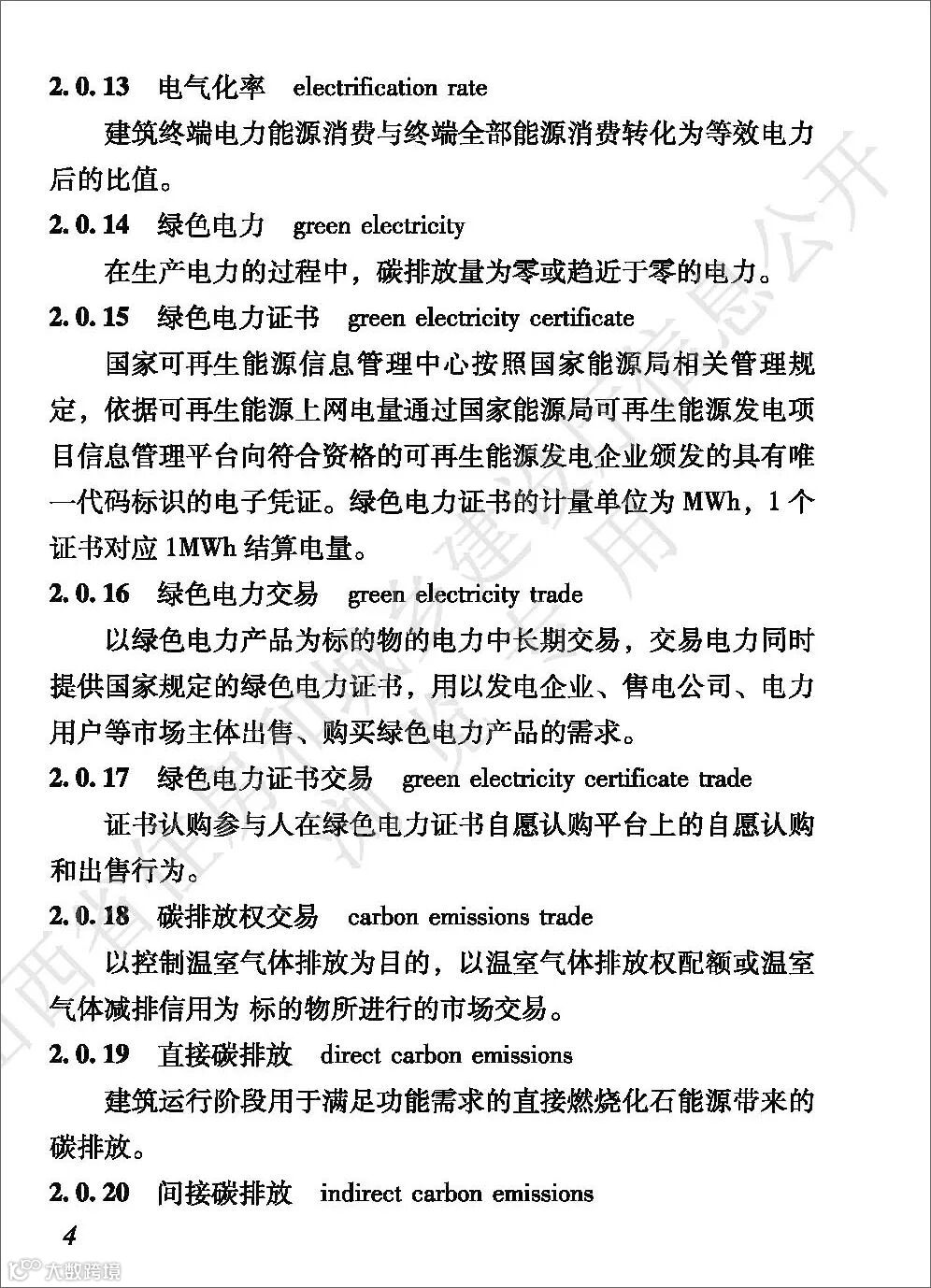
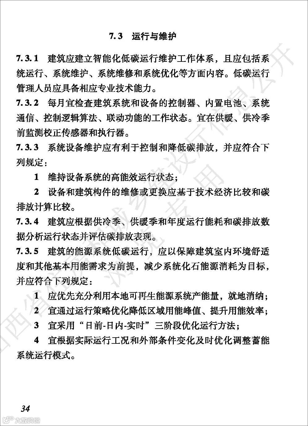
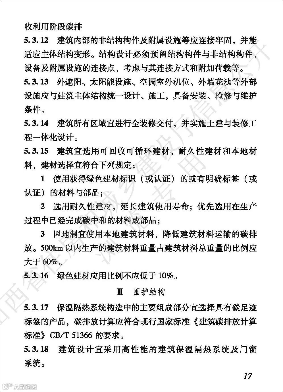
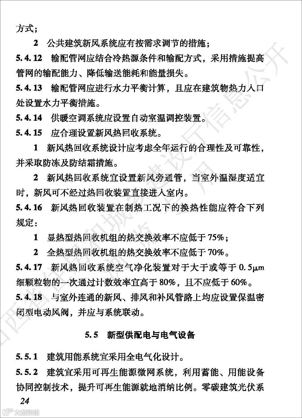
2025年7月28日,山西省住房和城乡建设厅发布《零碳建筑技术标准》(DBJ04/T-2025),本标准共分9章,主要技术内容包括:1.总则;2.术语;3.基本规定;4.技术指标;5.规划设计;6.施工建造与拆除;7.运行维护;8.碳抵消;9.降碳水平判定等。标准将于2025年11月1日起施行。

以下为《标准》条文部分,全文PDF版下载请登录被动房之家网站,在首页“资料下载”里下载,更多标准下载请联系网站管理员。
往期推荐:
行业资讯|绿色建筑30年的演变与挑战:全球与中国的发展之路


