转载来源:能源世界
版权归原作者所有,如有侵权请联系后台处理
上海市住房和城乡建设管理委员会
关于印发《上海市超低能耗公共建筑现场专项检测实施细则》和《上海市超低能耗建筑第三方测评机构(公共建筑)测评指导书》的通知
沪建建材〔2025〕356号
各有关单位:
为进一步完善超低能耗公共建筑测评工作,根据《上海市超低能耗建筑项目管理规定(暂行)》(沪建建材〔2021〕114号)《上海市超低能耗建筑项目第三方测评机构管理办法(试行)》(沪建建材〔2023〕197号)等文件,我委修订形成了《上海市超低能耗公共建筑现场专项检测实施细则》和《上海市超低能耗建筑第三方测评机构(公共建筑)测评指导书》。现印发给你们,请遵照执行。
2025年7月11日
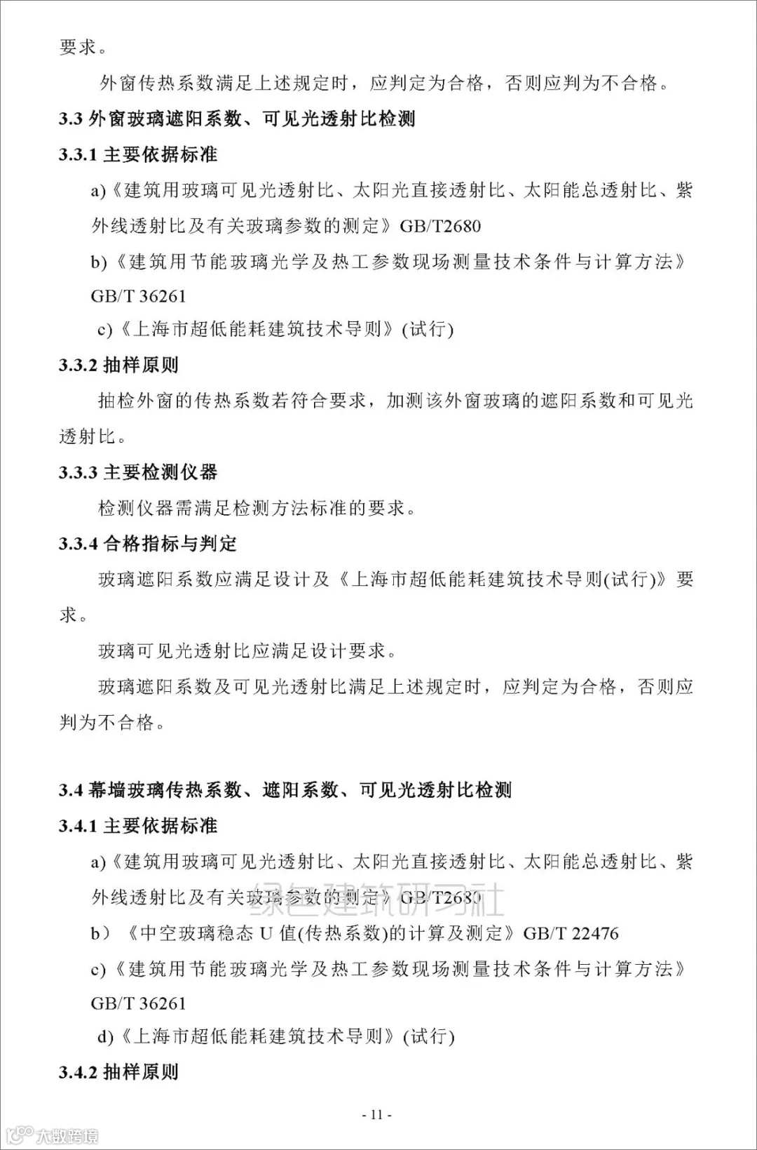
《上海市超低能耗公共建筑现场专项检测实施细则》
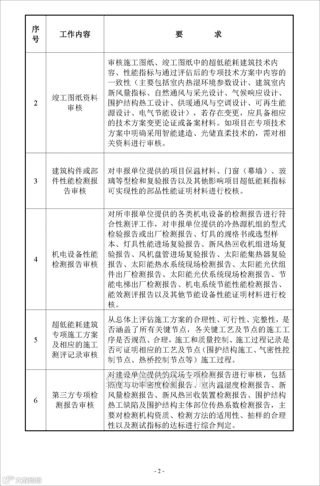
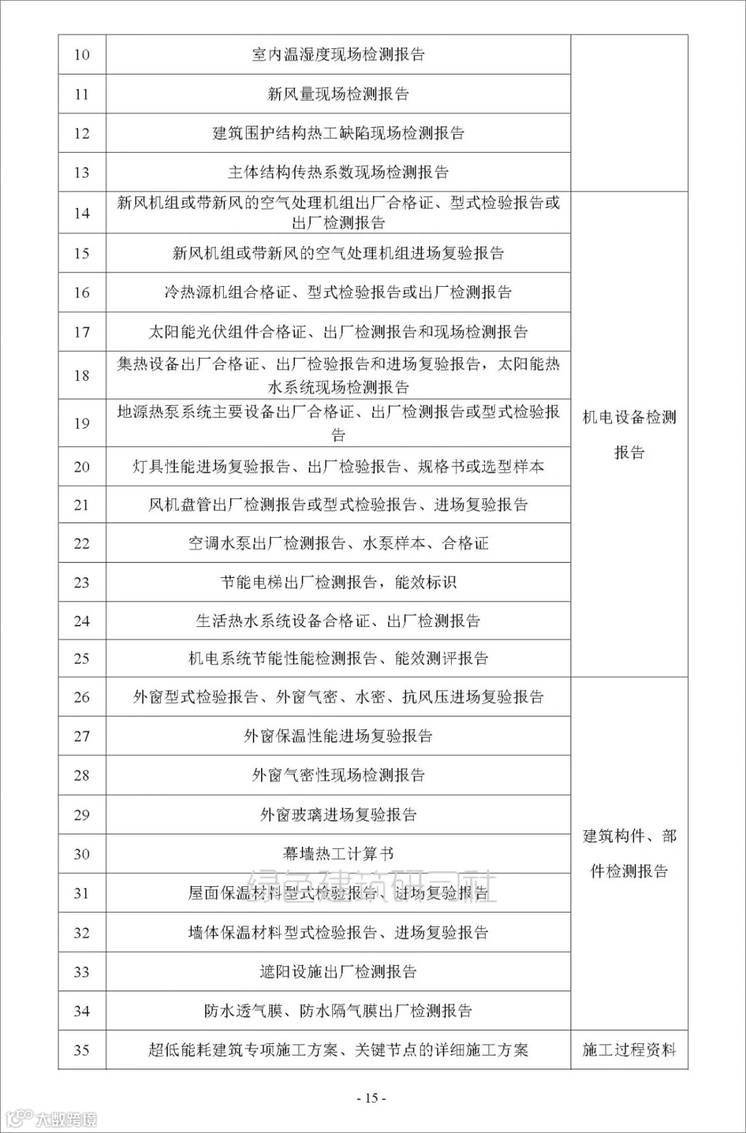
《上海市超低能耗建筑第三方测评机构(公共建筑)测评指导书》

