一、为啥现在必须搞零碳园区?
江苏的工业园区太多了,全省 158 家省级以上开发区,贡献了一半经济总量、七成工业增加值,还有八成的外资和外贸。但光鲜背后是高能耗,这些园区的能耗和碳排放也占了全省一半,是碳减排绕不开的关键。
现在国家明确要搞零碳园区建设,而且国际上绿色贸易壁垒越来越严,产品没点低碳认证,想出海都难。对企业来说,搞零碳不只是响应政策,更是能拿到绿色溢价、提升竞争力的实在事。更重要的是,零碳园区能整合风电、光伏这些新能源,还能倒逼产业升级,不管是传统企业还是新兴企业,都能在里面找到新机会。
二、江苏零碳园区现状:有成绩也有坑
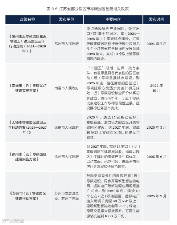
先说说好消息,江苏在新能源方面的底子很扎实。到 2024 年底,可再生能源装机已经超过煤电,光光伏就有 6165 万千瓦,全国第三。特高压电网也给力,能从外面引进 4500 万千瓦的绿电,还有 665 万千瓦的储能项目撑着。政策上也不含糊,从省级到苏州、无锡、常州这些市,都出台了零碳园区建设方案,已经有 36 个市级试点在跑。
但问题也很现实。首先是能源转型和供电安全难兼顾,苏南工业多、用电量大,可本地可再生能源少,苏北的风电光伏想送过去,还受限于输电通道。其次是技术瓶颈,像碳捕捉这种关键技术,大规模用起来还不现实,不同技术之间也难配合。再者就是花钱多、运营难,建零碳园区要投大量资金搞基建、搞技术,苏北不少园区还缺懂能碳管理的专业人才。还有市场机制不完善,企业之间绿电交易麻烦,碳核算标准不统一,导致减排效果没法准确衡量。
三、4 个典型园区的实操打法,直接借鉴
1. 可再生资源多的园区:盐城大丰港这样做
大丰港有超长海岸线,风电、光伏资源特别丰富,2025 年上半年新能源装机就有 514.9 万千瓦。他们的核心打法是 “绿电物理可溯源”,建了 “源网荷储” 一体化电力系统,还拿到了国际认证,电碳排放因子比全国平均水平低 75% 以上。
他们成立了专门的碳管理公司,搭了能碳智慧管理平台,32 家规上企业都能实时监控能耗和碳排放,还能一键生成符合国际标准的报告。国网公司在园区设了绿电服务点,企业办绿电交易、绿证手续都很方便。这种园区的关键就是把资源优势变成产业优势,吸引需要绿电的企业入驻。
2. 出口型园区:苏州工业园区的绿色供应链玩法
苏州工业园区是外贸强区,2024 年 GDP 突破 4000 亿,高新技术产业占比超七成。他们重点抓 ESG,成立了 ESG 产业创新中心和联盟,还出台了专项政策支持分布式光伏,累计并网超 43 万千瓦,建了 3 个储能项目。
最实用的是他们的双碳数智服务平台,企业能查碳足迹、做 ESG 评估,还搞了碳普惠体系,分布式光伏、充电桩这些都能参与碳交易,到 2024 年底成交量已经突破 10 万吨。对于出口型园区来说,跟着国际规则走,把产品碳足迹算清楚、证办齐,就是最大的竞争力。
3. 高新技术园区:江宁经开区靠 “虚拟电厂” 领跑
江宁经开区的智能电网、新能源汽车产业全国领先,高新技术企业超 1300 家。他们的核心是 “能碳虚拟电厂”,通过平台把分散的光伏、储能、企业负荷整合起来,实现能源的智能调度。
政府还帮企业解决实际问题,免费做节能诊断,建碳足迹公共服务平台,甚至推动银行设零碳网点。企业这边,南瑞集团攻关核心技术,还制定了国际标准。这类园区的优势就是数字化基础好,能靠技术创新把能源管理效率提上去。
4. 传统产业园区:扬州经开区的转型套路
扬州经开区以制造业为主,2023 年 GDP 达 745.8 亿元,他们的做法是 “顶层设计 + 模式创新”。先编制了零碳园区建设方案,明确到 2030 年可再生能源自供比例超 40%。然后成立合资公司专门负责智慧零碳建设,还设了新能源产业基金,吸引上下游企业集聚。
他们建了 “能碳大脑”,实时监测企业能耗,还搞虚拟电厂优化负荷管理。传统企业通过节能改造、循环经济,慢慢降低碳排放。对传统产业园区来说,不用一下子推倒重来,通过技术改造和管理创新,一样能实现零碳转型。
PDF共44页,欢迎大家自行下载学习。
四、3 类园区的专属建设路径,对号入座
1. 绿电多的区域:搞 “物理溯源 + 自发直供”
这类园区不用愁绿电来源,重点是把资源用好。可以探索风电、光伏、氢能互补,建绿电专线直接供给园区企业,还能搞 “以绿制绿”,用绿电生产绿色产品,形成闭环。2025 年先算清楚碳排放底数,2026-2028 年建光伏、储能和智慧管理平台,2029 年打造零碳产业链,争取国际认证。
2. 外向型区域:做 “绿色供应链 + 全流程溯源”
核心是对接国际规则,帮企业顺利出海。要建碳认证平台,搞产品碳足迹核算,用区块链技术实现绿电和产品全流程溯源。2025 年做好规划,2026-2028 年完善管理体系和技术支持,2029 年吸引产业链集聚,2030 年总结经验复制推广。
3. 传统产业区域:走 “能源转型 + 产业升级” 路线
先控制化石能源消耗,大规模建分布式光伏,完善储能设施。然后推动企业节能改造,淘汰落后产能,发展循环经济,还能试试碳捕捉技术。2025 年做好顶层设计,2026-2030 年推进能源替代和技术改造,2031-2032 年完善金融支持和碳交易机制,2033 年形成可推广的经验。
五、零碳园区建设的 6 个关键任务,缺一不可
1. 能效要达标
新上项目和设备必须符合全国先进能效标准,重点行业要定期做节能诊断,企业自己也要搞技术改造,比如更换节能电机、水泵这些关键设备,把单位产品能耗降下来。
2. 生产要清洁
传统行业要往高端化转型,多生产绿色产品;新兴产业要壮大,像光伏、风电、氢能这些产业链要做强;还要搞清洁生产,减少生产过程中的污染排放,培育绿色工厂和绿色供应链。
3. 能源要零碳
严控煤炭、汽油这些化石能源使用,多建光伏、风电项目,工业厂房、商场的屋顶尽量装光伏,比例不低于 50%。还要建储能设施和虚拟电厂,2027 年储能容量要达到日均用电量的 10%,绿电直供要逐步推开。
4. 基建要绿色
新建建筑必须是绿色建筑,2027 年可利用屋顶光伏覆盖率要超 75%,还要搞超低能耗建筑。交通方面多推广新能源汽车,建 “光储充” 一体化充电站。污水处理、垃圾处理设施也要升级。
5. 资源要循环
推动钢铁、化工、建材等行业协同发展,工业固废比如粉煤灰、钢渣要回收利用,2027 年综合利用率提升到 80%。还要建废旧物资循环体系,打造 “无废园区”。
6. 管理要数智化
建智慧能碳管理平台,2027 年要覆盖 90% 以上的企业,实时监测能耗和碳排放。还要完善碳排放统计,逐步从能耗双控转向碳排放双控,让管理更精准。
六、3 个实用建议,少走弯路
1. 政策要协同
地方可以出专项扶持政策,整合财政补贴、税收优惠和绿色金融,给企业贷款支持。沿海地区多搞海上风电和绿电直供,苏北多搞分布式光伏和氢能,苏南多搞绿电交易,因地制宜不盲目。
2. 技术要给力
园区要建数字化碳监测平台,实时掌握能耗数据。高碳行业要推广低碳技术,比如氢冶炼、碳捕捉。还可以引进专业的碳管理机构,帮企业做碳盘查、碳足迹核算,提升管理能力。
3. 场景要创新
多推广智能微电网、虚拟电厂这些新技术应用,以园区的基础设施和大项目为依托,整合零碳能源、绿色制造等技术。还可以探索氢能冶金、海洋封存这些前瞻性技术,抢占先机。
往期推荐:


