▲ 点击上方蓝字,关注PKPM绿色建筑!
1月28日,住建部印发关于《2019年工程建设规范和标准编制及相关工作计划》,陆陆续续有上百本规范和标准要修订出台。这些规范的制定和修改对于未出图没审批的项目有很多影响,所以在新规实施之前,赶紧完成项目的一系列审批工作吧!

《2019年工程建设规范和标准编制及相关工作计划》
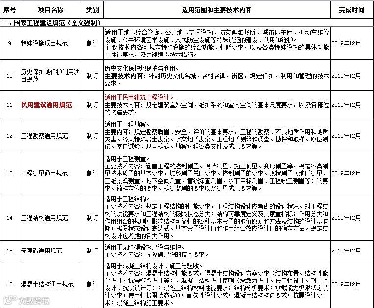
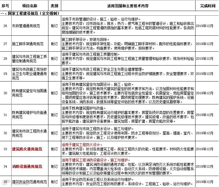
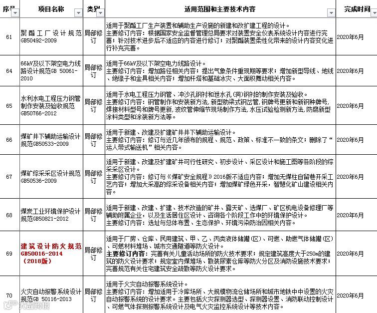
一、国家工程建设规范(全文强制)





二、工程建设国家标准





三、工程建设城建建工行业标准



四、城建建工全文强制性产品标准(略)
五、城建建工产品标准(略)
六、工程建设标准翻译项目(略)
七、专项工作(略)
PKPM绿色建筑
|构筑未来 力创卓越|
关注我们▼

长按二维码

