▲ 点击上方蓝字,关注PKPM绿色建筑!

关于发布浙江省工程建设标准
《泡沫玻璃外墙外保温系统应用技术规程》的通知
各市建委(建设局),省标准设计站,各有关单位:
根据我厅《关于印发〈2016年浙江省建筑节能及相关工程建设地方标准制修订计划〉的通知》(建设发〔2016〕450号),由浙江省建筑科学设计研究院有限公司等单位修订的《泡沫玻璃外墙外保温系统应用技术规程》已通过审查、公示,现批准为浙江省工程建设标准,编号为DB33/T1072-2019,自2019年12月1日起施行。原《泡沫玻璃建筑外墙外保温体系技术规程》( DB33/T1072-2010)同时废止。
本标准由浙江省住房和城乡建设厅负责管理,浙江省建筑科学设计研究院有限公司负责具体技术内容的解释。
附件:《泡沫玻璃外墙外保温系统应用技术规程》
浙江省住房和城乡建设厅
2019年6月6日
(点击文末左下角“阅读原文”,下载标准内容)
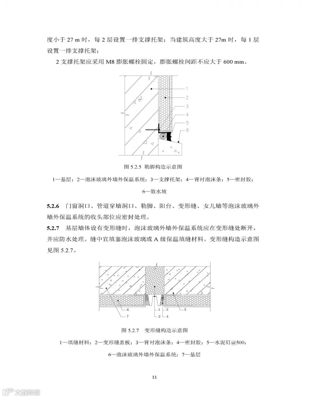
下图为标准部分内容



















---


