
本篇报告分析了咖啡行业发展历史、在中国的发展阶段与趋势以及两家龙头星巴克和瑞幸的公司优势,认为咖啡行业是一个高需求粘性、高利润率且容易诞生龙头的行业,当下中国咖啡行业仍处于渗透率提升的快速阶段,并且从小众精英群体向大众工薪阶层普及,高性价比、标准化、便捷化、饮料化咖啡需求崛起,以瑞幸咖啡、manner 为代表的“take away”型“快咖啡”发展迅猛。
咖啡行业历史悠久,是世界三大饮料之一,作为软饮料的细分品类,具备饮料行业高盈利的特征,同时,与其他软饮料相比,还兼具高成长、高需求粘性、高集中度–易诞生大市值公司的行业属性。中国咖啡市场起步较晚但发展迅猛,2020 年达815 亿,对标已发展成熟的海外国家或地区的平均水平,中国咖啡市场的渗透率仍然很低,人均咖啡消费量提升空间巨大,其中现制咖啡是未来的主要方向。随着咖啡从小众精英渗透到大众工薪,生活节奏加快,功能性现制咖啡的需求增长明显,高性价比、标准化、便捷化、饮料化趋势明显。
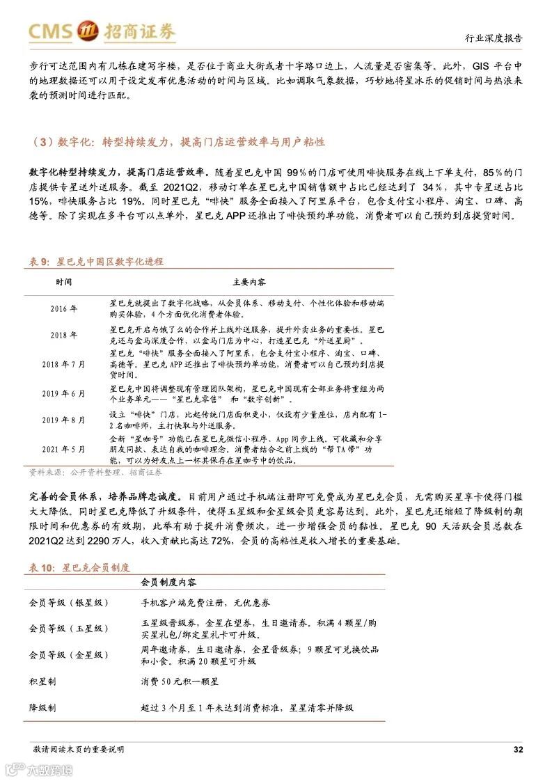
星巴克:连锁咖啡龙头,规模效应优势凸显。星巴克最早以“高品质咖啡豆”+“第三空间”社交新商业模式,快速打开美国市场,后全球扩张驱动收入高增,并且在成熟阶段,公司战略性调整经营策略,回归品牌核心,盈利能力改善。星巴克1999 年进入中国,得益于直营模式+优质产品+第三空间,星巴克在二十年内实现门店的快速扩张,其竞争优势在于优秀商业模式+全球供应链+数字化运营,利用高品质咖啡+第三空间引流核心商圈,打造品牌、客流、租金优势闭环。
瑞幸咖啡:成本优势+科技赋能,连锁龙头未来可期。瑞幸精准定位白领细分人群和年轻的移动互联网用户,主打高性价比的现磨咖啡产品,公司选址布局倾向于以快取店覆盖人口密度较大的区域,再以外带、外卖形式覆盖密度小的周边。瑞幸通过新零售的商业模式,渗透上游供应链带来的强大成本优势;完善的数字化研发体系,从前端业务数据到后台研发创新相互支撑的良性循环,爆款频发;提前的科技投入,科技能力赋能全业务链条,提升供应链和门店效率,使得公司牢牢把握市场走向与用户心智。

关注【牛牛微客】公众号,留言回复“咖啡”,获取源文件


