▲ 点击上方蓝字,关注PKPM绿色建筑!
关于征求上海市工程建设规范
《公共建筑绿色设计标准(局部修订征求意见稿)》意见的函
各有关单位、各位专家:
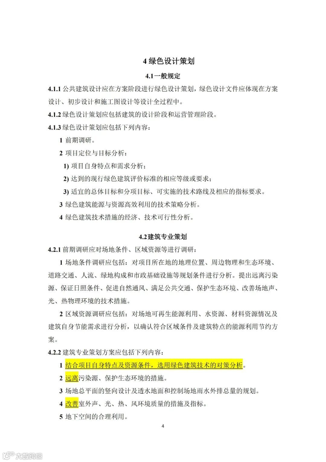
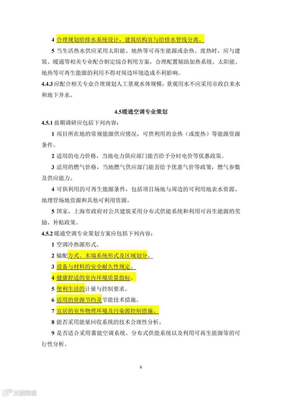
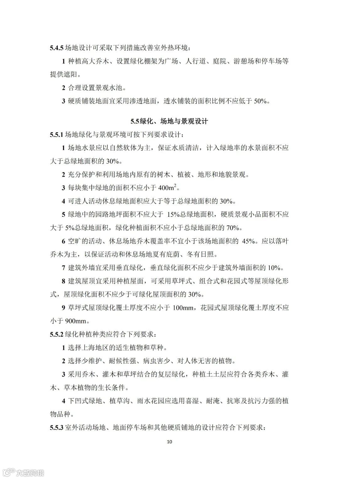
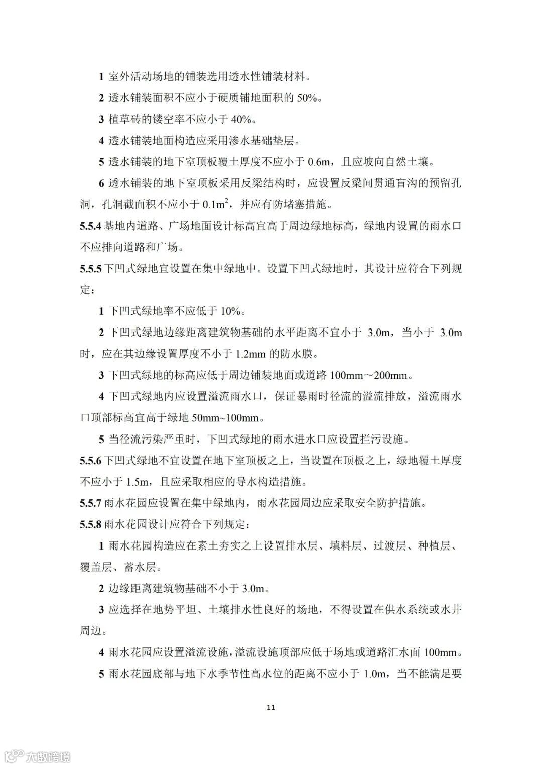
根据上海市住房和城乡建设管理委员会沪建标定[2019]558号文下达的《2019年上海市工程建设规范编制计划(第二批)》的通知,由同济大学建筑设计研究院(集团)有限公司、华建集团华东建筑设计研究总院主编起草的上海市工程建设规范《公共建筑绿色设计标准(局部修订征求意见稿)》(见附件)现征求意见,请于2020年4月6日前将意见和建议反馈主编单位同济大学建筑设计研究院(集团)有限公司。
联系人:徐晓燕
联系电话:35376940,15257361261
传真:35375099
邮箱:53xxy@tjad.cn
地址及邮编:上海市杨浦区四平路1230号同济大学建筑设计研究院(集团)有限公司,200092
上海市勘察设计行业协会
2020年3月23日
扫码下载附件:

附件链接:http://www.shsdnet.com/entinfo/activity/?detailId=673



















































































来源:上海勘察设计
©内容版权归原创作者所有。补充参考与交流,如有额外请留言后台处理。




充电专区:
