▲ 点击上方蓝字,关注PKPM构力科技!
点击【阅读原文】,进入构力学堂
了解更多相关内容
河北省绿建节能政策汇编
近年来,河北省绿色建筑发展形式良好:2020年,全省城镇绿色建筑竣工5262万平方米,占新建建筑面积的93.44%,圆满完成2020年度和“十三五”规划目标任务。
2020年9月,河北省住房和城乡建设厅等七部门印发《河北省绿色建筑创建行动实施方案(2020-2022年)》,将绿色建筑发展纳入全省促进生态文明建设重要内容。各地针对性制定创建实施计划,全力推进绿色建筑发展。
接下来,我们来看下河北省目前关于绿色建筑、被动式超低能耗的要求及目标:
河北省标准
1.节能:
居住建筑节能设计标准(节能75%):2020.09.26实施
2.绿建:
河北省绿色建筑评价标准:2020.09.01实施
京津冀绿色建筑评价标准:2021.06.01实施
3.超低能耗:
被动式超低能耗居住建筑节能设计标准DB13(J)/T8359-2020:2020.12.01实施
被动式超低能耗公共建筑节能设计标准DB13(J)/T8360-2020:2020.12.01实施
政策要求
1.河北全省:《河北省绿色建筑创建行动实施方案》
绿建:严格执行绿色建筑标准,在城市、镇总体规划确定的城镇建设用地范围内的新建民用建筑,全部按照绿色建筑标准进行建设。(新建民建最低基本级)
其中,政府投资或者以政府投资为主的建筑、建筑面积大于2万平方米的大型公共建筑、建筑面积大于10万平方米的住宅小区,按照高于最低等级的绿色建筑标准进行建设。(一星级及以上)
超低能耗:以政府投资或以政府投资为主的办公、学校等公共建筑和集中建设的公租房、专家公寓、人才公寓等居住建筑,原则上按照被动式超低能耗建筑标准规划、建设和运行。
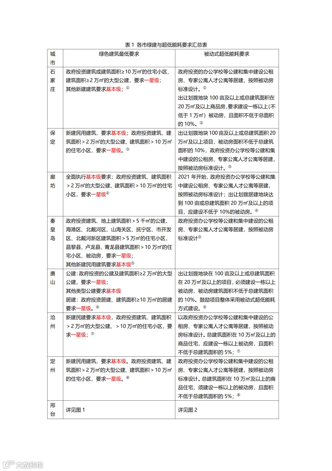
2.河北各市:针对绿建制定的计划与要求,总结见下表(长按保存):
向下滑动查看
结合近期各市政策发布内容,大致总结如下:
新建民用建筑需严格执行绿建标准基本级,政府投资或以政府投资为主的项目、大型公居建要求一星级及以上,少数类型建筑要求二星级及以上,其他类型建筑主要要求基本级;政府投资办公学校、公租房等要求按照被动式超低能耗建筑标准规划、建设和运行;
政策详细内容请查看相关文件 ↓
目前pkpm绿建系列软件已全面支持河北省最新节能、绿色建筑标准;





