我国是全球最大的碳排放国,科学研究表明,过量的碳排放会导致地球气候变暖,出现温室效应等环境问题。我国碳排放量从建国初的7858万吨,增长到了2020年的102.51亿吨,为减少碳排放量,从“十一五”期间就开始节能减排,并逐渐取得成效。2020年9月的第七十五届联合国大会一般性辩论上,我国首次提出要在2030年实现碳达峰,2060年实现碳中和的目标,对此全国各省市也陆续提出了相应的目标。本文将对国家层面、地方层面碳达峰、碳中和政策的重点内容及发展目标进行深度解读。

碳达峰是指在某一时刻,二氧化碳的排放量达到历史最高值,随后逐步回落;碳中和是指通过植树造林、节能减排等形式抵消自身产生的二氧化碳或温室气体排放量,实现正负抵消,达到相对“零排放”。本质上,碳达峰和碳中和都是为减少碳排放量所设定的目标。
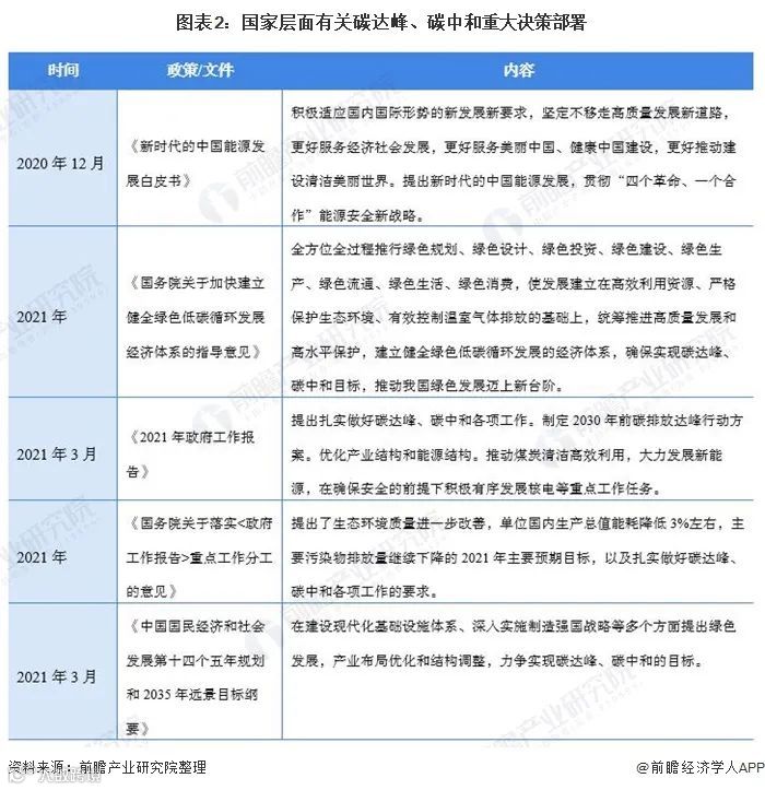
早在2005年,我国“十一五”规划纲要中就提出要节能减排。在2020年9月份的第七十五届联合国大会一般性辩论上,我国提出将采取更加有力的政策和措施,力争于2030年前达到峰值,2030年单位国内生产总值二氧化碳排放将比2005年下降60%~65%,2060年前实现碳中和。
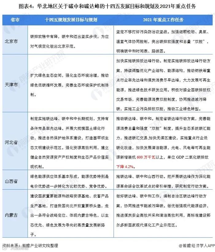
华北地区历来是我国主要煤炭生产地区,2020年全年我国煤炭产量累计为38.44亿吨,其中山西和内蒙古为煤炭产量最多的两个省份,分别占全国的27.66%和26.04%,合计占比超过50%。

随着碳达峰、碳中和目标的提出,煤炭又是碳排放的主要来源,因此华北地区成为我国传统能源产能结构调整的头号阵地。华北地区在碳达峰碳中和背景下,“十四五”规划和2021年重点任务是为实现碳达峰和碳中和加快传统能源结构的改革,推进煤炭安全高效开采和清洁高效利用。
华东地区包括上海、江苏、浙江、安徽、江西、福建、山东,华东地区自然环境条件优越,物产资源丰富,商品生产发达,工业门类齐全,是中国综合技术水平最高的经济区。轻工、机械、电子工业在全国占主导地位。铁路、水运、公路、航运四通八达,是中国经济文化最发达地区。
但经济发达的背后意味着高占比的能源消耗,根据2020年国家能源统计年鉴所披露的相关信息,2019年华东地区总能源消费占比达29.69%,是我国七大地区中能源消费量最多的地区。

为了实现国家在2030年实现碳达峰、2060年实现碳中和的目标,华东地区各省份的“十四五”规划中主要是加快新能源对传统石化能源的结构替代,提高非化石能源比重。以山东为例,其“十四五”目标是打造山东半岛“氢动走廊”,加快氢能源的发展。
安徽、浙江等省份更是在“十四五”规划和2021年重点工作任务中对非石化能源替代以及装机量提出了明确的量化目标,坚决落实碳达峰、碳中和要求,实施碳达峰行动。

东北地区是我国传统工业发达地区,主要有沈大工业带、长吉工业带、哈大齐工业带三个工业带。形成了辽中南城市群、哈长城市群两大城市群。主要工业城市有沈阳市、大连市等。尽管受上世纪90年代末产能过剩、冗员过多、产业结构调整等因素的影响,东北工业有所衰落,但目前东北地区仍然是我国工业大省,其坐拥鞍钢、沈阳第一机床厂和大庆油田等工业能源大厂,因此东北的能源消耗和碳排放问题也较为严重。
结合区域发展特性,东北地区各省“十四五”规划和2021年重点工作任务主要为发展新能源和建设绿色工业园区。
华中地区包括河南、湖北、湖南三省,国土总面积约56万平方公里,约占全国国土总面积的5.9%。华中地区位于中国中部、黄河中下游和长江中游地区,涵盖海河、黄河、淮河、长江四大水系,资源丰富,水陆交通便利。由于华中地区地理位置优越,资源丰富,是我国重要的建材生产区域,因此工厂分布也较为广泛,碳排放压力也较大。
根据中国碳排放交易网公布的数据,从2013年各地试点以来,湖北省的碳排放权交易总额为七个地区之中最高为16.88亿元。
为了落实碳达峰和碳中和,华中地区各省在政策行动上积极落实国家行动方案,调整优化产业结构和能源结构。
华南地区包括广东省、广西壮族自治区、海南省。华南地区是我国制造业发达区域,拥有众多制造加工厂商以及电子设备厂商。广东省是我国七个碳排放交易试点地区中碳排放权交易总额仅次于湖北的省份。因此有较大的节能减排需求。
另一方面,华南地区紧邻我国南海,海上资源丰富,发展风能、海洋能和太阳能的自然条件优越。因此在华南地区“十四五”规划和2021年重点工作任务中,节能减排的方向主要是利用沿海资源大力推进发展清洁能源,推动传统产业生态化绿色化改造等 。

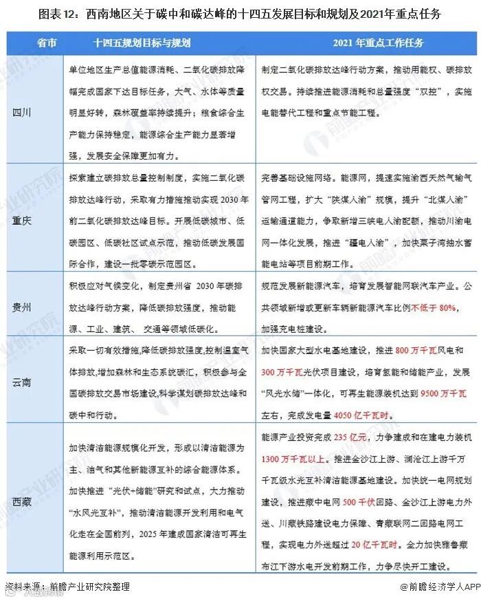
西南地区包括重庆市、四川省、贵州省、云南省、西藏自治区共五个省市区。西南地区位处于长江中上游,覆盖云贵高原和青藏高原南部,在发展水力发电、光伏发电以及风力发电方面有较好的自然条件,西南地区各省“十四五”规划和2021年重点工作任务也主要围绕着水力发电和风电等新能源发电项目为主。其中,云南和西藏等地更是在2021年工作任务中直接提出了相关项目建设要求和目标。
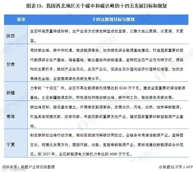
西北地区是我国西北内陆的一个区域,包括新疆维吾尔自治区、宁夏回族自治区和甘肃省的西北部。西北地区深居西北部内陆,具有面积广大、干旱缺水、荒漠广布、风沙较多、生态脆弱、人口稀少、资源丰富、开发难度较大、国际边境线漫长、平均海拔较高等特点。
我国西北地区的地理特点是白天日照充足,常年降雨较少,风沙较多且地势较广,其不利于电网的铺设反而非常利于开发光伏和风电项目,因此历来是我国清洁能源建设的示范地区。
相比于其他区域,我国西北地区“十四五”规划和2021年重点工作任务在大力推进新能源的同时,还积极布局电网的覆盖。


文章来源:中国建设报装配式建筑 ; 如有侵权,请留言后台处理。
