▲ 点击上方蓝字,关注PKPM绿色低碳

《绿色建筑评价标准》“提高与创新(加分项)”部分提出:
进行建筑碳排放计算分析,采取措施降低单位建筑面积碳排放强度,评价分值为12分
单体或区域项目在超低能耗、近零能耗健康等方面进行了实施,评价总分值为10分
达到零碳建筑或零能耗建筑认证,得10分
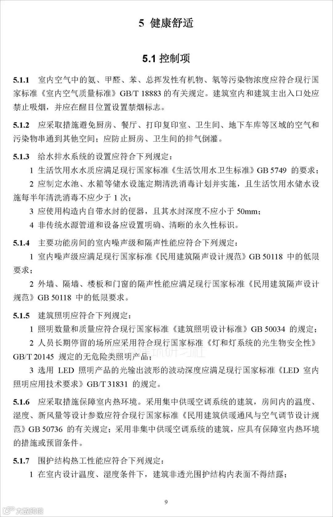
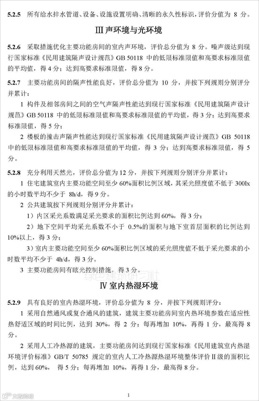
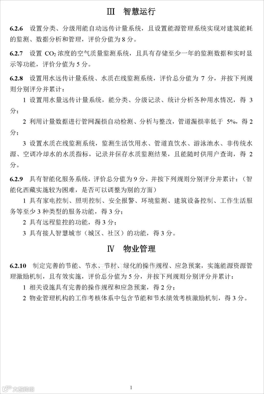
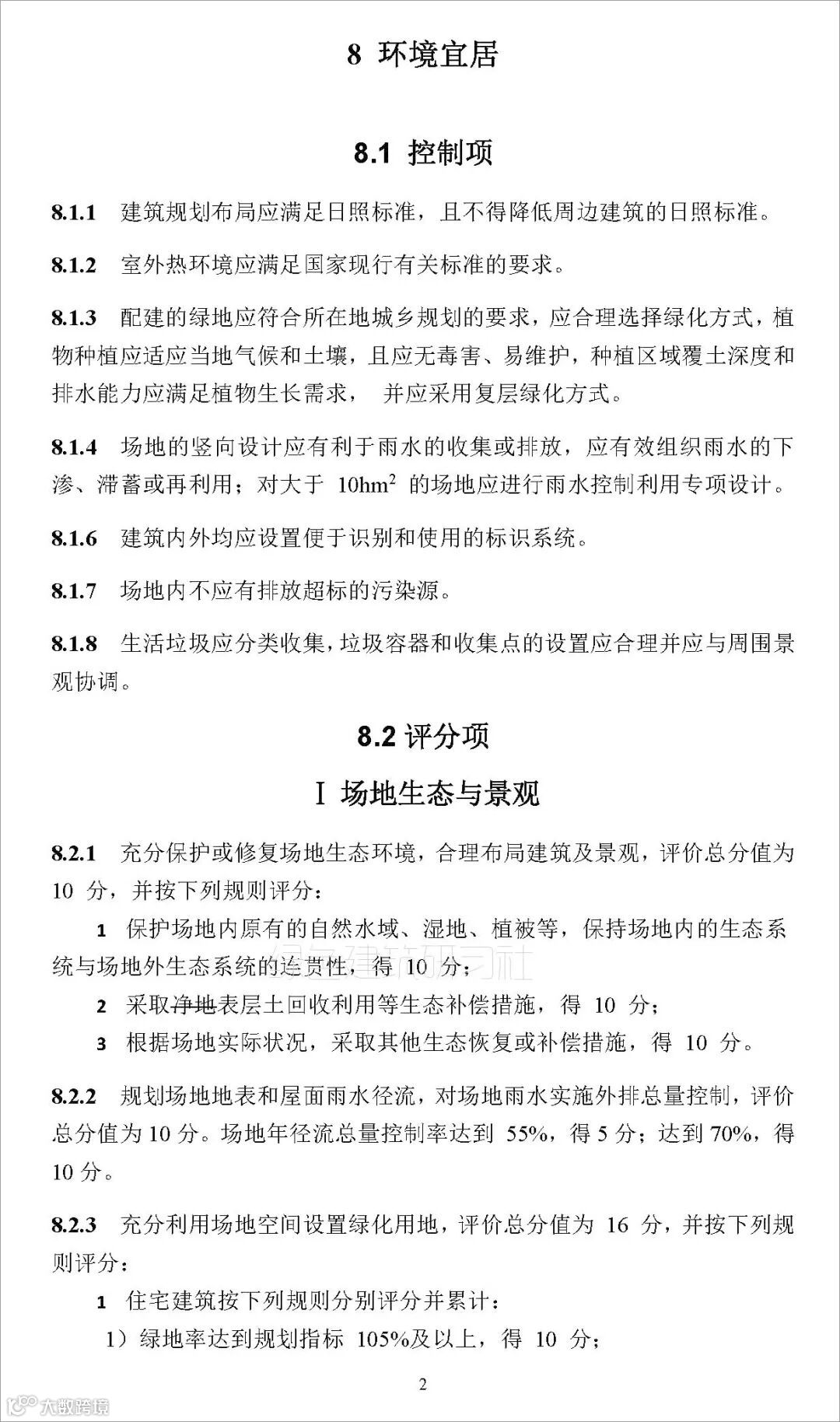
以下为《绿色建筑评价标准》条文部分。






































PKPM绿色低碳▲ 点击上方蓝字,关注PKPM绿色低碳

《绿色建筑评价标准》“提高与创新(加分项)”部分提出:
进行建筑碳排放计算分析,采取措施降低单位建筑面积碳排放强度,评价分值为12分
单体或区域项目在超低能耗、近零能耗健康等方面进行了实施,评价总分值为10分
达到零碳建筑或零能耗建筑认证,得10分
以下为《绿色建筑评价标准》条文部分。





































