转载来源:中美碳中和
版权归原作者所有,如有侵权请联系后台处理
“零碳工厂”是指通过生产制造过程中通过技术性节能减排措施,使工厂拥有综合为零的碳排放表现。
零碳工厂如何建设,可以参考什么标准,有哪些实践案例?
从中央到地方高度重视零碳工厂建设、多地出台补贴机制
2021年10月国务院关于印发《2030年前碳达峰行动方案》,《方案》指出,推动工业领域绿色低碳发展……,加快传统产业绿色低碳改造。
2022年7月7日,工业和信息化部、发展改革委、生态环境部联合印发《工业领域碳达峰实施方案》,《方案》指出,引导绿色工厂进一步提标改造,对标国际先进水平,建设一批“超级能效”和“零碳”工厂。
在这个政策里面,我们很容易可以提炼出几个非常重要的信息:
“零碳”工厂是绿色工厂的下一个形态
“零碳”工厂要对标国际先进水平
“零碳”工厂创建的主管部门为工信口
2024年3月,工业和信息化部等七部门印发《关于加快推动制造业绿色化发展的指导意见》发布,提到“到2030年,各级绿色工厂产值占制造业总产值比重超过40%。鼓励绿色工厂进一步深挖节能降碳潜力,创建“零碳”工厂”。又一次为绿色工厂的下一步发展指明了方向。
在中央层面,“零碳”工厂的推进工作已经从政策目标到落地座谈的程度;在地方层面,上海、苏州已经开展了多轮“零碳”工厂、近零碳工厂的征集工作,浙江也已经出台了相应标准,湖南已经将零碳工厂纳入2024的工作日程……有不少地级市已经出台了相应的奖励措施,“零碳”工厂的创建也正在全国各省市开展。
引导绿色工厂进一步提标改造,对标国际先进水平,建设一批“超级能效”和“零碳”工厂。
2023年10月26日,节能与综合利用司组织召开“零碳”工厂创建座谈会。
会上,上海市经信委、苏州市工信局代表分别分享了地方探索“零碳”工厂、“近零碳”工厂建设经验情况。
下一步,节能与综合利用司将对“零碳”工厂创建的工作机制和方法路径进行深入研究,切实推动工业和信息化领域“双碳”工作。
2024年1月30日工业和信息化部发布了《绿色工厂梯度培育及管理暂行办法》其中,《绿色工厂评价指标第三方评价表》首次把 “零碳” 工厂创建方面开展的工作情况作为加分项单独提出,分值3分,权重100%。
工业和信息化部等七部门关于加快
推动制造业绿色化发展的指导意见
鼓励绿色工厂进一步深挖节能降碳潜力,创建“零碳”工厂。
16个省市写入碳达峰方案
12个省市地区已计划开展工作
目前已经有16个省市已经将零碳工厂写入本省市的相关碳达峰实施方案。X 个省市县已经开展零碳工厂征集评价相关业务。
(以下为将零碳工厂列入碳达峰实施方案的省市)


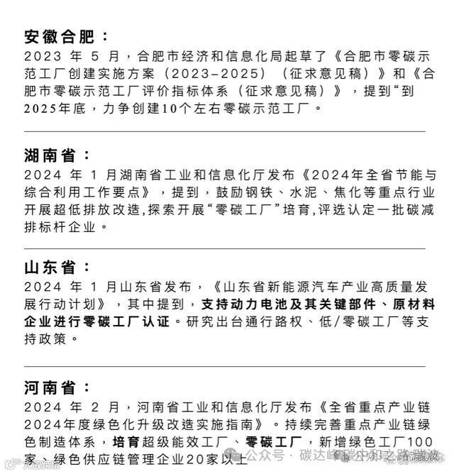
目前上海、江苏、浙江、安徽合肥都已经开始推进零碳工厂创建工作,山东、河南、湖南也已经将零碳工厂列入下一步的工作计划之中。


2024月2月,昆山市发改委发布《关于推进绿色低碳产业高质量发展的若干政策措施(试行)(征求意见稿)》,提到鼓励企业开展“碳中和”实践,对经认定的“近零碳工厂”予以最高100万元奖励。
2023月10月,常熟市人民政府发布《关于推进制造业高质量发展的若干政策》,提到对获得苏州“近零碳工厂”认定的企业给予最高50万元奖励。
2023 年 4 月,乐清市经信局发布《乐清市近零碳工厂评价办法》由市经信局授予“乐清市近零碳工厂”称号,给予每家近零碳 工厂 20 万元奖励。
2023 年 5 月,合肥市经济和信息化局起草了《合肥市零碳示范工厂创建实施方案(2023-2025)(征求意见稿)》提出,对入选零碳示范工厂企业,在申报工业绿色发展等财政资金中予以优先支持。鼓励各县(市)区、开发区经济和信息化主管部门会同有关部门出台支持发展零碳示范工厂的财政和金融鼓励政策。
在开始创建零碳工厂之前,需要明确目标和策略。设定零碳工厂的目标,比如要在未来几年内实现碳中和,并制定相应的实施策略。策略应包括采用哪些技术、如何管理能源消耗、如何减少或中和碳排放等。
为实现零碳目标,需要对能源进行规划。这包括根据工厂的能源消耗情况,制定可再生能源和清洁能源的利用计划,如使用太阳能、风能等。同时,需要考虑如何建设配套设施,如储能设施、智能电网等,以保障能源供应的稳定性和可靠性。
通过建设智能控制系统,可以更好地监控和控制能源供应、能源使用和能源储存。这些系统可以通过实时数据监测和优化算法,提高能源利用效率,降低能源消耗和碳排放。
零碳工厂不仅需要关注自身的碳排放,还需要考虑整个产业链的碳排放。因此,需要与供应商、制造商等建立协同机制,共同减少碳排放。例如,可以通过供应链优化、共同采购等方式,降低整个产业链的碳排放。
为实现零碳目标,需要对工业园区进行改造和升级。这包括建设系统化的能源管理和环保控制系统,如能源管理中心、智能环保设施等。这些系统可以提高园区的环境质量,降低能源消耗和碳排放。
为了实现可再生能源的利用,需要建设相应的能源供应设施。例如,可以安装太阳能电池板、风力发电机等,以提供清洁、可再生的电力。同时,还需要建设储能和调峰设施,以保障电力供应的稳定性和可靠性。
在实现零碳目标的过程中,环保控制是不可或缺的一环。需要建设相应的环保设施,对园区内的废气、废水、固废等进行处理和处置。例如,可以安装二氧化碳捕集装置、废水处理设施等,以实现园区的环保控制。
零碳工厂实施路径
在设计阶段,都注重绿色低碳理念的应用,从源头上减少碳排放。通过采用节能、环保的设计理念,结合先进的工艺技术和清洁能源,实现工厂建筑、生产流程和设备配置的优化。
在建设阶段,采用低碳、环保的建筑材料和技术,确保工厂建设过程中的碳排放量达到最低。通过采用可再生能源、节能设备和技术,减少能源消耗和碳排放。
在运营阶段,通过智能化管理、能源优化和废物处理等手段,实现工厂的低碳运营。通过采用物联网、大数据等技术,实现工厂生产过程的智能化管理,提高能效和减少能源浪费。
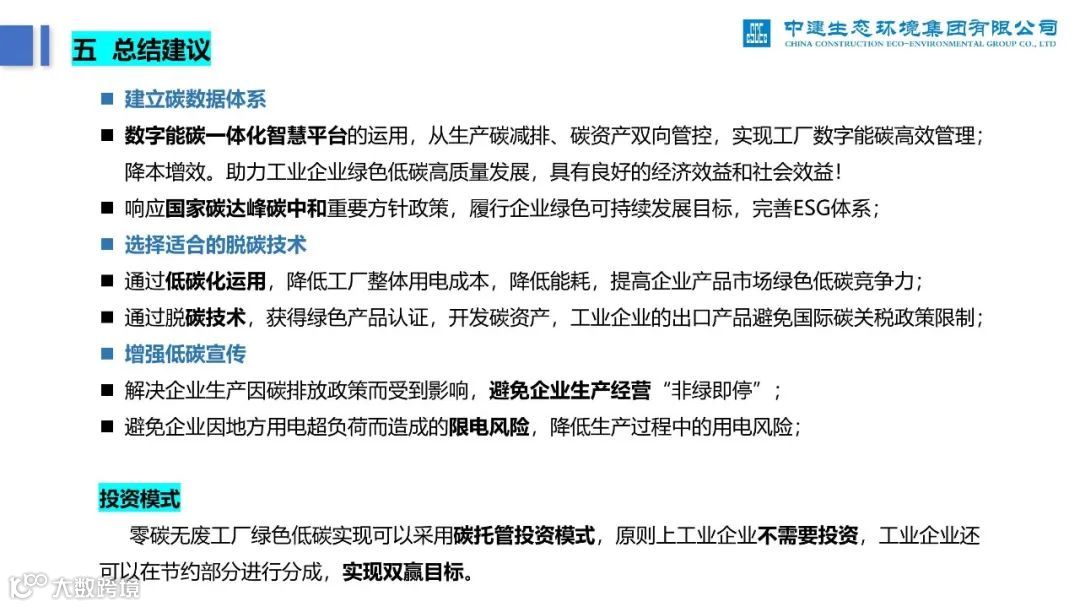
再比如,下面这份《零碳无废工厂实施路径及案例分析》PPT,深度分析了零碳工厂建设过程中的痛点、建设路径,并列举了中建生态污水处理厂的案例。
中建碳科技的总经理薛世伟指出,零碳工厂在建设过程中面临六大痛点:缺乏数字能碳一体化智慧平台管控,新能源电力消纳占比低,工业设备能耗管理不完善,碳减排技术欠缺,碳排查、碳足迹、碳管理意识不足,废弃物循环利用系统不健全。
并针对以上难点,他提出了建设数字能碳一体化智慧平台,从生产碳减排、碳资产双向管控,实现工厂数字能碳高效管理;降低工厂整体用电成本,降低能耗;通过脱碳技术,获得绿色产品认证,开发碳资产等等建设路径。
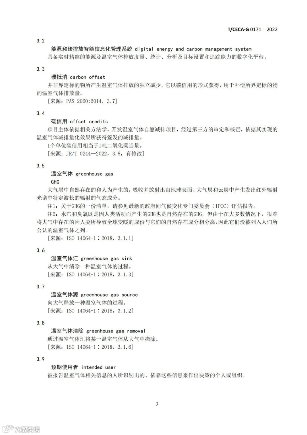
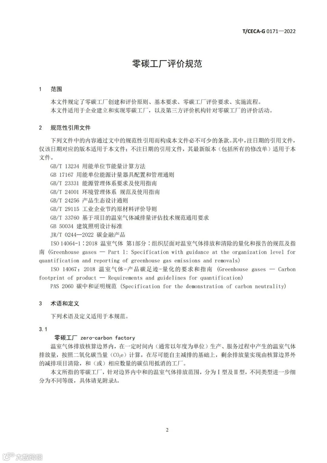
零碳工厂评价标准
《零碳工厂评价规范》标准规定了零碳工厂创建和评价原则、基本要求、零碳工厂评价要求、实施流程。适用于企业建立和实现零碳工厂,以及第三方评价机构针对零碳工厂的评价活动。
零碳工厂建设案例
1、宁德时代“零碳工厂”获得认证
2022年3月,全球知名认证机构SGS为宁德时代全资子公司四川时代颁发PAS2060碳中和认证证书,宁德时代宜宾工厂成为新能源产业首家零碳工厂。
四川时代总经理朱云峰表示,四川时代从筹备就开始规划零碳工厂路径,通过在能源利用、交通和物流、生产制造等环节不断改造和创新,在减少碳排放的同时,用更少的原材料做出更多、更好的产品,零碳已经成为四川时代的核心竞争力之一。
四川时代多措并举,全力减少碳排放。自主研发的CFMS智慧厂房管理系统,通过对厂房系统及设备运行数据的自动获取,实现数据的互联互通,系统化的厂务设施管理平台帮助实现厂房系统安全可靠、高效节能、绿色低碳运行。在能耗较大的群组设备中,先进系统运用全局最优化算法,计算当前负荷条件下系统总能耗最小时的各子设备的运行参数,实现主动式优化控制。
在绿色制造方面,四川时代搭建了数字化生产中控管理系统,全局化目视管理可大幅降低工序损失,AI视觉检测系统可以自动学习和提取缺陷特征,在模切分条、卷绕等多环节提升检出率。制造过程中产生的废料将全部投入回收利用,镍、钴、锰等贵金属回收率可达99.3%。
四川时代对物流链条以及厂区交通进行全面升级,广泛使用无人驾驶物流车、电动叉车等,实现供应商工厂、原料仓库、加工工厂、成品仓库、客户工厂之间零碳运转。同时鼓励员工电动出行与共享出行,将减碳融入到生产与生活的方方面面。
宁德时代宜宾工厂坐落于四川省宜宾市,宜宾地处云贵川三省结合部,金沙江、岷江、长江横贯市境北部,自然环境优越,水资源丰富,得天独厚的地理位置使宜宾工厂80%以上能源来自于可再生能源水电,每年可减少40万吨碳排放。
宁德时代宜宾工厂成为全球首家电池零碳工厂是宁德时代向碳中和目标迈进的重要里程碑,为电池生产制造环节碳中和提供可借鉴样本,并为市场带来了电动+零碳的全新解决方案。未来,宁德时代还将复制和推广灯塔工厂经验,陆续实现全球十大基地碳中和,助力产业链构建更可持续的生态系统,为全球双碳目标的达成做出贡献。
雪糕作为消暑“利器”如今也与“零碳”搭边。6月27日,记者从金华开发区生态环境分局了解到,伊利集团浙江伊利乳业有限公司已获得全球权威国际检验认证机构——必维集团(Bureau Veritas)颁发的碳中和核查声明,成为金华开发区首个“零碳工厂”。“零碳工厂”有何过人之处?“零碳”是如何实现的?记者进行实地探访。
走进该公司,透过参观的玻璃长廊,我们可以看见一套套自动化的生产线正不断运转,工作人员身穿白色工作服在明亮的金属管道之间实施监测与维护工作,据了解,该公司共配置了10条全自动化生产线,其中6条长缸线,主要是以生产常规类的雪糕和冰棒为主。另外4条隧道线,主要生产异形的产品,如冰淇淋、火炬等。
所谓“零碳工厂”是在一定范围时间内从事生产、经营过程中直接或间接产生的温室气体排放总量为“零”的生产工厂,和普通工厂的区别在于从事经营活动的过程中“零碳工厂”不会因温室气体影响环境。
“自动化程度更高是‘零碳工厂’的一大特点,自动化程度高意味着生产效率和能源利用效率更好,同时我们的生产用能基本为风能、太阳能等清洁能源,生产工艺更加低碳。”该公司相关负责人介绍,“在‘零碳工厂’建设方面,我们计划一方面进一步提升设备运转效率及能源利用率,削减能源消耗量,另一方面计划增大绿色清洁能源利用占比。预计在2022底年建设完成光伏发电项目,实现电力自发自用,余电上网。”
“零碳工厂”从原料生产到废弃物处理的全生命周期生产过程中碳排放量为零,以浙江伊利乳业有限公司为例,每年能减少直接温室气体排放559.93吨,减少间接温室气体排放5115.36吨,全年共计减少5675.29吨碳排放量,全年相当于种植了31.13万棵树。
近年来,金华开发区认真落实“双碳”行动,积极培育、推进工业企业绿色低碳项目,推动减污与降碳并举。今年1-5月,开发区生态环境分局积极开展蓝天保卫“双月”攻坚,对国控站点周边两公里开展地毯式排查,1100余家餐饮、46家汽修、12个工地全部纳入整治,已整改点位55个;VOCS源头替代率和突出问题整治完成率居全市第一。颗粒物激光雷达、VOCS走航车开展全天侯监控,新建空气质量微站16个,问题发现能力大幅提高。
“一方面我们定期邀请技术专家上门帮扶,协调解决企业项目推进过程中污染排放总量控制、环境要素保障等各类问题;另一方面也在积极探索减污降碳协同治理项目试点,加快推动项目落地见效。”金华开发区生态环境分局相关负责人说,随着低碳环保理念的日益深入人心,“零碳”的应用场景也更为广阔,“零碳社区”“零碳乡村”“零碳学校”等都有待开发和建设,开发区首个“零碳工厂”的打造为全市减污降碳协同增效技术创新提供了范例。
作为承诺零碳排放的全球企业,工厂在北京经开区指导下,一直以来注重从源头上减排,将绿色节能的理念融入到生产运营的方方面面。
在新能源方面,工厂部署了施耐德电气在中国最大的光伏项目基地,实现绿色能源占到全厂能源使用的30%,每年可减少约2026吨碳排放。在提高能源利用效率方面,通过节能改造和能源系统的优化,过去三年能源消耗降低了10%。与此同时,工厂持续改进包装的循环利用,减少了约1606吨碳排放。结合丰富的减排措施与碳交易,工厂已成功实现碳中和,为施耐德电气2025年实现公司运营层面碳中和目标做出贡献。
经中国船级社质量认证公司以环境管理国际标准ISO14064-1以及国际公认碳中和标准PAS2060为评判准则,认可施耐德工厂通过购买3347吨经核证的二氧化碳减排量的方式,实现对2020年度3346.57吨二氧化碳当量的温室气体排放的碳中和。至此,施耐德工厂不仅是施耐德电气全球“智慧工厂”项目中的样板工厂,也是工信部认证的国家级“绿色工厂”,此次再获认证,成为施耐德工厂绿色发展之路上的新里程碑。
