转载来源:友绿
版权归原作者所有,如有侵权请联系后台处理
《2025政府工作报告》将“积极稳妥推进碳达峰碳中和”作为年度重点任务之一,并提出“扎实开展国家碳达峰第二批试点,建立一批零碳园区、零碳工厂”的具体举措。这一表述体现了中国在应对气候变化和推动绿色低碳发展上的战略定力与务实路径,需结合报告全文的宏观背景和政策逻辑进行深入分析。
报告强调“积极稳妥”推进碳中和,既延续了“双碳”目标的长期承诺,又体现了对当前经济转型复杂性的审慎态度。2024年工作回顾中提到“单位国内生产总值能耗降幅超过3%”“可再生能源新增装机3.7亿千瓦”,显示中国已通过技术升级和能源结构调整取得初步成效。2025年提出第二批试点,表明政策进入深化阶段,需通过试点探索不同区域、产业的差异化路径,为全面推广积累经验。
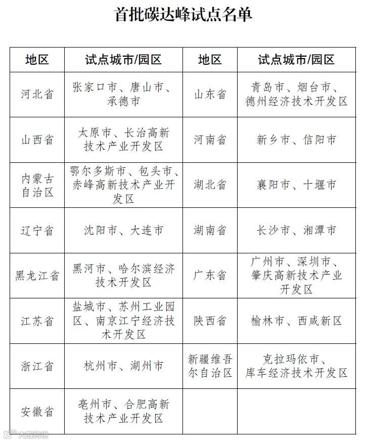
国家首批碳达峰试点工作成效
第一批碳达峰试点概况
根据国家发改委发布的《国家碳达峰试点建设方案》,首批试点包括25个城市和10个园区,覆盖能源、工业、交通等重点领域,旨在探索不同资源禀赋地区实现碳达峰的有效路径。以下是部分试点的具体进展:
主要工作与成效
(1)能源结构优化
张家口市:打造国家级可再生能源示范区,张北可再生能源柔性直流电网试验示范工程,每年可为北京市输送140亿千瓦时绿色电力,占北京市年用电量的十分之一;氢能产业链布局加速,建成氢储能调峰电站。
克拉玛依市:推进“风光储氢”一体化项目,建设戈壁大型风电光伏基地,2025年可再生能源装机目标突破700万千瓦。
盐城市:新能源装机容量达1548.19万千瓦,其中风电占比6成,风电之中海上风电占比又近6成,达554万千瓦,这个数据约占江苏全省46.9%、全国14.9%、全球7.4%。
(2)产业绿色升级
唐山市:以钢铁产业低碳转型为核心,推动氢冶金、短流程炼钢技术应用,2030年钢铁行业单位能耗目标下降20%。
赤峰高新区:构建“冶金+新材料+新能源”产业集群,推动铜冶炼尾渣综合利用,打造“百万吨级铜产业基地”。
(3)技术创新与示范工程
南京江宁经开区:以打造能碳虚拟电厂为牵引,对以电为核心的能源和碳排放逐步实现可观可调可控,形成涵盖“虚拟电厂+电力交易+综合能源+智慧用能+能碳管理”五大功能。
鄂尔多斯产业园:以“风光氢储”为核心,实现80%能源本地绿电供应,剩余20%通过智能电网调配,建成零碳供能体系。
(4)政策机制创新
长治高新区:建立“碳账户”管理体系,推动重点企业碳排放核算,试点碳足迹背景数据库建设。
赤峰高新区:上线“碳达峰数字化综合能碳管理平台”,整合企业能源数据,动态追踪碳排放,并推出绿色金融评分体系。成功投放全国首笔锌冶炼行业绿色+增益型可持续发展挂钩贷款3亿元。
(5)总结与示范意义
首批试点通过能源转型、产业升级、技术创新、政策配套四大路径,探索出区域差异化低碳发展模式。例如,资源型城市(如唐山、克拉玛依)聚焦传统产业低碳改造,而东部发达地区(如苏州、南京)侧重绿色技术集成应用。这些经验为全国提供了可复制的“国家样本”,尤其是能源结构优化、产业生态重构、绿色金融创新等领域的突破。
三、国家碳达峰第二批试点建设的核心逻辑
1.以点带面的示范效应
第二批试点需解决首批试点中暴露的共性问题(如技术成本高、跨部门协作不足),并探索可复制的模式。零碳园区和工厂不仅是技术应用场景,更是政策集成平台:
-
技术创新:依托园区整合光伏、储能、碳捕捉等技术的规模化应用,降低边际成本。
-
制度创新:试点碳排放核算标准、绿色金融工具(如碳配额质押贷款)等配套政策,推动市场机制与行政手段协同。
-
模式创新:通过“园区级”能源系统优化(如微电网、余热利用),突破单一企业减排的局限性。
2.区域协调与产业适配
报告强调“因地制宜发展新质生产力”,试点需结合区域资源禀赋和产业特点。例如:
政策实施的挑战与应对
1.短期成本与长期效益的平衡
零碳转型可能增加企业初期投资(如设备更新、技术研发),而当前经济仍面临“内需不振、预期偏弱”的压力。报告提出“实施提振消费专项行动”“扩大设备更新投资”等政策,通过财政补贴、税收优惠、绿色金融等工具分摊转型成本。例如,超长期特别国债可定向支持零碳园区基础设施,设备购置投资增长15.7%的数据显示政策已初见成效。
2.技术瓶颈与标准体系短板
零碳工厂需突破氢能储运、新型储能等技术瓶颈,而当前标准体系仍不完善(如绿电认证、碳足迹核算)。报告提出“加快完善数据基础制度”“健全绿色低碳标准体系”,未来需加强国际标准对接,同时推动“职务科技成果赋权”等改革,激发科研机构与企业协同创新。
3.区域间利益协调机制
零碳园区可能加剧地区间产业竞争(如争夺绿电资源),需通过“全国统一大市场”建设破除壁垒。报告中“深化东中西部产业协作”“健全生态保护补偿机制”等表述,暗示将建立跨区域绿电交易、碳指标调配等机制,促进资源优化配置。
该政策将给哪些行业带来机会?

一、能源供给侧革新
受益行业与企业:
国家推动“沙戈荒”新能源基地和海上风电项目建设,光伏、风电装机量将持续爆发式增长。
氢能产业链企业(如电解槽、储氢罐制造商)受益于园区氢能应用场景扩展(如氢燃料电池叉车、重卡)。
示例企业:光伏逆变器企业(如阳光电源)、风电整机制造商(如金风科技)、氢能设备供应商(如国鸿氢能)。
新型储能(锂电、钠电、液流电池)需求激增,解决风光发电波动性问题。
智能微电网运营商(如虚拟电厂服务商)可通过需求侧响应技术优化园区能源调度。
示例企业:储能系统集成商(如宁德时代)、智能电网方案提供商(如国电南瑞)。
二、绿色建筑与工业降碳
受益行业与企业:
零碳园区要求超低能耗建筑(BIPV光伏建筑一体化、低碳水泥等),绿色建材企业迎来订单增长。
节能改造服务商(余热回收、智慧能源管理系统)帮助企业降低能耗,如钢铁厂高炉优化技术。
示例企业:光伏玻璃生产商(如信义光能)、节能改造服务商(如双良节能)。
钢铁、水泥、化工行业需应用氢冶金、碳捕集(CCUS)等深度脱碳技术,相关设备和技术服务商受益。
示例企业:氢冶金技术研发商(如宝武集团)、CCUS工程服务商(如中石化)。
三、循环经济与资源再生
受益行业与企业:
工业固废综合利用率需达60%以上,废旧动力电池、废塑料回收企业获政策支持。
再生材料生产商(如再生铝、再生塑料)满足汽车、家电行业强制替代需求。
示例企业:动力电池回收企业(如格林美)、再生金属加工商(如立中集团)。
园区碳汇项目开发(如湿地修复、林业碳汇)激活生态价值,碳信用开发机构受益。
示例企业:碳汇项目开发商(如福建金森)、生物质能转化技术企业(如迪森股份)。
四、数字化与碳管理服务
受益行业与企业:
企业需建立碳资产管理体系,碳足迹核算软件、能碳监测平台需求激增(市场规模预计千亿级)。
示例企业:碳管理SaaS服务商(如友绿碳云)、能源物联网企业。
数字孪生、AI能效优化技术帮助企业实现“双化协同”(数字化+低碳化)。
示例企业:工业互联网平台、AI能效优化方案商(如阿里云)。
五、绿色金融与综合服务
受益行业与企业:
碳配额质押、绿色债券等金融工具支持园区建设,金融机构设计碳金融产品需求增加。
提供“冷热电三联供”系统集成、园区级能源托管服务的企业受益于零碳园区运营需求。
示例企业:综合能源服务商、氢能一体化方案商(如国家电投)。
总结
2025《政府工作报告》的推进与落实将推动能源、工业、建筑、数字化、循环经济、绿色金融等领域产业链重构。企业需抓住以下机遇:
技术型:新能源装备、低碳技术研发;
服务型:碳管理、数字化解决方案;
资源型:循环经济、碳汇开发;
政策导向型:绿色金融、标准认证服务。
主动布局者将享受市场和政策红利,而依赖传统模式的企业可能面临成本与监管双重压力。
往期推荐:
咨讯 | 人民网:持续推进重点领域节能降碳 提升高质量发展“含绿量”


