转载来源:绿色建筑研习社
版权归原作者所有,如有侵权请联系后台处理
为深入贯彻落实《上海市城乡建设领域碳达峰实施方案》,推动本市超低能耗建筑高质量发展,上海市工程建设规范《超低能耗建筑设计标准(公共建筑)》(DG/TJ08-2466-2025)、《超低能耗建筑设计标准(居住建筑)》(DG/TJ08-2467-2025)已由上海市住房和城乡建设管理委员会批准发布,将于2025年10月1日起实施。
超低能耗建筑技术体系示意图
标准技术要点
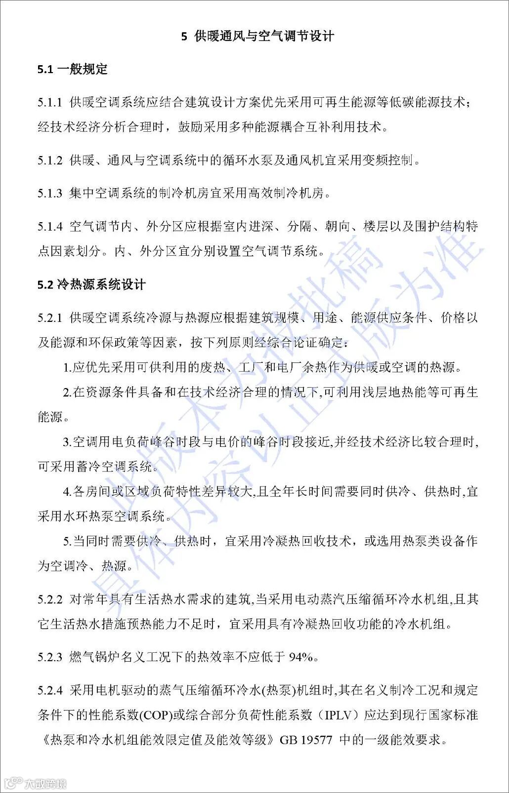
1、建立合理的能耗指标体系。响应国家建筑节能标准体系的变化,公共建筑采用“本体节能率15%+综合节能率40%”能耗指标;居住建筑细化为住宅建筑和宿舍建筑,分别制定能耗指标。
超低能耗公共建筑能效指标
超低能耗居住建筑能效指标
2、引导气候响应设计措施。响应地域气候特点,强调被动式设计优先的理念。设立窗墙比限值,居住建筑不超过0.6,公共建筑不超过0.7;将自然采光、自然通风纳入超低能耗建筑约束性指标体系。
建筑采光通风与遮阳
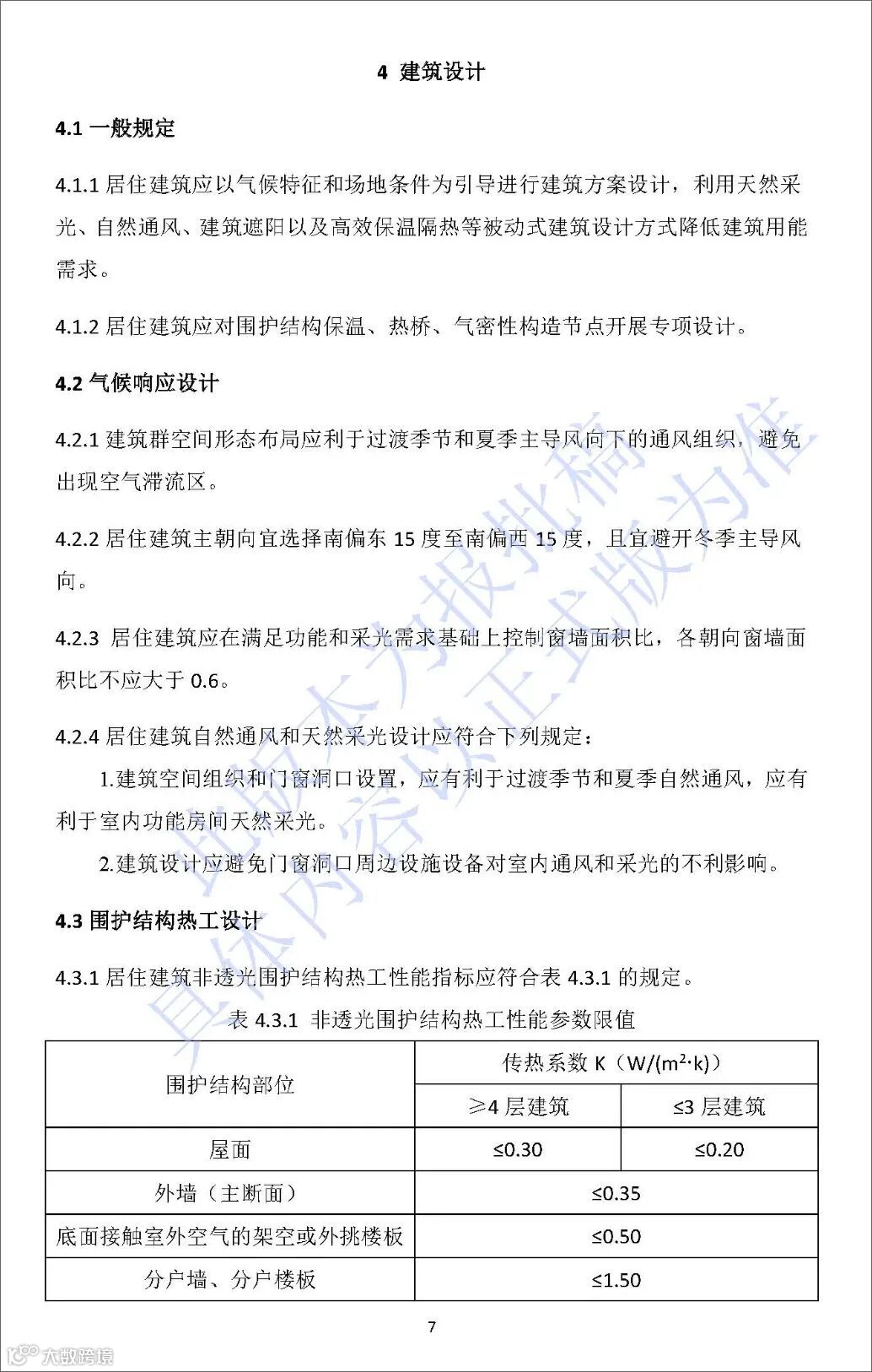
3、制定适度围护结构热工指标。根据建筑负荷特性差异,制定了差异化的围护结构热工指标要求;引入外墙主断面传热系数,简化核心指标的判定方式;居住建筑进一步提高了高性能外窗的应用技术要求。
超低能耗公共建筑非透光围护结构热工指标
超低能耗居住建筑非透光围护结构热工指标
4、优化建筑气密性要求。居住建筑沿用“整体气密性指标(N50≤1.0)+气密性专项设计”的设计体系;公共建筑以气密性措施要求取代整体气密性指标要求,以适应未来超低能耗公共建筑向多种功能建筑拓展的需求。
5、推动供暖热源低碳转型。居住建筑明确提出了供暖系统的主体热源不应产生直接碳排放,有效推动本市居住建筑供暖热源低碳转型进程。
6、提倡间歇用能模式。为培养市民间歇用能习惯,强调了利于间歇运行的空调系统选择,制定了引导间歇用能模式的能耗指标、地暖埋管构造、温控方式等设计要求。
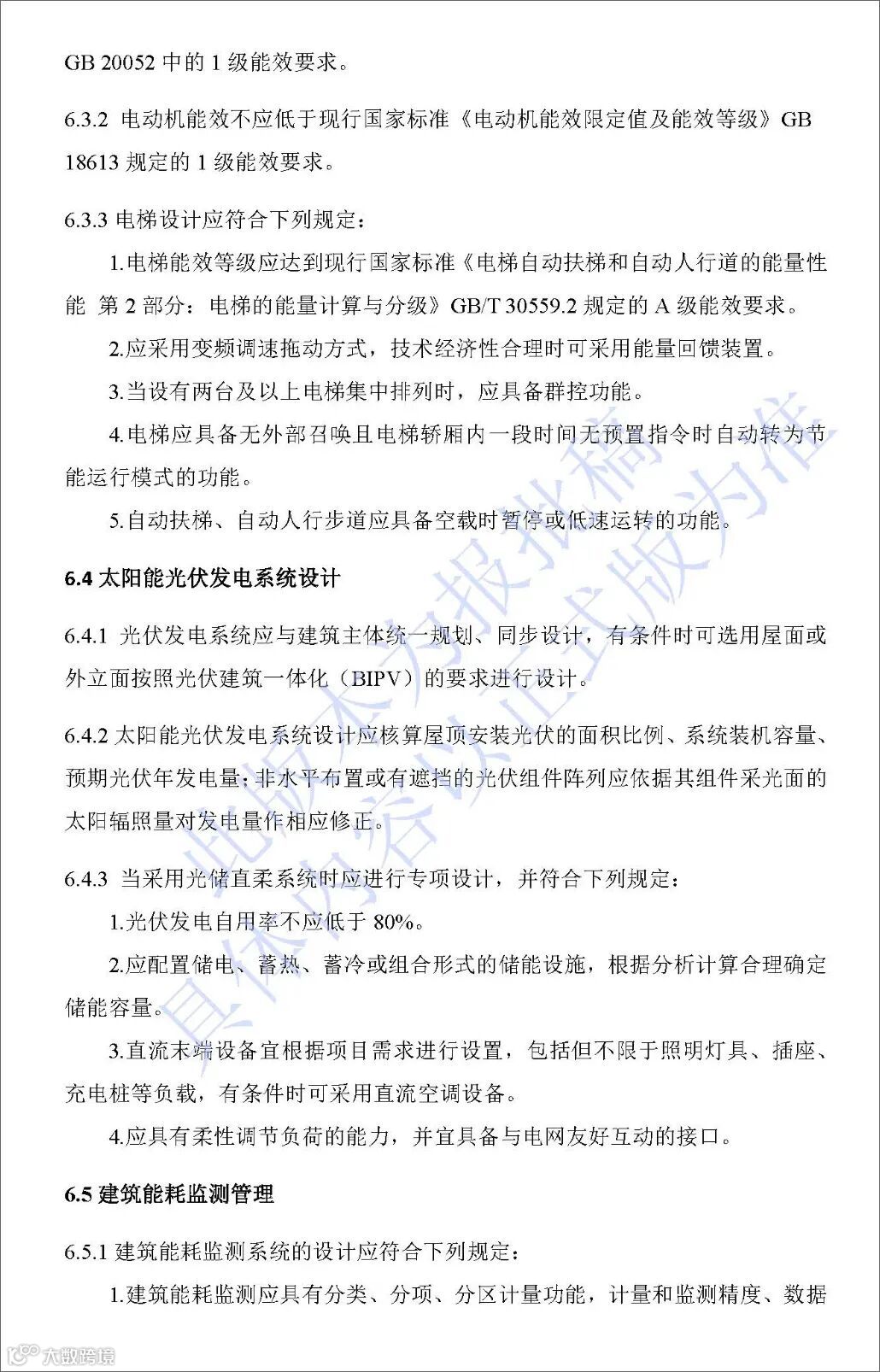
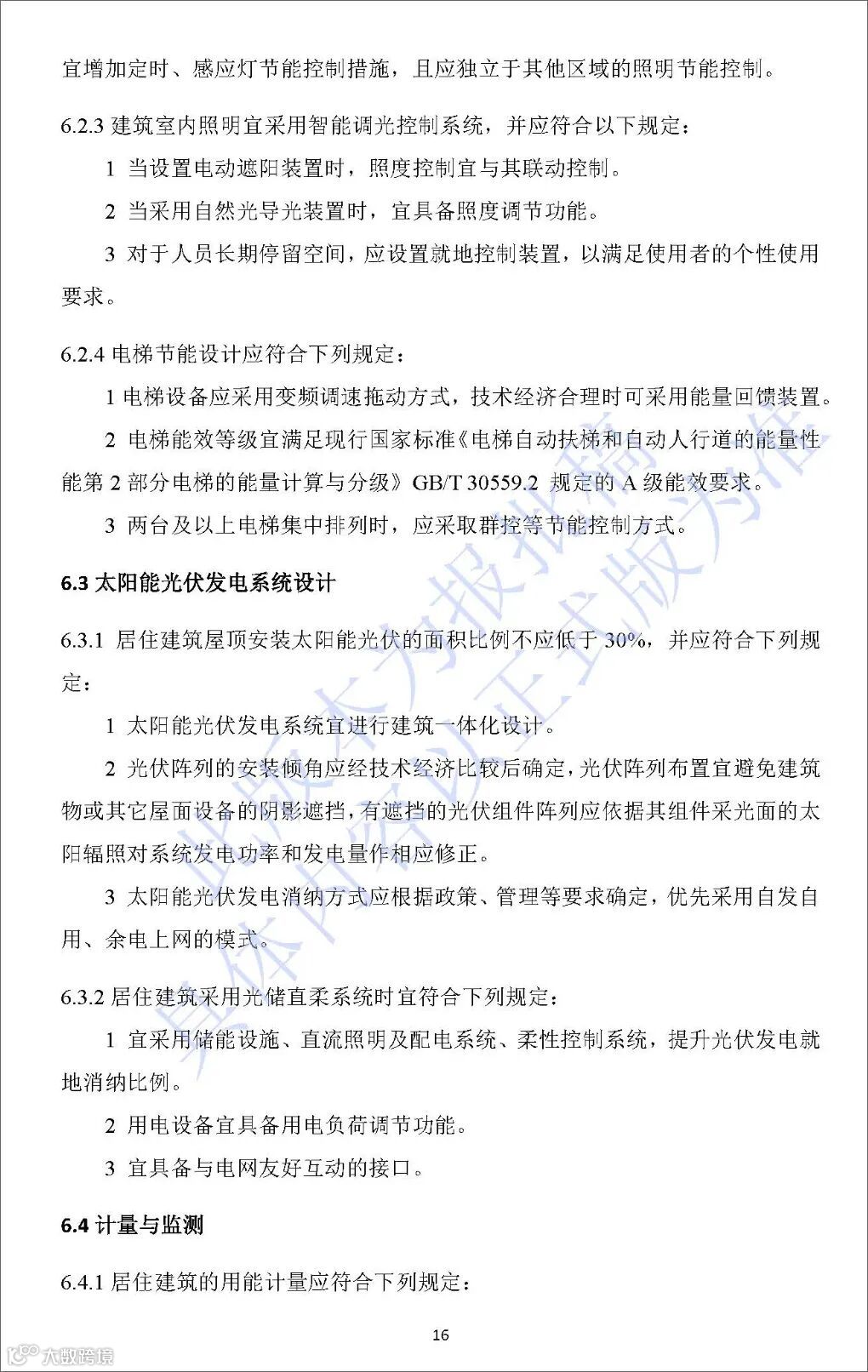
7、完善能耗计算方法。提出了空调系统间歇模式和连续模式的时间表选用规定;区分了中置可调遮阳和外置可调遮阳的计算参数;调整公共建筑基准建筑窗墙比参数;引入逐月冷水温度参数,完善生活热水能耗计算方法;引入了电梯能效等级特征参数,完善了电梯能效计算方法。
超低能耗建筑设计标准
(公共建筑)
(DG/TJ08-2466-2025)
超低能耗建筑设计标准
(居住建筑)
(DG/TJ08-2467-2025)
往期推荐:
技术干货|以项目为例,诠释超低能耗建筑的重要作用:消除城市热岛


