转载来源:
版权归原作者所有,如有侵权请联系后台处理
10月27日,河南省发布新版《河南省建筑光伏系统应用技术标准》,其中对“光伏建筑一体化”及相关“构造要求”进行了显著的补充与完善。新标准不再将光伏系统视为建筑的附加部件,而是强调其作为建筑有机组成部分的一体化设计,从规划源头便将发电功能与建筑结构、美学、安全性能统筹考虑,旨在通过科技赋能,引领建筑领域向集约、高效、绿色的方向加速转型。
原文如下:
河南省住房和城乡建设厅关于发布工程建设标准《河南省建筑光伏系统应用技术标准》的公告
现批准《河南省建筑光伏系统应用技术标准》为我省工程建设地方标准,编号为DBJ41/T136-2025,自2026年2月1日起在我省施行。原《河南省民用建筑太阳能光伏系统应用技术规程》(DBJ41/136-2014)同时废止。
本标准在河南省住房和城乡建设厅门户网站(hnjs.henan.gov.cn)公开,由河南省住房和城乡建设厅负责管理。
根据我省工程建设地方标准编制计划,河南省住房和城乡建设厅组织修订的《河南省建筑光伏系统应用技术标准》已经审定通过,自2026年2月1日起施行。
为贯彻落实国家和河南省关于碳达峰碳中和的重大战略决策,充分利用太阳能资源,规范建筑光伏系统的应用,促进建筑领域绿色低碳发展。
本标准适用河南省新建、改建和扩建建筑光伏系统的设计、施工、验收和运行维护。
一是注重因地制宜。在总结我省气候特征、资源禀赋等因素的基础上,提出了建筑光伏规划与建筑设计、结构设计、光伏系统设计、施工、验收及运行维护等各阶段的适宜性技术措施,全面贯彻绿色发展理念,推进可再生能源建筑应用。
二是注重运行高效。建筑光伏系统应根据项目所在地的气候条件和建筑功能,通过采用系统优化设计等技术措施,提升建筑光伏系统全年发电量。本标准增加了建筑光伏系统运行维护和系统能效评估等技术内容,提高用能系统的能源利用效率。
三是注重科技赋能。响应碳达峰碳中和政策目标,充分利用光储直柔、光伏建材等新技术、新产品,提升可再生能源应用占比,促进建筑光伏系统绿色健康发展。
1 总则;2 术语和符号;3 基本规定;4 规划与建筑设计;5 结构设计;6 光伏系统设计;7 施工;8 验收;9 运行维护;10 系统能效评估;附录A光伏组件/方阵检查测试项目;附录B光伏组件背板工作温度测试方法。
1. 调整了部分术语;2. 增加了“基本规定”;3. 补充完善了“光伏建筑一体化”、“构造要求”的内容;4. 增加了“储能和柔性直流配电”和“发电量计算”的内容;5. 增加了“运行维护”和“系统能效评估”。
(一)总则。明确了本标准的编制目的、适用范围、与其他标准的衔接关系等。
(二)术语和符号。明确了建筑光伏系统、建筑集成光伏系统、光储直柔系统、快速关断装置、最大功率点跟踪等的术语定义。
(三)基本规定。从发电规模和形式、总体规划、建筑荷载、结构安全耐久、电气安全性、设备和材料、环境保护、劳务安全与职业健康和消防要求等方面明确了建筑光伏系统的基本要求和共性规定。
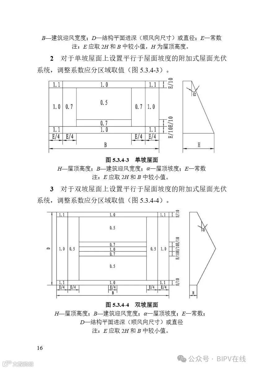
(四)规划与建筑设计。从规划设计、建筑设计、光伏建筑一体化、构造要求方面明确了建筑光伏系统的规划与建筑设计要求。
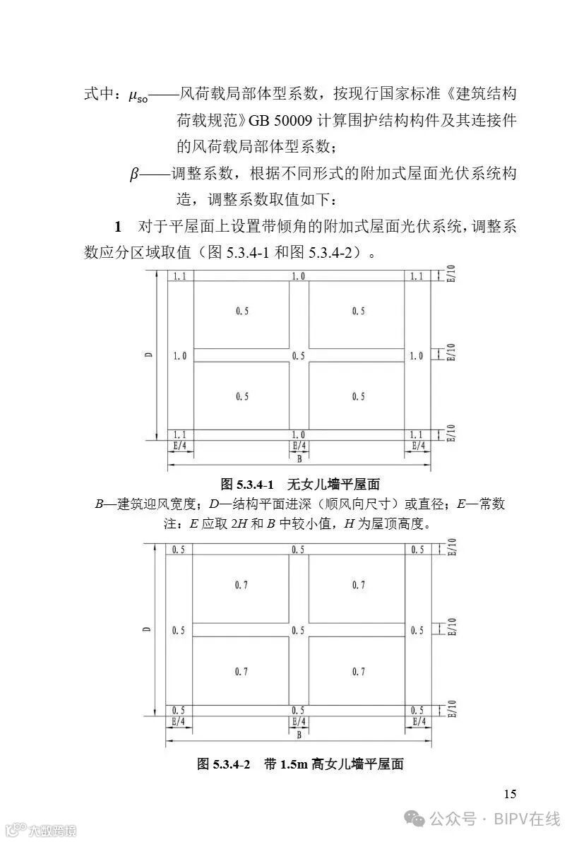
(五)结构设计。从设计验算、荷载和作用、光伏构件结构设计、支撑结构设计和连接结构设计方面明确了建筑光伏系统结构设计的要求。
(六)光伏系统设计。从系统接入、光伏发电一次系统、光伏方阵、主要设备选择、变压器及配电装置、自用电系统、无功补偿装置、电气二次及监控系统、储能和柔性直流配电、过电压保护、接地和安全措施、电缆选型和敷设和发电量计算方面明确了建筑光伏系统设计要求。
(七)施工。从土建工程、电气安装、系统调试方面明确了建筑光伏系统技术要求。
(八)验收。明确了分部分项工程验收和竣工验收应符合的标准、程序及验收资料。
(九)运行维护。明确了光伏方阵、电气设备、储能系统、防雷与接地和电缆运行维护操作要求的技术要点。
(十)系统能效评估。明确了能效评估的指标、评价标准、评估程序等内容。
【免责声明】本公众号发布的内容仅供学习交流使用,不以任何形式进行牟利。内容版权归原作者所有。如有侵犯您的权益,请及时与我们联系,我们将于第一时间协商版权问题或删除内容。内容为作者个人观点,不代表本公众号立场和对其真实性负责。
