转载来源:绿筑荟、四川省住房和城乡建设厅
版权归原作者所有,如有侵权请联系后台处理
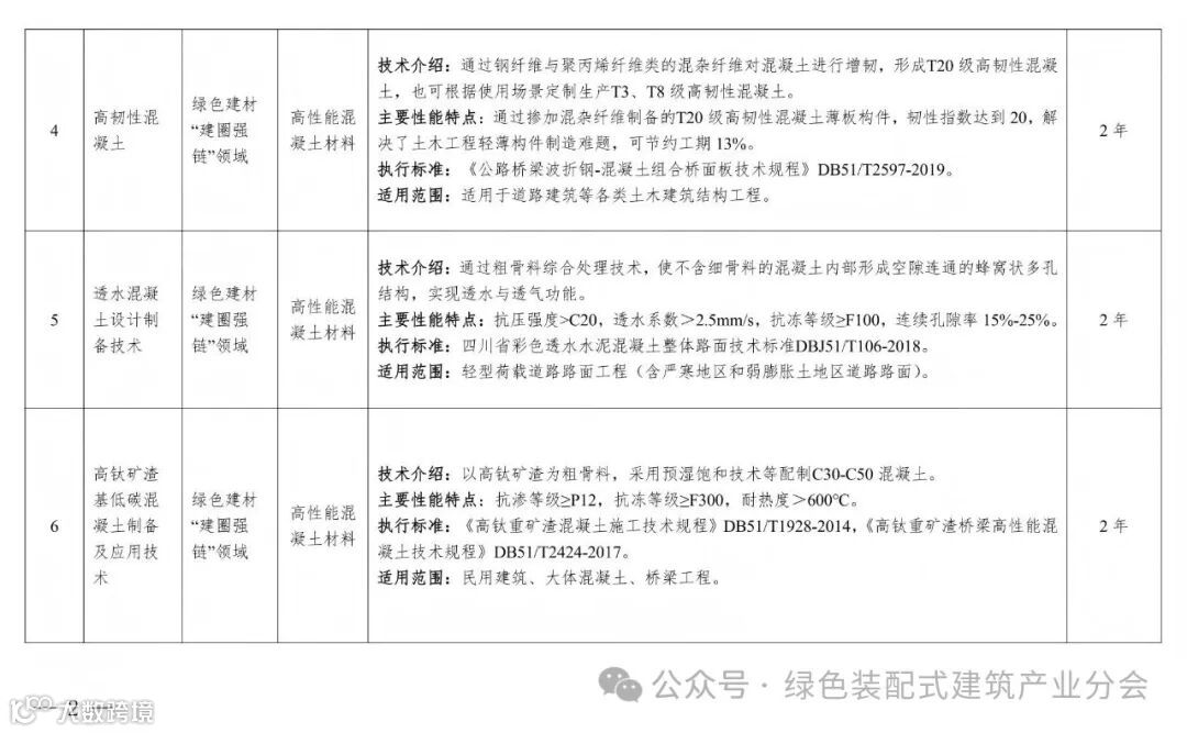
导读│识别文末二维码下载《四川省住房城乡建设领域推广应用新技术公告(2025年)》全文。详情如下↓

四川省住房和城乡建设厅
关于发布《四川省住房城乡建设领域推广应用新技术(2025年)》的公告
川建通告〔2025〕279号
根据《建设领域推广应用新技术管理规定》(住建部令第109号)、《四川省住房城乡建设领域新技术推广应用管理办法(试行)》(川建行规〔2024〕7号)相关要求,为进一步促进住房城乡建设领域科技成果转化,推动行业技术进步,经公开征集、形式审查、专家评审,择优遴选了一批推广应用新技术,现予发布。鼓励建设、勘察、设计和施工等相关单位,根据项目实际自主优先使用推广应用新技术。
特此公告。
附件:四川省住房城乡建设领域推广应用新技术公告(2025年)
四川省住房和城乡建设厅
2025年11月13日
行业资讯|国家能源局印发2024年度全国可再生能源电力发展监测评价结果

