
来源 |陈果A股策略
■新一轮设备投资周期,“中国智造”静待爆发:
我国上一次大规模进行固定资产投资是在2009年,即将进入一轮新的设备采购周期。我们观测工业增加值中设备制造业同比增速数据可以发现,通用设备制造业、专用设备制造业从去年已经开始明显回暖。而我们认为新一轮设备投资周期就是智能制造最好的一个发展渗透阶段,智能制造相对传统制造业而言,企业总效益提高。优势在于提高产品品质、增加产出量,以及降低生产成本。
■方兴未艾的中国智造:
“中国智造”是可以中长期看好的方向。首先行业发展空间足够大,中国庞大的制造业基础急需往高端化走;其次,政策支持十分明确,围绕《中国制造2025》将智能制造作为产业升级的主攻方向;最后,包括数控机床、机器人等部分细分行业已经开始出现进口替代趋势,智能制造各细分领域技术均有突破。
■把握“中国智造”当下机遇的三条主线:
我们建议围绕三条线布局智能制造,第一,有望突破产业内核心技术实现国产替代的企业,推荐汇川技术,关注华中数控;第二,围绕主体业务,向产业链上下端延伸,形成产业链一体化的“中国智造”综合服务企业,推荐埃斯顿、机器人等;第三,子领域龙头企业,推荐大族激光、信捷电气,关注用友网络等。
写在前面的话:7月10日,李克强考察秦川机床工具集团股份公司,表示要造真正的中国机器人。中国智能制造大旗已高举数年,如今中国在中低端制造业上已经基本实现进口替代,但是在高端数控机床、高精度机器人等高端智能装备以及智能生产等领域仍是蹒跚而行。目前中国的智能制造产业发展情况究竟如何?接下来中国智能制造的发展路在何方?以及智能制造领域的投资机会是几何?本报告将为您解读。

为什么当前时点我们看好智能制造?除了产业升级的大趋势外,宏观经济进入新周期,制造业设备投资复苏也是我们看好智能制造主题的宏观背景。
1.1.周期新起点
在经济理论中,朱格拉周期通常为8-10年的中周期,主要与政治周期、设备更替周期有关。由于其一般对应生产设备的更替、改造、升级,因此固定资本形成总额同比增长是较好的观测指标。1978年以来,我国已经经历了4轮朱格拉周期。

中国经济最近的三轮朱格拉周期分别为1990-1999年、2000-2008年、2009-2016年,进入2017年,有望开启一轮新的朱格拉周期,在GDP企稳回升之前,更加灵敏的5000户工业企业景气扩散指数(固定资产投资情况)指标的回升已经预示了新周期的起点。

1.2.中期经济向好,助力制造业复苏
我们对中国经济中期趋势表示乐观,一方面,去年下半年以来,随着全球经济复苏和需求向好,我国出口回暖明显,为经济提供了新动能。出口交货值数据为此提供验证:6月出口交货值同比11.7%,较5月反弹了1个百分点;2季度同比11.1%,较1季度反弹了0.8个百分点。

另一方面,从短期来看:6月以来流通环节的存货回补,同样对生产活动提供了支撑。表现在价格方面可以看到,6月以来,生产资料价格环比跌幅收窄,并在7月上旬录得正增长。

1.3.从朱格拉周期角度看制造业设备投资复苏
朱格拉周期与固定资产投资紧密相关,朱格拉周期开启往往意味着生产设备的更替、改造、升级。根据我国税法:机器、机械和其他生产设备等固定资产会计上计算折旧的最低年限为10年。因此固定资产类的投资周期往往为10年左右的时间。我国上一次大规模进行固定资产投资是在2009年,当时购置的大量生产设备最迟将在10年后的2019完成折旧,进入一轮新的设备采购周期,而这些厂商将会提前一段时间进行采购,而设备厂商将在收到订单前提前加大生产。因此,我们认为,2017-2018年或将成为经济中的存量资本更新改造需求的释放大年。

固定资产投资完成额中设备工器具购置的同比增长,已经从2008年的30.7%下跌到2016年的2.1%,可谓降至冰点。未来有望随着新周期的开启和制造业复苏重回上升轨道。月累计同比的变动已经预示了这一点。
如果我们观测工业增加值中设备制造业同比增速数据可以发现,通用设备制造业、专用设备制造业、电器机械级器材制造业的同比增速已经从去年开始明显回暖。

在新一轮设备更新升级周期开启之际,我们坚定推荐最符合制造业产业发展和升级趋势的“智能制造”主题,并推出一系列专题深度报告。本篇为“智能制造”系列第一篇,敬请持续关注。
智能制造发展需经历自动化、信息化、互联化、智能化四个阶段。自动化主要是指自动化装备,信息化则主要指工业信息化,互联网包括工业互联/物联网,智能化则包括智能生产。自动化装备包括工业机器人和数控机床两个部分。工业信息化以工业软件为主,具体划分为系统软件(服务于计算机)、应用软件和中间件。工业互联/物联网目前包括国内RFID、机器视觉技术,智能生产主要是指全产品生命周期的数字化生产。自动化、信息化、互联化和智能化是一个环环相扣的递进关系,互联和智能建立在自动和信息化的基础上。
值得注意的是,智能制造并不等同于精益制造、数字化制造、网络化制造、敏捷制造等方式。但智能制造必须建立在以上的制造基础上,并从设计、工艺、生产、服务保障、管理的智能化五个方面入手。
• 智能化设计:第一建立模板库(零件库、模型库、产品库),并形成知识库,从模板库中提炼需要的数据和知识,利用参数化实现自动化、智能化设计。第二进入人机深度交互阶段,设计方式将从人工操作电脑实现设计、人通过语音发出指令实现设计发展到人通过脑电波发出指令实现设计。
• 智能化工艺:基于智能信息平台,向下连接制造业务,向上连接总体设计业务部门。
• 智能化生产:分为智能化设备、单元、生产线、车间、工厂和产业链六个层次。从自动化的设备开始,形成生产设备单元,根据需求组成自动化的生产线,建立自动化车间,最后部署成数字化工厂,其中对复杂产品构建自动化工厂的产业联盟。
• 智能化服务保障:基于工业互联网系统,以云计算、数据融合处理与分析、远程监控与诊断等技术为支撑,采用数据采集、融合分析、远程监测、控制等技术,建立网络远程状态监控与诊断和后勤保障系统,支撑运营模式变革,扩展维护、租赁和数据分析管理等服务。
• 智能化管理:专家系统或决策支持系统提取准确、实时的数据,生成基于商务智能的管驾驶舱进行决策。

3.1.智能制造的独特优势
智能制造相对传统制造业而言,企业总效益提高。优势在于提高产品品质、增加产出量,以及降低生产成本。

3.1.1.提高产品价格
产品价格的提高本质在于产品和服务质量的提高,对应于产品本身在于品质的提升,对于服务则是提供合适的个性化服务。具体解释为:智能制造的基础是自动化,运用机器的自动化生产可以实现大批量标准化生产,从而减少手工制造带来的非标瑕疵。智能制造的方向是智能化,通过云计算和大数据以及3D打印技术可以实现个性化精细化生产,在提高产品品质的同时满足消费者的个性化追求。产品和服务的提升可以促使企业提升价格。
3.1.2.产出量的增加
产出量增加的原因在于产出率的提高。机器的不间断工作和程序化操作在减少出错率的同时提高产出率。其次柔性化生产可以减少装备时间。此外,通过大数据分析和智能化决策可以减少响应时长。波士顿咨询报告中指出,在研究德国工业4.0中发现,德国的制造业产值从900亿提升到1500亿欧元,同时生产率提高15%到25%。因为在相同的材料下,运用工业4.0技术,可以提高利用效率,从而增加产出率。


3.1.3.降低成本
智能制造的优势主要体现在机器换人带来的人力成本降低以及减少在精确化生产下的资源浪费情况和库存成本。大数据分析降低库存和浪费。通过大数据分析准确定位生产量,可以减少库存量。
其中人力成本降低的具体表现为:
劳动力作为影响制造业发展最重要的要素之一,是促使我国制造业升级的重要原因。近年来民生改善劳动力工资上涨,以及出生人口下降带来的适龄劳动力人口规模缩小导致的用工荒,是造成我国制造业成本快速攀升的主要原因。我国统计局的统计结果表明,当前我国15-64岁适龄劳动力人口正逐年下降,0-14岁青少年人口也呈现总体下降的趋势,在出生率没有出现明显改善之前,适龄劳动力人口的比例将会持续缩小,劳动密集型行业的用工荒问题在现有生产模式下将会长期存在。因此在制造业的工业增加值走低,用工成本不断抬升的背景下,制造业升级,尤其是劳动依赖型制造业的升级已经到了关键阶段。


在用工成本不断增加,机器人工艺成熟而成本减小的的情况下,机器人的可替代性将渐趋升高。目前的工业机器人由于种类较多,价格不等。根据OFweek机器人网的新闻报道,汽车厂购置的一台大型喷涂机器人,初始购置成本200万,三班倒计算可代替7个工人。根据日经中文网的调研数据显示工业机器人的平均使用期限是10年,假设每年维护和折旧均是机器购买价的十分之一,以此进行测算。根据Ofweek的数据显示,目前机器人的价格以每年的5%的速度下降。国家统计局统计的近几年制造业城镇单位就业人员工资情况表明工资增速放缓,2014年和2015年的增速分别为10.6%和7.7%,后续会进一步放缓。我们以边际递减速度放缓来估计之后几年的工资增长情况。从2017年开始机器人的成本已经低于人工成本,后续成本优势还会持续加大。

3.2.历史工业发展中技术进步的作用
历史上以蒸汽机、电力设备、计算机为代表的前三次工业革命已经向世人证实了工业崛起的重要性。工业1.0依靠机械生产,工业2.0融入电的元素,实现电气化生产,工业3.0时代则强调自动化生产,而迈入工业4.0时代的智能制造则是在生产基础上增加“智能”属性。智能化的4.0相对于自动化的3.0区别在于数据化的分析和结果处理。在每一次工业变革中,技术对经济边际增长率有极强的改善作用。原因一方面在于科学技术有助于企业突破原有增长瓶颈,另一方面高科技有助于企业形成技术壁垒,进入高端市场,脱离原有的竞争环境。
回顾以往的发展,我国工业利润的历史数据也反映了技术的重要性。近年来在我国工业整体利润增速下降的同时,高技术制造业的利润仍保持不错的增长速度。



3.3.国外第四次工业革命的借鉴意义
3.3.1.国外的工业4.0进程
以工业4.0号称的时代已经来临,各国也均在备战第四次工业革命。德国学界和业界认为,“工业4.0”是以智能制造为主导的第四次工业革命,并定义物联网和制造业服务运用到制造业中将成为工业4.0的标志。德国早在2010年7月发布了《德国2020高科技战略》。美国在2009年提出《重振美国制造业框架》,在2014年由通用、IBM等制造业和额IT行业巨头提出工业互联网概念。日本早在1989年就开始提出“智能制造”概念,在2015年6月,智能制造强国日本发布了《2015年版制造白皮书》,但是日本与其他国家不同的是,日本的工业4.0并不是由政府提出,而是由民间组织日本工业价值链促进会提出的智能工厂基本架构IVRA后确立的。

3.3.2.各国工业4.0建设均有侧重
德国、美国、日本三国在第四次工业革命的布局上各有侧重:德国侧重硬制造,美国倚重软服务,而日本则是着重以人工智能在生产中的应用。
德国工业4.0以制造业的智能生产技术和智能生产为核心,侧重于实现产品全生命周期和全制造流程的数字化。而美国的工业4.0则是基于“工业互联网”革命提出,侧重于物联网和互联网技术的发展。日本则一直以人工智能为主导,近期推出技术战略规划和3D打印等技术来进一步发展工业。
4.1.我国处于智能制造初期,未来市场空间巨大
工业4.0从德国提出以来,美国、日本研发和布局均走在世界前列,中国台湾虽已经布局,但仍处于工业4.0的起步阶段,中国大陆的企业与世界顶尖制造业企业存在差距。

4.1.1.我国制造业大而不强,高端制造处于产业初期
虽然我国制造业体量大,但是在高端制造业领域仍非常薄弱。目前国内工业大部分工业处于2.0到3.0过渡的状态,少部分开始迈入4.0。国外工业4.0发展起步早,目前以德国和美国为首的国家处于以品牌核心技术为主导阶段,日本和韩国则处于大规模集成电路芯片、关键元器件和高端消费电子产品为主导阶段。中国则还处于制造业中低端,主要以生产零部件中间件,以及劳动驱动的制造业为主。目前我国大部分企业集中在系统集成商领域,部分企业也尝试进入智能设备行业,但是进入智能设备的核心领域的企业仍为少数。

4.1.2.市场空间大
以机器人为例,我国工业机器人的使用密度远低于国外,机器换人的空间大。在具体细分领域的应用中,如目前工业机器人的主要输出领域汽车行业中,国内的机器人密度远低于国外,2015年日本汽车行业的工业机器人密度是中国的3.25倍。
汽车、3C产业是智能制造的主要应用下游。中国机器人网统计数据显示2016年上半年我国工业机器人在汽车和3C领域的应用比重增加,其中3C领域的应用比例达到30%。而2016年下半年受益于3C产业自动化改革,工业机器人比例进一步增加。2017年手机市场受益于苹果和三星的创新以及国内市场手机的高性价比,手机市场销量将会进一步提升,IDC预计,2017年全球手机出货量将增长4.2个百分点达到15.3亿部,而到了2018年会增长4.4个百分点,并在2021年实现17.7亿的出货量。未来我国的汽车市场销量仍会进一步增加,汽车行业的的工业机器人市场也将进一步扩大。




根据机器人规划,到2020年,中国自主研发工业机器人年产量达到10万台,密度达到150以上,根据2015年工业机器人密度为49,可得工业机器人在未来将以25%的复合增长率增加。同时在国产化率提高的基础上,我国国产机器人的复合增长率将达到80%。叠加随着工艺和技术成熟带来的生产成本降低,预计到2020年我国国产机器人利润复合增长率将超过80%。

4.2.国家政策持续高度重视
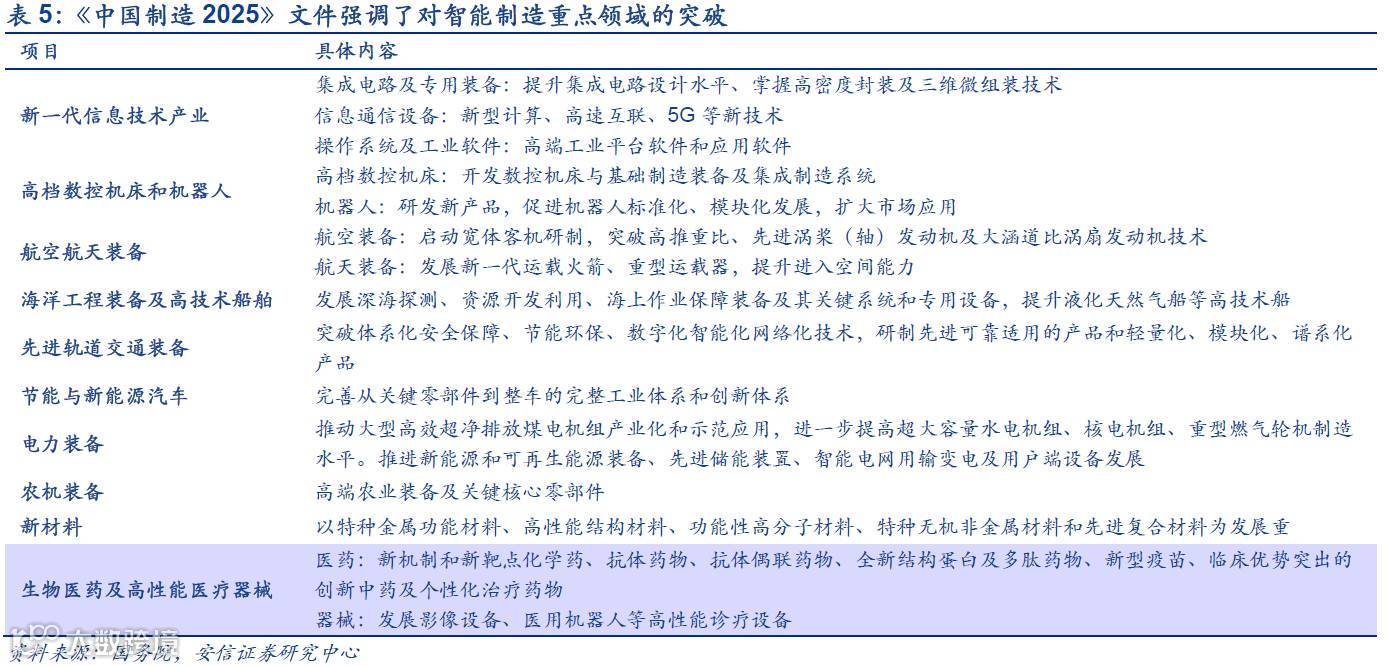
国家对第四次工业革命尤为重视,在2014年李克强总理与德国签订的《中德合作行动纲要》中明确了两国在工业4.0领域的深入合作。在2015年发布《中国制造2025》后,国务院、工信部、财政部等相继发布《十三五规划纲要》等一系列政策文件。在今年的政府工作报告提到把发展智能制造作为主攻方向,推进国家智能制造示范区、制造业创新中心建设,深入实施工业强基、重大装备专项工程,大力发展先进制造业,推动中国制造向中高端迈进。在5月17日召开的国务院常务会议上,李克强总理提到需深入实施《中国制造2025》,并再次强调将智能制造作为主攻方向。今年5月25日,工信部下发通知组织开展中德合作试点工作。在6月1日,在德访问的李克强总理同德国总理默克尔进行小范围会谈后,见证关于智能制造等双边合作文件的签署。在7月的第二届中国装备制造业智能制造论坛以及第一届中国(武汉)智能制造大会的密集催化下,智能制造在政策和产业的推动下迎来进一步发展。


4.3.国产关键技术有所突破
尽管国内处于智能制造领域的初级阶段,但是部分细分行业已经开始出现进口替代趋势,智能制造各细分领域技术均有突破。数控机床领域,华中数控自主研发“华中8型”数控机床,具备比国外数控系统效率高的特性,是唯一一个批量应用于3C 高速钻攻中心加工的国产品牌(见文末注释1)。埃斯顿自主研发六轴高精度机器人,并在2016年销量突破1000台(见文末注释2),埃夫特工业机器人销量近1800台,相较于2015年增长约40%左右(见文末注释3)。汇川技术也在2016年切入机器人整机领域,推出并批量生产SCARA机器人和六轴机器人(见文末注释4)。可以看到国内企业自身技术改善推动了国产化替代。

5.1.智能制造细分领域关系
智能制造各细分领域存在关系。机床是所有制造设备的基础,可用于生产工业机器人、汽车、航空设备等。而工业机器人也可以用于生产下游汽车、航空航天设备。机器人、机床以及包括汽车等所有端设备通过联网或者传感器等将数据传至云端,云端经过大数据分析后,形成解决方案再反馈给需要的产品,整个环节在工业互联网下完成。在3D打印设备成熟后,可以通过3D打印设备直接生产产品,提高效率。

5.2.智能制造将在五大领域打响攻坚战
5.2.1.数控机床
机床是装备制造业的工作母机,立于整个制造业之巅,主要向传统机械工业、国防、汽车、航空航天、电子信息技术等下游行业提供加工装备。数控机床是在传统机床的基础上,加入自动化控制系统后能够处理具有控制编码或其他符号指令规定的程序,通过信息载体输入数控装置。相对传统机床,可以实现复杂零件处理。数控机床由控制系统、伺服系统、检测系统、机械传动系统、机床本体及其他辅助系统组成。数控机床的核心在于数控精度和自动化,目前国内数控精度领域的厂商主要为华中数控、广州数控、大连光洋、沈阳高精和航天数控等,但与国外龙头企业西门子、通用、发那科等在技术上仍存在差距,目前相对国外系统国产数控系统的主要优势体现在成本上。
数控机床主要分为经济型、普及型和高档型三种。其中经济型机床采用开环控制技术;普及型机床采用半闭环控制技术;高档型机床采用闭环控制,分辨率高,可达到0.1微米。目前60%-70%的数控系统主要由国外提供,我国的数控机床主要集中在中低端领域,即以经济型和普及型机床为主。
机床的核心部件数控系统,在专项资金的支持下也有了大发展。科技部和工信部在数控机床专项发布会上宣布2016年,数控机床专项支持研发的高档数控系统已累计销售1000余套,国内市场占有率由专项启动前的不足1%提高到了5%左右。中档数控系统实现了批量生产,国内市场占有率从10%提高到25%。此外,形成了3家产业化生产基地,专项支持的数控系统合计已实现销售近40亿元。

5.2.2.工业机器人
从产业链结构来看,核心零部件是减速机、伺服电机、控制器三部分,分别对应执行系统、驱动系统、控制系统,分别占成本的 35%、25%和 15%左右(见文末注释5)。目前虽然机器人四大家族ABB、安川、KUKA、发那科几乎垄断机器人行业,但他们仍未掌握核心部件减速机的研发技术,减速机主要由日本企业纳博特斯克和哈默纳科提供,其中纳博特斯克生产的RV减速机占比达60%,哈默纳科生产的谐波减速则占15%左右。中游则是本体生产商,包括机械手臂、底座、转座、手腕、支柱等本体零部件以及操作系统和传感器等;下游是商用部分,主要是柔性自动化生产及系统集成。工业机器人是柔性自动化生产及系统集成的基础,而柔性自动化生产及系统集成则是工业机器人商业化应用的关键。

目前我国的企业主要集中在系统集成领域。高工研究院(GGII)的数据显示,截至2014 年9月,中国机器人相关企业428 家,其中系统集成商就占88%。从成本和利润角度来看,突破上游核心零部件领域是关键。我国传统本体制造商如新松机器人等开始向上游扩张,打造产业链式生产。
5.2.3.工业软件
工业软件是指在工业领域设计、生产、管理等环节应用的软件,是工业装备的大脑,被划分为系统软件、应用软件和介于这两者之间的中间件,系统软件为计算机使用提供最基本的功能;应用软件根据用户需求提供针对性功能。
工业软件行业的上游是基础软硬件制造商,其中计算机软硬件制造商包括微软、惠普、戴尔、联想等厂商。中游则是工业软件行业。下游则是包括制造业和服务业两个方向,其中制造业主要是指向企业提供数字化制造协同平台软件(T5)、智慧工艺(CAPP)等工业软件;服务业则是指向企业提供相关方案咨询、系统实施、系统集成等增值服务业务。
工业软件的应用软件分为运营管理类、生产控制类和研发设计类三大领域。运营管理类主要包括ERP、CRM、QM、SCM等,该领域的主要的企业有用友网络、甲骨文、金蝶、SAP、Salesforce等;生产控制类则主要包括MES、SCADA等,主要企业包括西门子、通用、中控集团等;研发设计类主要包括CAD、PDM、PLM等,主要企业有欧特克、数码大方等。

生产制造执行系统MES作为生产控制类的软件连接运营管理和研发设计,是工业软件的核心部件。MES可以对生产状态的实时掌控,快速处理物料短缺、设备故障等情形,主要面向车间管理层,为中层管理者服务,主要集中在汽车、电子通信、石油化工、冶金矿业和烟草五大领域。

设计研发类工业软件国内起步较晚,主要集中在低端市场,如二维CAD等;生产控制类目前国内普及率也比较低;运营管理类软件市场仍被国外企业如SAP和Oracle占据,但国内企业凭本土优势,尤其是ERP软件,目前渗透率相对较高,其中用友网络是国内ERP软件的领导者。

5.2.4.工业互联网
工业互联网是一种全局大概念,目的是将线上线下生产联合经过大数据分析后实现智能化生产方案,数控机床、机器人可以作为工业互联网的感知层,而工业软件则是网络层和应用层领域。工业互联网的目的是采集信息转化为数字信号后传递给专业人员析处理提高工业生产效率。工业互联网本质是物联网的子集。物联网包括感知层、网络层和应用层。
• 感知层是工业互联网的基础,也是连接线上和线下的端口,目前主要是指线下标签、传感器、机器视觉等模式。常用的标签包括二维码、射频识别技术等。传感器可包括光敏、声敏、气敏等,形成类似于视觉、听觉和嗅觉等感觉将生产过程的信息收集后传递至数据中枢。机器视觉则是充当了视觉功能,用于记录外观信息和生产过程中的信息。
• 网络层处于感知层和应用层之间,其功能包括传递感知层收集的信息至技术人员,进行生产决策,以及收集数据信息至云端进行大数据分析。其核心技术是大数据和云计算。
• 应用层则是将网络层传递的信息分析后做出的生产决策方案落地的过程。该过程中以客户需求为导向,以提供解决方案为目的。
应用层解决方案的提供商,网络层包括接入服务商、系统集成商等,网络层的系统集成商主要是针对下游硬件产品的集成。感知层主要是设备提供商,包括射频、传感器等,由于感知层的技术壁垒低,相对、而言,感知层企业数量多,是主要竞争市场。网络层是掌握云计算、大数据以及其他相关技术的核心层,在整个工业互联网产业中占据核心地位,也是我国需要大力发展和推进的领域。我国两化(工业化和信息化)融合和互联网+是工业互联网发展的一个方面。2016年国务院发布《关于深化制造业与互联网融合发展的指导意见》指出,支持制造企业建设基于互联网的“双创”平台,深化工业云、大数据等技术的集成应用。今年的政府工作报告强调实施加快大数据、云计算、物联网应用,以新技术新业态新模式,推动传统产业生产、管理和营销模式变革。

目前国内企业在工业互联网领域尚处于起步阶段,射频技术、机器视觉均处于产业导入期。云计算和大数据也均刚起步,应用层领域的企业大部分还处在初级阶段,因此国内市场整个行业的发展均较缓慢。但随着NB-IoT技术的逐步成熟和商用化,工业互联网有望迎来新的发展。
5.2.5.3D打印
3D打印是一种智能化生产形式,其以数字模型为基础,将材料逐层堆积制造出实体物品的新兴制造技术。3D 打印需求分为工业打印和桌面打印,工业打印需求主要运用于航空航天、汽车工业领域;桌面打印需求主要用于医疗领域和个人消费市场。
3D打印上游主要是原材料提供商,包括耗材、激光器和控制软件的开发。中游包括软件开发商和设备制造商,下游则是3D打印服务平台和本地合作商、代理商/经销商、第三方服务等提供服务为主的厂商。其中中游的设备制造商是基础。中游设备大致分为高端和低端两类,大多数中小企业的产品集中在门槛较低的低端设备领域,高端设备则是基于激光熔覆技术;上游原材料是关键,上游原材料决定了产品的材质和性能,此外上游还包括逆向工程软件、CAD软件、数据修复等技术类工作;下游则决定了市场空间。
我国3D打印产业链起步至今已经有20年左右,但到2007年左右才开始受到市场关注,目前处于从导入期向成长期过渡阶段。受到产业链上下游分离、原材料不完善、技术标准不统一与不完善及成本昂贵等因素限制,我国目前主要集中在中游的中低端设备制造领域,上游优质原材料仍依赖进口,上游打印材料品种少、价格贵、性能低等因素是制约工业级3D 打印大规模推广的瓶颈。此外,上游的逆向工程软件和数据修复领域,目前我国仅有诺斯顿测量技术有限公司等少数企业在尝试。

我们建议以核心部件国产替代、“中国智造”综合服务商、子领域龙头企业三个方向来审视“中国智造”的投资机会:
第一,核心零部件的企业可以凭借相对国外同类产品更低的成本打开国内市场,同时核心零部件凭借在整个产品中的相对较高的利润占比也可以提升企业利润空间。整个过程通过成熟技术替代国外市场扩大市场份额。
第二,拓宽产业链生态布局。对于在原产业链环节中凭借成熟的技术实现较高的市场份额,拓展产业链或发展同类产品可以减少上游原材料成本以及下游销售的成本议价,实现一体化生产节约成本,提升利润空间。
第三,建议关注子领域的龙头企业。相关子领域的龙头企业凭借多年的经验占据一定的市场份额,同时保持良好的业绩增速。
我们建议围绕三条线布局智能制造,第一,有望突破产业内核心技术实现国产替代的企业,推荐汇川技术,关注华中数控;第二,围绕主体业务,向产业链上下端延伸,形成产业链一体化的“中国智造”综合服务企业,推荐埃斯顿、机器人等;第三,子领域龙头企业,推荐大族激光、信捷电气,关注用友网络等。
6.1.核心部件国产替代
汇川技术:汇川技术是工控领域的领军企业,凭借在伺服和控制器等领域技术优势与国外产品的差距缩小。凭借技术优势,公司在2016年工控设备市场增长下滑的情况下,仍保持强劲的增长优势,市占率进一步提高,其中通用伺服产品同比增长 57%,电液专用伺服产品同比增长 26%(见文末注释6)。2016年智能装备和机器人毛利率达到49.21%,营收占比达到70%。公司自2012年底开始研制机器人伺服等零部件,目前已实现伺服、控制器、工业视觉等关键零部件的国产化,并在2016年切入机器人整机领域,推出并批量生产SCARA机器人和六轴机器人,拓展机器视觉业务,去年上半年成立了沃尔曼公司,并收购上海莱恩60%股权获得丝杠产品。
华中数控:公司主营业务数控系统2016年营收同比增长84%,占比达48%。公司积极布局机器人和传统数控机床业务。公司2016年数控系统整体营收达到3.91亿元,数控系统销售首次突破万套;作为国内数控系统的领军企业,公司研发的“华中8型”是唯一一个批量应用于3C 高速钻攻中心加工的国产品牌。该数控机床效率比国外系统高:加工同一工序,使用相同G代码,国外系统机床加工时间为8分08秒,使用华中8型系统加工时间为7分46秒,比国外系统效率提升4.5%;此外,华中数控自主开发的基于“大数据”的工艺参数智能优化技术,时间为7分0秒,比优化前效率提升9.9%,比国外系统效率提升了13.9%。
公司拓展机器人业务, 2016年,公司新开发的华数Ⅱ型机器人系统成功实现产品化,在机床上下料、冲压、打磨等多个领域开始批量应用;配套华数Ⅱ型系统的机器人产品在部分细分市场已经具备较强的竞争能力;公司收购机器人本体企业江苏锦明,拓宽公司智能产线。
6.2.“中国制造”综合服务商
埃斯顿:以数控系统起步,后续业务延伸到伺机系统领域,2011年进入工业机器人领域。2016年工业机器人及智能制造系统实现收入2.11亿,同比增长167%,收购全球十大控制器厂商之一TRIO,目前公司在智能装备领域拥有数控系统、电液伺服系统和交流伺服系统三大技术平台,除了高精密减速机以外的核心零部件均已实现自主化生产。公司的发展重心也从核心零部件(伺服系统)向本体延伸。公司的工业机器人以高精度六轴机器人为主,2016年销售超1000台,超过公司总销量的80%,未来发展空间大。
机器人:国内唯一一家进入《机器人商业评论》公布的最具影响力的50家机器人公司名单的企业。在工业机器人领域,自主研发的视觉识别系统,实现了工业机器人的视觉检测、视觉定位、视觉跟踪等功能,在产业链上下游布局,已成功研制控制器、伺服系统及电机、减速机,荣获中国首家机器人CR认证。2016年,公司为欧洲最大的电器制造公司提供服务,首次实现SRBJ10A型号工业机器人出口。同时公司积极布局数字化方向。公司在扩大原有市场的同时,加大力度拓展新客户,2016年度公司新客户占比达到32%。公司推出具有国际一流技术水平的柔性7自由度协作机器人、复合型机器人、双臂机器人等系列产品。全球产品线最全的机器人上市公司。
劲胜智能:2015年11月收购创世纪100%股权迅速切入高端数控机床领域,收购完成后公司随即通过创世纪取得旗下子公司深圳嘉熠精密自动化28%股权,进入自动化行业。2015年12月公司参股艾普工,进入国产系统软件行业。2017年公司先后设立中创智能、劲胜智能制造孵化器等公司,进一步完善智能制造领域布局。目前公司逐步构建集高端数控机床、国产机器人、自动化设备、国产系统软件等于一体的智能制造产品和服务体系,向智能制造整体方案解决商转型。
拓斯达:公司目前已经形成控制器+本体+集成应用三位一体的模式。由于下游集成领域利润高,公司整体毛利率显著高于同行。拓斯达的毛利率水平一直稳定在40%以上,2016年毛利率水平为42%,显著高于同行业本体企业的平均水平25%-30%。
东土科技:工业互联网营业收入占公司1/3。公司收购拓明科技开展大数据及网络服务,公司较早进入工业以太网领域,在国内工业以太网网络设备厂商中居于领先地位。 根据ARCAdvisoryGroup的统计数据显示,2014年公司在全球工业以太网交换机市场份额为3%,排名全球第九,是排名前十的唯一中国大陆品牌;在亚洲市场份额为11.5%,排名第四。近三年来公司主营业务收入增长幅度保持在30%左右。围绕工业互联网大战略持续投入,去年研发投入超亿元。近年来,公司逐步从工业以太网交换机专业供应商迈向工业互联整体技术解决方案提供商,发展工业互联网在各行业的应用。
6.3.子领域龙头
大族激光:中国激光装备行业的领军企业,也是亚洲最大、世界知名的激光加工设备生产厂商。在激光加工设备领域,公司主流产品已实现同国际竞争对手同质化竞争,公司确信主流产品将在全球范围内保持市场主导地位,与国内外激光设备公司相比,公司在技术储备、产品性价比、定制能力、销售服务网络、紧密客户关系、响应速度等方面具有明显优势,这些优势在公司产品市场占有率不断提升中得到充分印证。公司成为行业内唯一入选国家工信部智能制造试点示范项目名单的企业。公司最新成立大族智能装备集团,重点投入大族全球激光智能制造基地,是深圳市十五个重中之重的工业项目之一。
用友网络:用友网络深耕ERP软件,作为国内企业中在ERP行业中最具实力的企业(见文末注释7),目前在国内企业中市场份额占比第一,2016年软件产品毛利率高达98.3%,并仍保持14%的增速。公司深入中高端ERP市场业务,未来公司以成本优势继续挤压国外企业市场,仍有盈利增长空间。此外,公司积极向云服务转型。2016年云服务收入和客户数量均有大幅上升,2017年将深入拓宽大客户市场。公司中标工信部项目建立相关国家标准规范,助力用友打造新一代大型 ERP 产业生态链。
信捷电气:在可编程控制器(PLC)领域国内领先,工控网 2015 年数据显示公司已成为小型可编程控制器市场份额内资企业品牌排名第一。2016年PLC毛利率高达57%。凭借PLC领域业务优势,带动人机界面(HMI)、伺服驱动系统等进一步发展。
鸣志电器:全球步进电机龙头和领先的运动控制领域制造商。公司HB步进电机连续5年全球占比8%以上,销量位列全球第四;PM步进电机和伺服系统国内领先。掌握控制电机的核心技术,定制生产模式提升了公司核心竞争力和客户黏性。收购LinEngineering,获得0.9º步进电机关键技术。收购的AMP掌握先进伺服技术。
弘亚数控:板式家具机械设备龙头,领跑木工机械数控化新赛道。拥有行业领先的研发能力和先进生产技术,拳头产品自动封边机毛利接近50%,远高于国内竞争对手,净利润增长迅速。




