
根据国家统计局发布的最新统计数据,1-4月餐饮收入13262亿元,同比下降5.1%。受疫情影响,从1月到5月,许多地方暂停了进餐,但依靠在线订购、外卖和店内自助取餐,餐饮消费市场仍在平稳运行。
本月由食品安全问题引起的高温仍然很高,过期原料的使用已成为问题的焦点。咖啡行业有着频繁的投资和融资趋势。巴福、晓阳桥等咖啡品牌已获得融资,李宁等跨境资本也在准备部署咖啡轨道。农夫春茶π和“洗衣液奶茶”的包装受到网民质疑。产品营销想要与众不同,但也需要承担潜在的舆论风险。
政策和监管发展
根据国家统计局发布的最新统计数据,1-4月餐饮收入13262亿元,下降5.1%;4月餐饮收入2609亿元,同比下降22.7%。受疫情影响,从1月到4月,许多一线和二线城市的进餐甚至外卖都被暂停。品牌餐饮公司在一线和二线城市开设了更多门店,收入下降幅度更大。
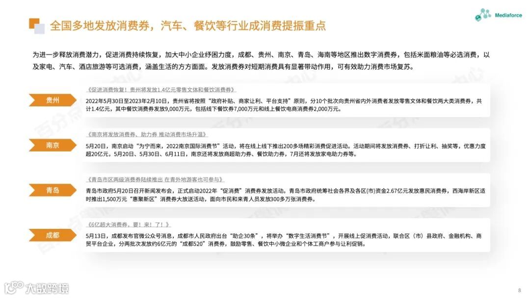
为了帮助受疫情影响最严重的困难行业,国家新对餐饮、零售等五个极端困难行业的企业分阶段推迟不同时期的社会保险费,以缓解企业的财务压力。四川、广州、北京等地已经开始。着陆。此外,全国许多地方都发放了消费券,以进一步释放消费潜力,帮助消费市场复苏。

关注【牛牛微客】公众号,留言回复“餐饮,获取源文件


