近20年来,我国人口结构发生了深刻的变化,人口年龄结构老龄化趋势明显。老龄人口不断增加的过程中,劳动人口总数增长率持续走低,老年人抚养比逐年升高,社会负担渐重。
年龄结构的变化,继而引发医疗资源不足、社保负担严重、“看病难”问题加剧等后果,给我国现有医疗健康体系带来了严峻的挑战。
行业宏观形势及发展现状
社会环境
行业环境
政策
并购资本趋势
行业梳理及观察
医疗核心端口、动力端口均参与互联网产业重构
企业图谱
行业观察
医疗健康核心端口探索
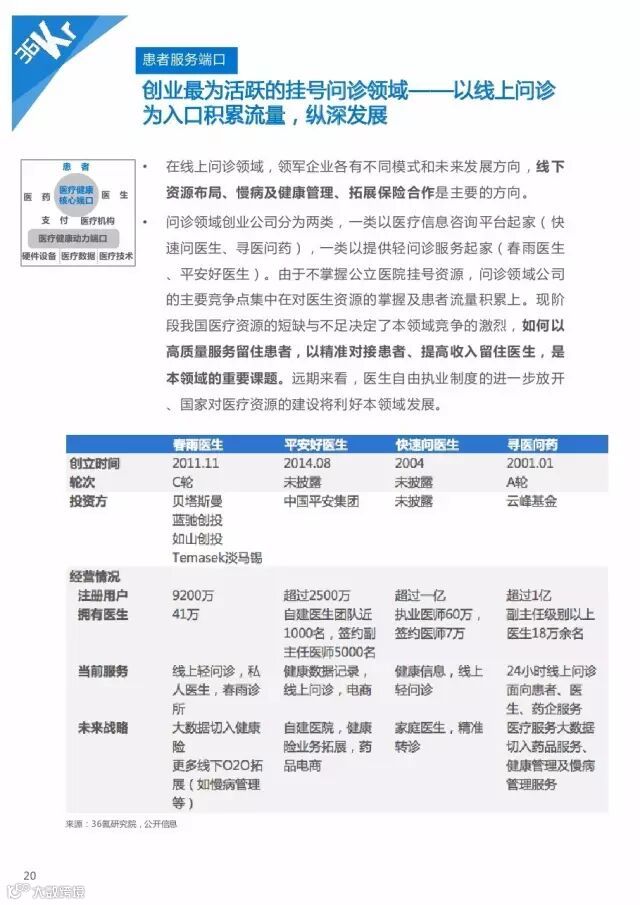
患者服务端口——资源配置能力提升,创业垂直渐强、消费升级
医生服务端口——专业力量柔和体制短板,自由执业初见端倪
医院升级端口——政策迎来历史转折,远程医疗一片蓝海
医药流转端口——“医药分开”,看好拥有医药资源的电商创新
支付创新端口——创新险种,渠道扩大,控费为王
医疗健康动力端口探索
硬件设备端口——医疗物联网依托医疗硬件技术进步
医疗数据端口——信息化把握大数据优势,互联网结合运营数据价值
医疗技术端口——精准医疗正式纳入十三五战略布局
以下为《互联网医疗行业研究报告》报告全文:









































