
来源 | 私募阳光化服务平台(ID:HGF588),作者:HedgeWay
转自 | 排排网官微
2016年9月8日,中基协发布《关于资产管理业务综合报送平台上线运行相关安排的说明》,“资产管理业务综合报送平台”(登录入口:https://ambers.amac.org.cn)正式上线运行。要求新的私募基金备案和信息更新必须在新的系统——资产管理业务综合报送平台上进行。

Asset Management Busniess Electronic Syste(简称Ambers)九步架构:
① 私募证券投资基金管理人;
② 私募股权、创业投资基金管理人;
③其他私募投资基金管理人。

2、实收资本/实缴出资证明文件。实缴出资证明包括验资证明、银行对账单等出资证明文件,以及工商登记调档材料等第三方出具的证明。
3、需要上传机构所在写字楼图片及机构前台图片


4、如果企业已挂牌/上市还需要提供:挂牌/上市证明文件、场所及股票代码
5、高管必须是“从业人员管理系统”中进行了从业资格注册或个人信息登记的自然人。

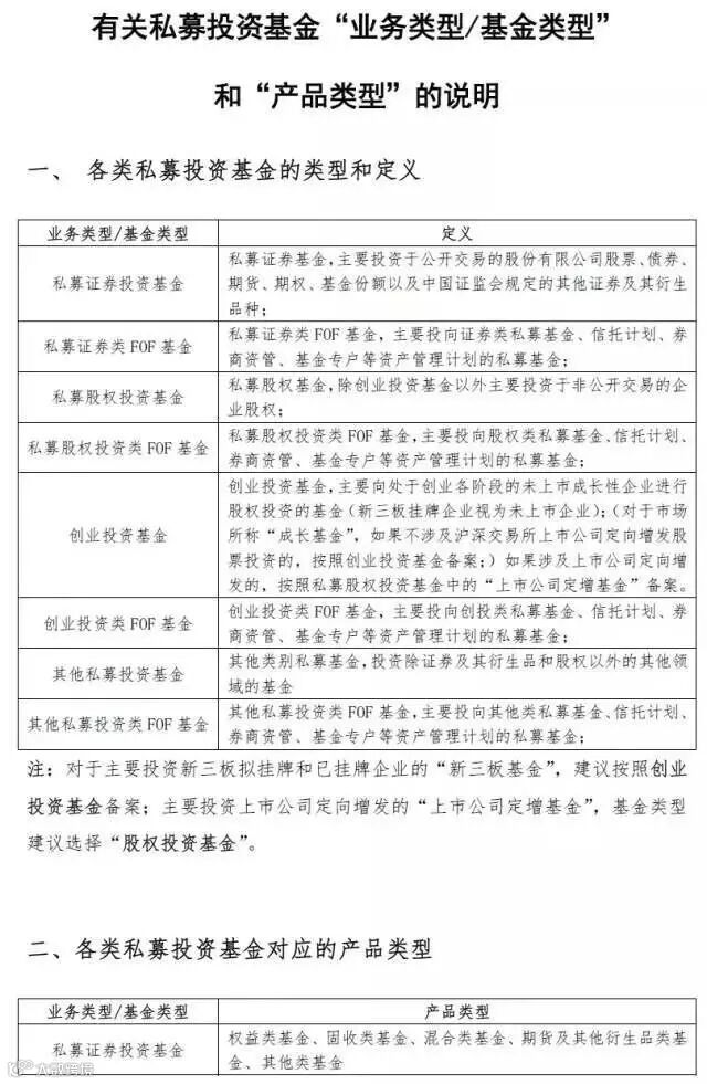
1、私募证券投资基金:主要投资于公开交易的股份有限公司股票、债券、期货、期权、基金份额以及中国证监会规定的其他证券及其衍生品种;
2、私募证券类FOF基金:主要投向证券类私募基金、信托计划、券商资管、基金专户等资产管理计划的私募基金;
3、私募股权投资基金:除创业投资基金以外主要投资于非公开交易的企业股权;
4、私募股权投资类FOF基金:主要投向私募基金、信托计划、券商资管、基金专户等资产管理计划的私募基金;
5、创业投资基金:主要向处于创业各阶段的未上市成长性企业进行股权投资的基金(新三板挂牌企业视为未上市企业);(对于市场所称“成长基金”,如果不涉及沪深交易所上市公司定向增发股票投资的,按照创业投资基金备案)如果涉及上市公司定向增发的,按照私募股权投资基金中的“上市公司定增基金”备案。
6、创业投资类FOF基金:主要投向创投类私募基金、信托计划、券商资管、基金专户等资产管理计划的私募基金;
7、其他私募投资基金:投资除证券及其衍生品和股权以外的其他领域的基金;
8、其他私募投资基金类FOF:主要投向其他类私募基金、信托计划、券商资管、基金专户等资产管理计划的私募基金。
注:
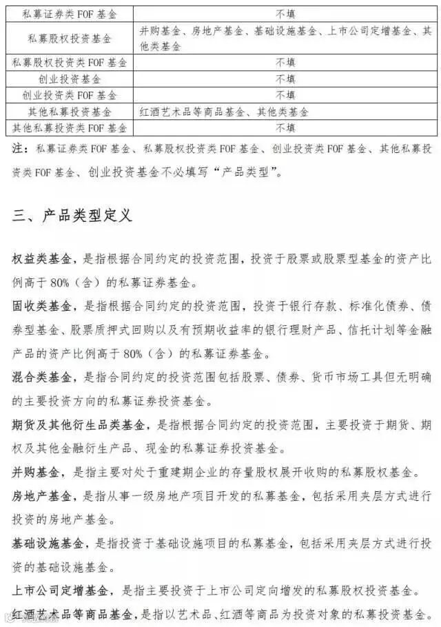
1、私募证券投资基金,对应的产品类型为:权益类基金、固收类基金、混合类基金、期货类及其他衍生品类基金、其他类基金
2、私募证券类FOF基金,对应的产品类型:不填
3、私募股权投资基金,对应的产品类型为:并购基金、房地产基金、基础设施基金、上市公司定增基金、其他类基金
4、私募股权投资类FOF基金,对应的产品类型:不填
5、创业投资基金,对应的产品类型:不填
6、创业投资类FOF基金,对应的产品类型:不填
7、其他私募投资基金,对应的产品类型为:红酒艺术品等商品基金、其他类基金
8、其他私募投资类FOF基金,对应的产品类型:不填
注:
1、权益类基金:是指根据合同约定的投资范围,投资于股票或股票型基金的资产比例高于80%(含)的私募证券基金。
2、固收类基金:是指根据合同约定的投资范围,投资于银行存款、标准化债券、债券型基金、股票质押式回购以及有预期收益率的银行理财产品、信托计划等金融产品的资产比例高于80%(含)的私募证券基金。
3、混合类基金:是指合同约定的投资范围包括股票、债券、货币市场工具但无明确的主要投资方向的私募证券投资基金。
4、期货及其他衍生品类基金:是指根据合同约定的投资范围,主要投资于期货、期权及其他金融衍生品、先进的私募证券投资基金。
5、并购基金:是指主要对处于重建期企业的存量股权展开收购的私募股权基金。
6、房地产基金:是指从事一级房地产项目开发的私募基金,包括采用夹层方式进行投资的房地产基金。
7、基础设施基金:是指投资于基础设施项目的私募基金,包括采用夹层方式进行投资的基础设施基金。
8、上市公司定增基金:是指主要投资于上市公司定向增发的私募股权投资基金。
9、红酒艺术品等商品基金:是指以艺术品、红酒等商品为投资对象的私募投资基金。


注:文中图片来自中基协网站。


