三元催化器,也称催化转换器,英文缩写分别为TWC(ThreeWayCatalytic)和CAT(CatalyticConverter)。
汽油发动机的尾气成分对人类和环境有很大的危害,其中影响最为严重的有害物质是HC、CO和NOx。为了满足日益严格的排放法规标准,现代汽油发动机上都安装有三元催化器,其主要作用就是有效处理尾气,将尾气中三种主要的有害物质HC、CO和NOx转换为无害的H2O、CO2、N2、O2,所以催化转换器也称为“三元”催化器。
三元催化器位于发动机排气歧管与消音器之间。为了防止磕碰造成三元催化器破碎,现代汽车的三元催化器都与排气歧管直接相连或与排气歧管集成为一体,如下图所示,使之位于发动机侧面;而以往车辆所采用的将三元催化器置于车辆底盘下的做法目前已很少采用。
如下图所示,只有当空燃比在14.7∶1上下0.3%的区间内连续浓、稀交替变化时,才能使三元催化器发挥最好的催化效果,转换效率可达到90%以上。当混合气浓时,HC、CO含量将增多,使转换效率降低;当混合气稀时,NOx排量会增加,亦使转换效率下降。
三元催化器要发挥其催化转换效能,温度是重要的工作条件。三元催化器开始起作用的温度是260℃左右,在此温度下所能发挥出的催化能力约为50%,通常将转换效率超过50%时的温度称为催化器起燃温度,大多数催化器这一温度在246~301℃范围内。随着温度升高,催化转换效率迅速提高,当温度在480~870℃之间时,三元催化器将完全发挥作用。如果温度过高(超过950℃),会加快三元催化器催化剂的老化,使催化作用减弱,寿命缩短。
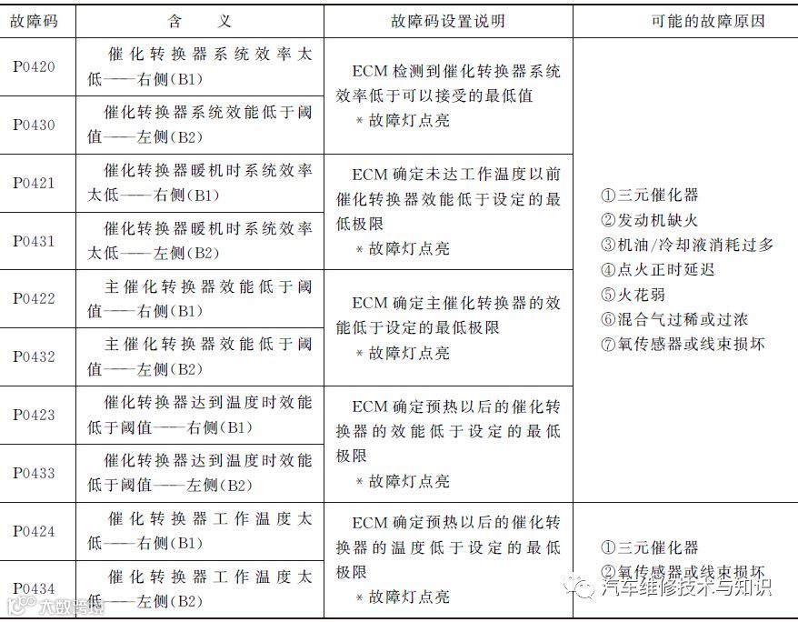
当怀疑三元催化器存在故障时,可以先利用专用诊断仪读取ECM中存储的相关故障信息,以明确故障原因,引导故障检修。与三元催化器相关的故障码如下表所示。

三元催化器失效的故障症状表现为尾气排放超标。用于诊断三元催化器失效的方法主要有如下三种:
前/后氧传感器信号比较法,就是利用专用诊断仪或专用示波器,通过比较前、后氧传感器的信号电压来判断三元催化器是否失效的常用方法。
如下图所示,在工作温度下,用红外线测温仪分别测量三元催化器的进、出口温度,出口温度应高于进口温度至少10%。
③ 尾气分析仪效率测试法
在发动机暖机进入闭环控制后,空挡时连续突然将节气门全开,利用尾气分析仪观察氧气读数:氧气读数保持低于1.2%,表明三元催化器工作正常;氧气读数达到1.2%,表明三元催化器效率低;氧气读数如果超过1.2%,说明三元催化器不工作。
在发动机暖机进入闭环控制后,利用尾气分析仪检查O2和CO排放量:如果O2为零,应进行反复加油测试;如果O2大于零,则检查CO的排放量;如果CO排放量大于零,表明三元催化器工作不正常。
下图所示为三元催化器的堵塞状态。当三元催化器堵塞时,其呈现的故障症状主要表现为:
◆ 堵塞严重时,发动机启动不着;
◆ 发动机缺火时,尾气较均匀,无“突突”的缺火声;
◆ 加速无力,发动机转速和车速提升困难;
◆ 油耗增加;
◆ 自动变速器汽车强制降挡频繁等。
利用人工经验,观察和试验车辆是否存在三元催化器堵塞的明显症状。具体参见三元催化器的故障症状。
◆运行发动机,转速稳定在2000~2500r/min区间;
◆如果真空度逐渐下降(绝对压力增加),说明排气堵塞。
◆拆卸前氧传感器,将压力表连接到前氧传感器的座孔位置,确保连接处密封良好;
◆发动机在正常怠速时,排气背压应低于10kPa;转速在2500r/min时,排气背压应低于15kPa。
◆ 外壳凹陷变形;
◆ 敲击外壳或加减速发动机时内部发出“哗啦哗啦”的声音;
◆ 与堵塞相类似的症状。
三元催化器破碎故障的诊断主要有观察和倾听两种方法。通过观察,确认三元催化器是否发生碰撞变形;通过敲击外壳或加减速发动机时倾听三元催化器内部是否发出“哗啦哗啦”的声音来判断其是否破碎。

三元催化器通常在车辆行驶80000km后进行更换;三元催化器应以总成的形式更换;必须更换与原车相同的原厂部件。
图文来自互联网,原者联系删除
感谢广州东方酷科(星际丰)汽配提供文章内容
欢迎阅读,欢迎转发
欢迎添加服务微信mmggppqq
欢迎扫码添加服务微信
