广佛环线城际铁路
有新进展啦~
东环线
无砟道床施工取得新突破
西环段
全线将新建7座车站
南环段
接触网冷滑“试跑”成功
(资料图)
广佛环线城际铁路
➤南环段:佛山西站至广州南站;
➤东环段:广州南站至白云机场;
➤北环段:白云机场北至广州北站;
➤西环段:佛山西站至广州北站。
东环线
▼
11月12日,由广东珠三角城际轨道交通有限公司建设、中铁二十五局施工的珠三角城际广佛东环线无砟道床施工取得新突破。珠三角城际广佛东环线2标一工区无砟轨道整体道床,经过业主、设计、监理等单位综合检查验收合格,评估一次通过,为无砟轨道后续全面快速施工奠定了基础。

广佛东环线广州南站至白云机场段全长46.75公里,设计速度为每小时200公里。该段设车站8座,分别为大石站、科学中心站、琶洲站、金融城站、智慧城站、龙洞站、大源站和太和站。
建成后,将西联佛肇城际、东接佛莞城际铁路,是东西向交通干线的关键线路,将佛莞线、穗莞深线、广惠线、广清线、佛肇线和广佛江珠等6条城际线路衔接起来。
届时,广州南站至白云机场只需半小时,天河中央商务区至广州南站仅需10分钟,至白云机场仅需20分钟。


▲ 广东城际列车资料图
西环段
▼
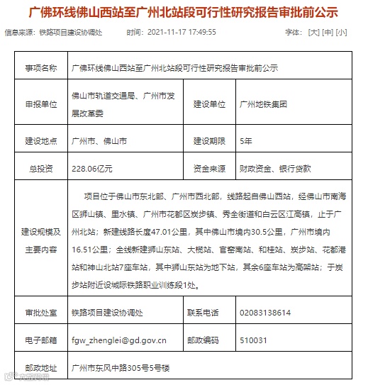
11月17日,广东省发改委发布了《广佛环线佛山西站至广州北站段可行性研究报告审批前公示》,建设期限为5年。
项目位于佛山市东北部、广州市西北部,线路起自佛山西站,经佛山市南海区狮山镇、里水镇、广州市花都区炭步镇、秀全街道和白云区江高镇,止于广州北站;
新建线路长度47.01公里,其中佛山市境内30.5公里,广州市境内16.51公里;
全线新建狮山东站、大榄站、官窑南站、和桂站、炭步站、花都港站和神山北站7座车站,其中狮山东站为地下站,其余6座车站为高架站;于炭步站附近设城际铁路职业训练段1处。

▲ 批前公示截图(来源:省发改委)
南环段
▼
10月19日,广佛环城际铁路南环段站后工程全线冷滑“试跑”任务顺利完成,这标志着接触网工程整体质量检测达标,为全面开启接触网电通、热滑和联调联试新阶段奠定了坚实基础。

冷滑车行进中
广佛南环西起佛山西站佛肇城际场,终达广州南站,全长35.001公里,沿途设车站5座,设计时速200公里。
此次冷滑“试跑”范围涵盖佛山西站(不含)至广州南站正线及车站道岔、侧线,接触网在不受电时,通过检测车受电弓的滑行,动态检测弓网运行中的导高、拉出值及导线有无弯曲、物体侵限等情况,及时消除安全隐患。

冷滑车通过坡度30‰的全线最大坡道
通车后
街坊们玩转广州佛山更方便啦~
![]()
来源:广州番禺发布

