市场监管总局办公厅日前发出《关于做好个体工商户经营者变更登记工作的通知》,对做好个体工商户经营者变更登记工作进行部署。
个体工商户经营者变更登记,是实现个体工商户转让经营权的一种方式,有利于个体工商户在成立时间、字号、商誉和相关行政许可等方面的延续。为贯彻落实《促进个体工商户发展条例》关于个体工商户直接变更经营者的规定,充分释放制度红利,市场监管总局对做好个体工商户经营者变更登记工作有关事项进行详细部署。
明确告知经营者变更的办理方式。通知指出,申请人可以向登记机关申请办理经营者变更登记,也可以按照《市场主体登记管理条例实施细则》第三十八条的规定,通过“先注销、再设立”的方式实现经营者变更。各级市场监管部门要向申请人明确告知两种方式的材料要求、办理流程和法律风险,尊重其自主选择,提供多样化服务。个体工商户变更经营者可以与其他变更登记合并办理。家庭经营的个体工商户,在已备案的家庭成员之间变更经营者的,按照原有方式办理。
严格执行文书材料规范。通知指出,为做好个体工商户经营者变更登记工作,市场监管总局修订了《个体工商户登记(备案)申请书》《个体工商户变更登记(备案)提交材料规范》,制定了《个体工商户经营者变更登记承诺书(试行)》。《市场监管总局关于印发〈市场主体登记文书规范〉〈市场主体登记提交材料规范〉的通知》相关附件同步更新。各级市场监管部门要按照调整后的文书材料规范和办理方式要求,及时修改纸质申请书和电子化登记业务系统,更新相关告知材料,确保规范、准确、快捷办理经营者变更登记。要严格落实实名登记要求,对变更前后的经营者进行实名验证。
便利办理相关行政许可变更手续。通知要求,各级市场监管部门要按照规定,简化手续,依法为个体工商户变更相关行政许可提供便利。个体工商户变更经营者后,需要申请办理食品经营许可证、食品生产许可证、特种设备使用登记等行政许可业务的,要简化流程,及时受理、审批。要加强登记注册系统与相关行政许可系统的互联互通,及时推送个体工商户经营者变更登记信息。有条件的地方可以依托一窗受理、“办好一件事”等措施,为申请人提供便捷服务。
做好与税务部门的业务衔接。通知指出,按照规定,经营者应当依法结清个体工商户涉税事项后,再申请个体工商户经营者变更登记。各级市场监管部门要加强与税务部门的协同配合,建立工作机制,对个体工商户申请变更经营者的,通过数据共享的方式或比照简易注销程序获取其税务事项结清情况的信息。暂不具备数据共享条件的,可接受申请人提交的纸质《清税证明》。经营者变更后,及时将相关登记注册信息推送至税务部门。
加强宣传解读和业务培训。通知指出,调整个体工商户变更经营者方式,是聚焦难点、痛点问题,回应个体工商户诉求的有效方式。各级市场监管部门要通过线上线下多种渠道广泛宣传,提高个体工商户政策知晓度,营造良好氛围。要加强一线窗口人员业务培训,了解掌握个体工商户经营者变更的文书材料要求和操作方式,准确指导个体工商户选择适当的形式申请办理。
重点如下
▼
个体工商户经营者变更登记
-文书及材料规范-
PART 1 总局文件

PART 2 重点内容
NO.1 方式可选择
申请人可以向登记机关申请办理经营者变更登记,也可以按照《市场主体登记管理条例实施细则》第三十八条的规定,通过“先注销、再设立”的方式实现经营者变更。
NO.2 可合并办理
个体工商户变更经营者可以与其他变更登记合并办理。家庭经营的个体工商户,在已备案的家庭成员之间变更经营者的,按照原有方式办理。
NO.3 先结清涉税事项
经营者应当依法结清个体工商户涉税事项后,再申请个体工商户经营者变更登记。
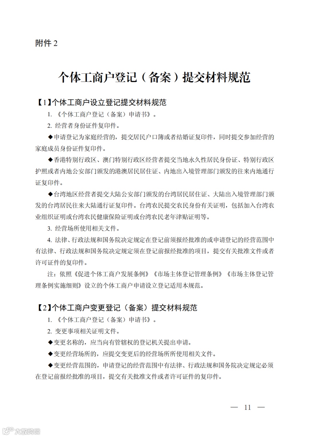
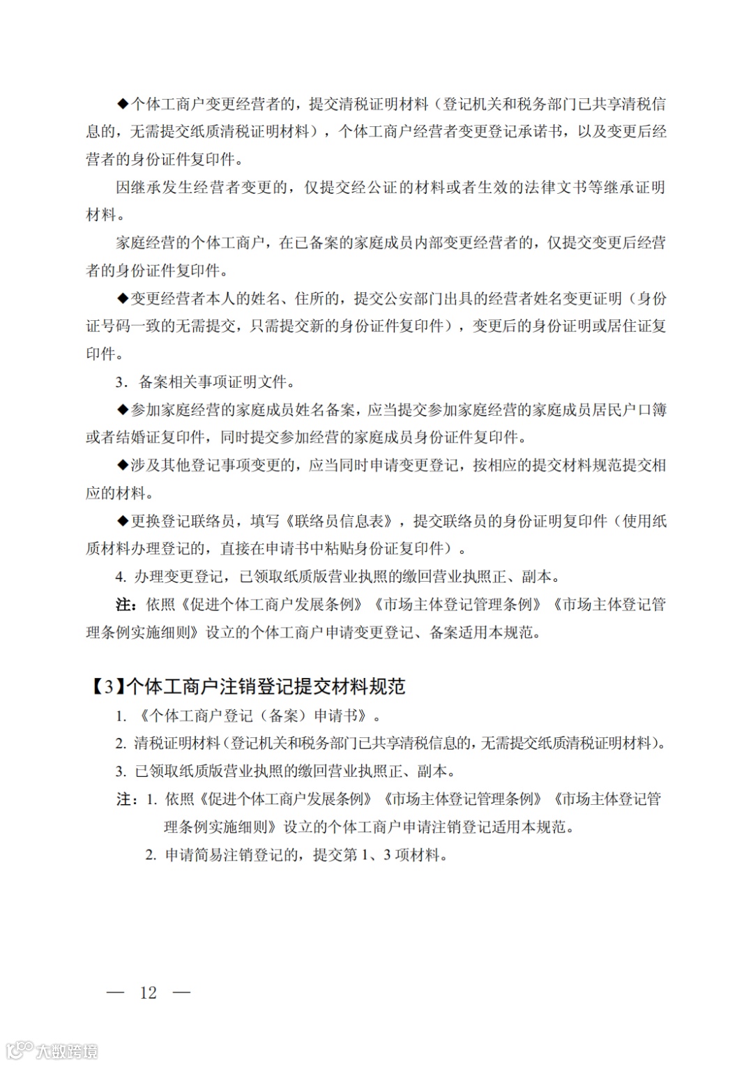
文书材料规范










(点击图片可放大)
---End---
[喜欢就点个赞]

长按识别二维码关注我吧~
查看更多精彩内容
-永瑞集团-
微信运营·网站建设·电商营销
人才培训·会计培训·资本运作
融资贷款·高新申请·项目申报
服务热线:400-662-3718

