
各地级以上市科技局,各有关单位:
为贯彻落实党的二十届三中全会精神,深入实施创新驱动发展战略,进一步推动科技创新和产业创新融合发展,根据《广东省工程技术研究中心管理办法》(粤科规范字〔2022〕12号),现启动2024年度广东省工程技术研究中心(以下简称“工程中心”)申报工作。有关事项通知如下:
一、建设要求
工程中心建设要围绕产业发展的需求,突破制约产业发展的关键共性技术,加强产学研合作,协同推动科技成果转移转化,培育行业领军企业,培养产业技术人才,为加快实现高水平科技自立自强和科技创新强省建设提供有力支撑。
二、申报对象
(一)申报单位。广东省内注册登记且主要科研场所设在广东省内的企业、高校、科研机构、医院等法人单位。
(二)申报数量。企业、科研院所、医院只能申报1个工程中心,已建有工程中心的单位原则上不再受理申报。高校在未建有工程中心的专业类可申报1个。
三、申报条件
(一)单位规模。申报单位在行业、领域具有较强科技创新能力。申报单位为企业的,上一年度主营业务收入不低于5000万元,上一年度研发经费不低于主营业务收入的3%(研发经费超过3000万元的,不受该比例限制)。申报单位为高校、科研机构、医院的,近三年在申报领域的研发经费总额不少于3000万元,且上一年度研发经费不低于1000万元。
(二)科研条件。申报单位具有较好的科研基础条件,具备进行工程化研发、设计和试验的综合能力,有必要的场地和用于实验、检测、分析、试验的研发设备(不含生产设备),研发设备原值不低于300万元。拥有高水平的技术带头人和结构合理的工程技术队伍。工程中心主任入职单位的时间不低于3年;珠三角地区申报单位专职科研人员不少于20人;粤东粤西粤北地区申报单位不低于10人。其中,具有本科(含)以上学历或中级(含)以上职称的人员不低于专职科研总人数的50%。
(三)科研成果。申报单位在本领域开展关键共性技术研究,具有较高的成果产出和转化水平,拥有5项(含)以上自主知识产权,且近三年获得的知识产权不少于3项。此外,申报单位为高校、科研机构、医院的,近三年须牵头或参与承担过本领域省级及以上科研项目,且与企业开展产学研合作形成的标志性成果不少于3项。
(四)体制机制。申报单位原则上已建有市(区)级科研平台,具有完善的管理架构和运行管理机制,有健全的研发体系和人才激励、知识产权管理等制度。
(五)对粤东粤西粤北地区给予倾斜支持。深入贯彻落实“百千万工程”,支持粤东粤西粤北地区工程中心建设。鼓励粤东粤西粤北地区企业与高校院所联合共建工程中心,共建单位在申报领域的实验设备和研发人员可纳入条件(二)核算(惠州市的博罗县、惠东县、龙门县,江门市的台山市、鹤山市、开平市、恩平市,肇庆市的四会市、广宁县、怀集县、封开县、德庆县按粤东粤西粤北地区的申报条件申报)。
(六)其他条件。申报单位未因违法失信行为被司法、行政机关依法列入联合惩戒对象名单,且近三年未发生重大环保、安全等责任事故,未出现学术诚信问题。工程中心主任近三年未有科研失信行为记录、未受过刑事处罚。
四、申报程序
符合条件的单位通过“广东省科技业务管理阳光政务平台(http://pro.gdstc.gd.gov.cn)”申报。经专家评审后,择优认定。
(一)网上注册登记。首次申报的单位可通过广东省科技业务管理阳光政务平台或省网上办事大厅注册,获得单位用户名和密码,同时获得为本单位项目负责人、财务管理员开设用户账号的权限。项目负责人从单位科研管理人员处获得用户名和密码,填写个人信息后进行申报。已注册的单位继续使用原有账号进行申报和管理。
(二)申报方式。采用在线申报、无纸化方式,不接收纸质申报材料。项目负责人注册后登录广东省科技业务管理阳光政务平台,按系统要求填写申报信息、分类上传相关附件材料并提交后,经单位财务管理人员、单位负责人审核提交至主管部门,完成系统申报。
(三)审核推荐。各级主管部门在省科技业务管理阳光政务平台对申请材料进行审核,择优推荐。
五、有关要求
(一)强化申报单位主体责任。我厅未委托任何中介机构代理申报事项,申报单位应自主申报。申报单位对申报材料的真实性和合法性负责,并提供真实性承诺函。存在弄虚作假行为的单位,一经发现并查实,将取消其申报资格并列入科研诚信不良信用记录。
(二)强化主管部门服务意识。各地市科技主管部门要加强工程中心相关政策的宣传解读和申报指导,根据工作需要改革服务方式,提高申报质量,确保上报材料符合通知要求。
(三)强化申报材料审核把关。各级主管部门、专业机构要加强对申报材料的审核把关,形式审查不合格的,不予受理。申报材料存在以下情况的,形式审查不合格:材料不齐全;佐证材料未经第三方认证;内容前后不一致;印、章、签名不规范;扫描文档不清晰、不完整;工程中心名称命名不规范等(可在网上咨询知识库查询工程中心命名规范和申报指引)。
六、申报时间
申报截止时间为2024年9月26日17:00;
各推荐单位网上审核推荐截止时间为2024年10月11日17:00。
七、联系方式
(一)工程中心业务咨询
肖老师,020-83163397
网上咨询知识库:http://www.gdetrc.net
电子邮箱:skjt_gcjszx@gd.gov.cn
(二)信息系统操作咨询
阳光政务平台技术咨询电话
020-83163338
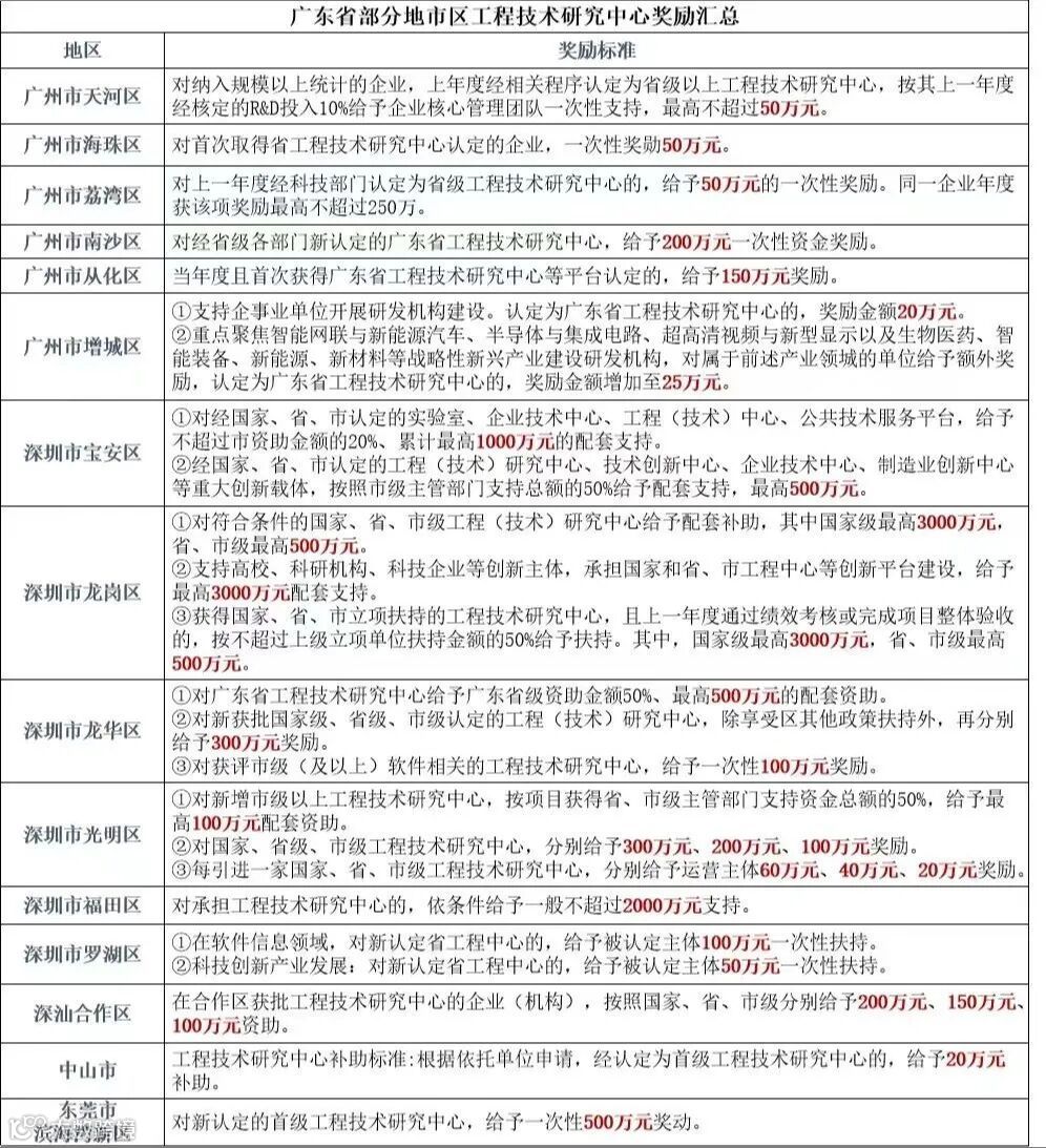
各地奖补标准
👇👇👇


END

[喜欢就点个赞]


长按识别二维码关注我吧~
查看更多精彩内容
-永瑞集团-
微信运营·网站建设·电商营销
人才培训·会计培训·资本运作
融资贷款·高新申请·项目申报
服务热线:400-662-3718

