


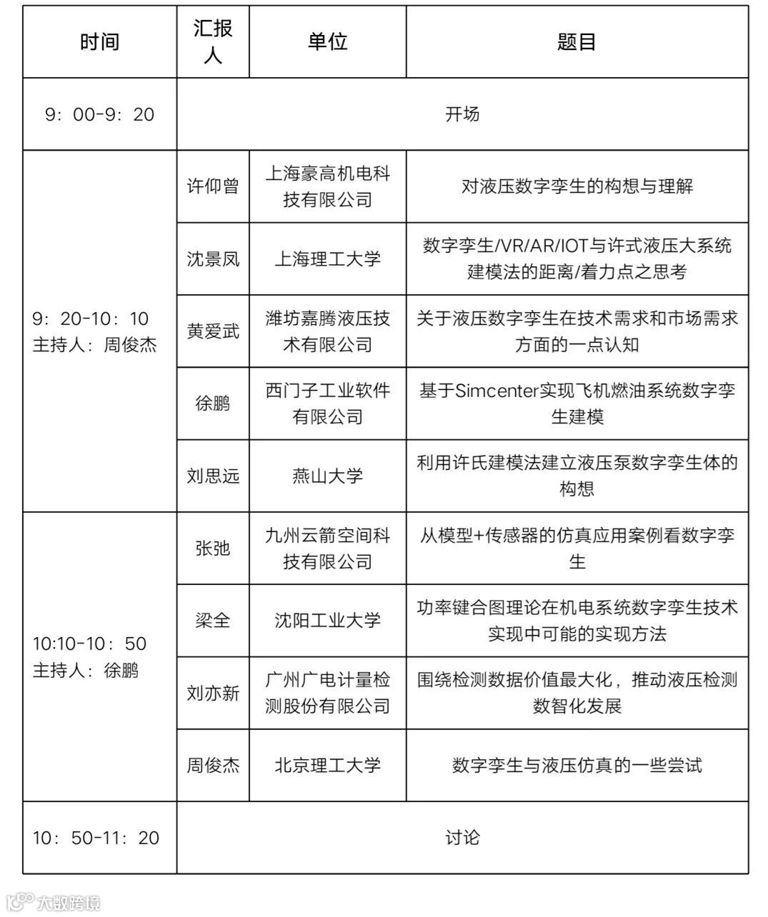
2020年8月14日,由来自上海豪高机电科技有限公司-许仰曾老师;上海理工大学-沈景凤老师;潍坊嘉腾液压科技技术有限公司-黄爱武总工;西门子工业软件有限公司-徐鹏经理;燕山大学-刘思远老师;九州云箭空间科技有限公司-张弛经理;沈阳工业大学-梁全老师;广州广电计量检测股份有限公司-刘亦新总监;北京理工大学-周俊杰老师,做主题分享的“液压数字孪生研讨会”成功举办。

新欧技术部全体同事以及来自各地航天军工、汽车、交通、机械制造-液压元器件等行业100多人通过线上会议的形式参加了活动。

本次液压数字孪生体研讨会推进了我国在液压数字孪生上的创新生态建设。


许仰曾-对液压数字孪生的构思与理解

沈景凤-数字孪生/VR/AR/IOT与许氏液压大系统建模法的距离/着力点之思考


黄爱武-关于液压数字孪生在技术需求和市场需求方面的一点认知

徐鹏-基于Simcenter实现飞机燃油系统数字孪生建模



刘思远-利用许氏建模法建立液压泵数字孪生体的构想


梁全-功率键合图理论在机电系统数字孪生技术实现中可能的实现方法


刘亦新-围绕检测数据价值最大化,推动液压检测数智化发展



周俊杰-数字孪生与液压仿真的一些探讨
各专家围绕数字孪生技术开展相应的液压可行性方向进行了研讨。

数字孪生(Digital Twin)核心价值是针对复杂的产品,尤其是高端的设备建立能够仿真实际产品各种物理性能的数字孪生模型,一方面,可以通过数字孪生模型来进行虚拟试验,减少实物样机的制造;另一方面,可以将真实产品的实际运行状况和出现的各种异常征兆,通过传感器和工业互联网传给其对应的数字孪生模型,进行仿真分析,诊断出问题产生的原因,从而对产品运行进行状态监控和预测性维护,确保设备的正常运行,避免非计划性停机。在此基础上,企业还可以推进备品备件管理、设备维修服务管理等业务应用。应用Digital Twin技术不仅可以针对产品建立可以实现虚实融合的数字孪生模型,也可以帮助企业建立工厂的数字孪生模型,从而实现工厂的可视化、透明化,优化设备布局和工厂物流,提高设备绩效。因此,Digital Twin是企业提升产品创新能力,构建智能工厂的核心技术,具有十分广阔的应用前景。

