我们知道,液压阀块只是液压系统的其中一个组件,因此要想设计好液压阀块,必须要对液压原理图有所了解。
本节课,我们利用一个简单的液压原理图,然后着重讲解一下原理图上哪些信息是咱们绘制阀块关键参数。
01
液压系统原理图识读
绘制系统的液压原理图有很多途径,你可以按照主机对功能的要求自行设计,也可以根据已有的或类似的液压原理图做改进。由于这部分内容不是咱们阀块设计课程的重点,不再赘述。大家对原理图识读不太熟的,可以看一下我们这篇文章:
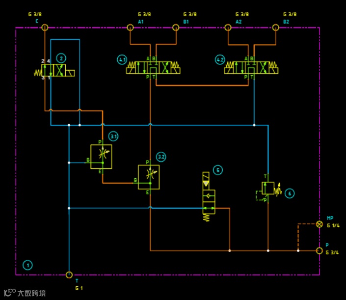
为了节约大家的时间,我在这里已经把液压元件的图形符号提前布局好了。
02
确定原理图中哪些元件需要集成到阀块上
在初步完成液压原理图后,接着就是确定原理图上哪些元件需要集成到一个阀块上,最好是用一个虚线框把需要集成到一起的液压元件框选出来。接下来,我们就需要把目光聚焦在这个虚线框内了。
为了节约时间,我这里也只画了需要集成到阀块上的一部分原理图。
03
确定虚线框内的主级通道、回油通道
确定虚线框内的主级通道,你可以用粗线标注主级通道,用细线标注非主级通道,对于我来说,我比较喜欢用颜色来进行区分。
我们这里把主级通道用橙色标记,把回油通道用蓝色标记,其余通道我们后面再用不同颜色做标记。
04
标注各个阀孔的代号、阀块进出端口标号、工艺端口的序号
还要在虚线框内,标出各个阀孔的代号、阀块进出端口标号、工艺端口的序号;另外最好将下面这些信息也标注在图中:
各个流道的最大流量、允许压差;
各个流道的最大工作压力;
比如我们泵的最大压力是315bar,最大流量是10gpm,那就在这个P口这里标注一下这些信息。
05
标注通道颜色
最后可以用同一种颜色标注与同一个节点相连的所有通道(注意,我们这里的颜色代表的是相连通的区域,并不是代表不同的压力区,这个要与我们平时所讲的内容做区分)。这对后面在三维软件内打孔时更加清晰的表达油路连通情况非常有帮助。
06
BOM表
元器件型号都选好以后,此时就可以建立一个比较详细的元件表,内容可以包括:阀的种类、型号、许用压力、工作流量、数量、厂家等信息。
然后就是把元件表中的元件三维模型通过各种渠道找到,可以到供应商的官网下载,下载不到的可以直接问供应商索要。
好了,今天的内容就到这里,我们下一讲继续。
END
本公众号所分享的文章为本公众号原创或根据网络搜索下载编辑整理,文章版权归原作者所有,仅供读者学习、参考,禁止用于商业用途。因转载众多,无法找到真正来源,如标错来源,或对于文中所使用的图片、文字、链接中所包含的软件、资料等,如有侵权,请联系后台管理员删除!


