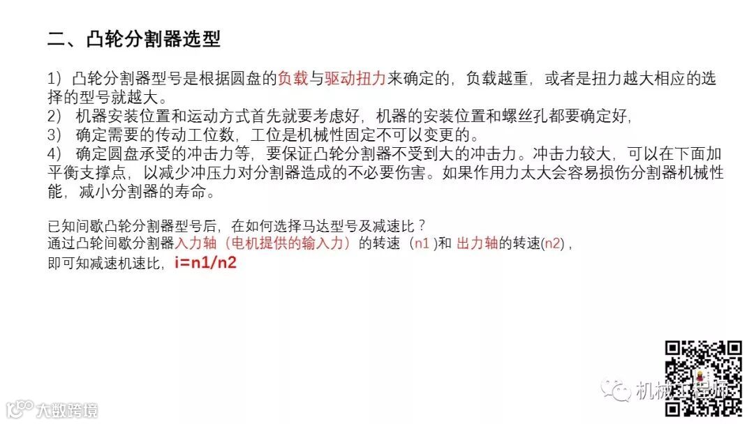
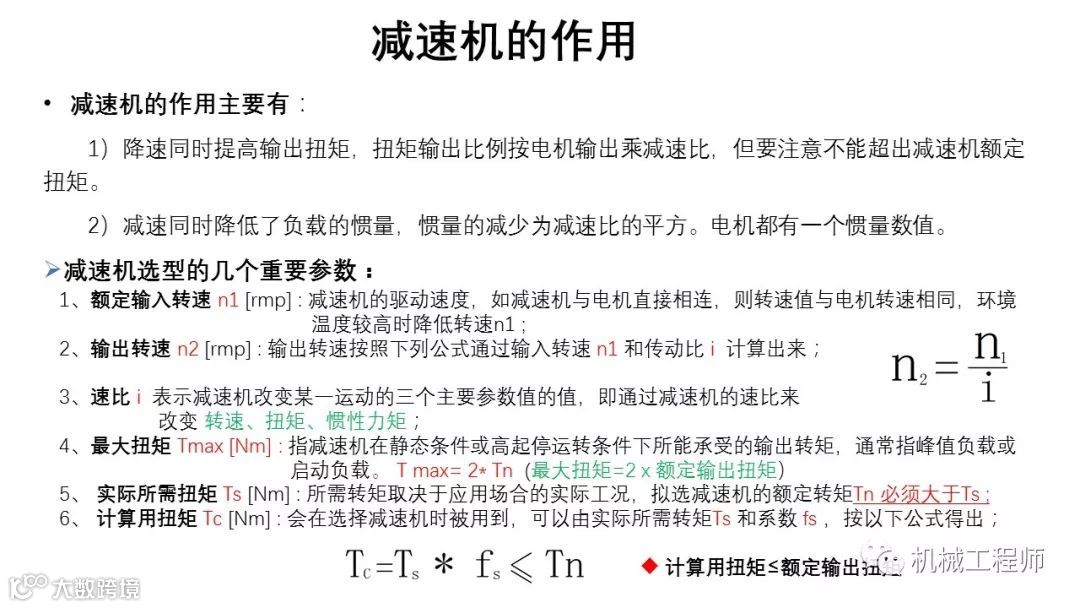
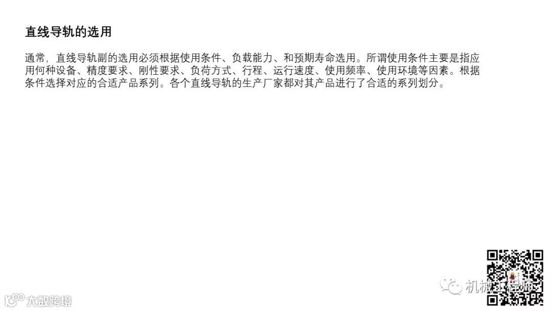
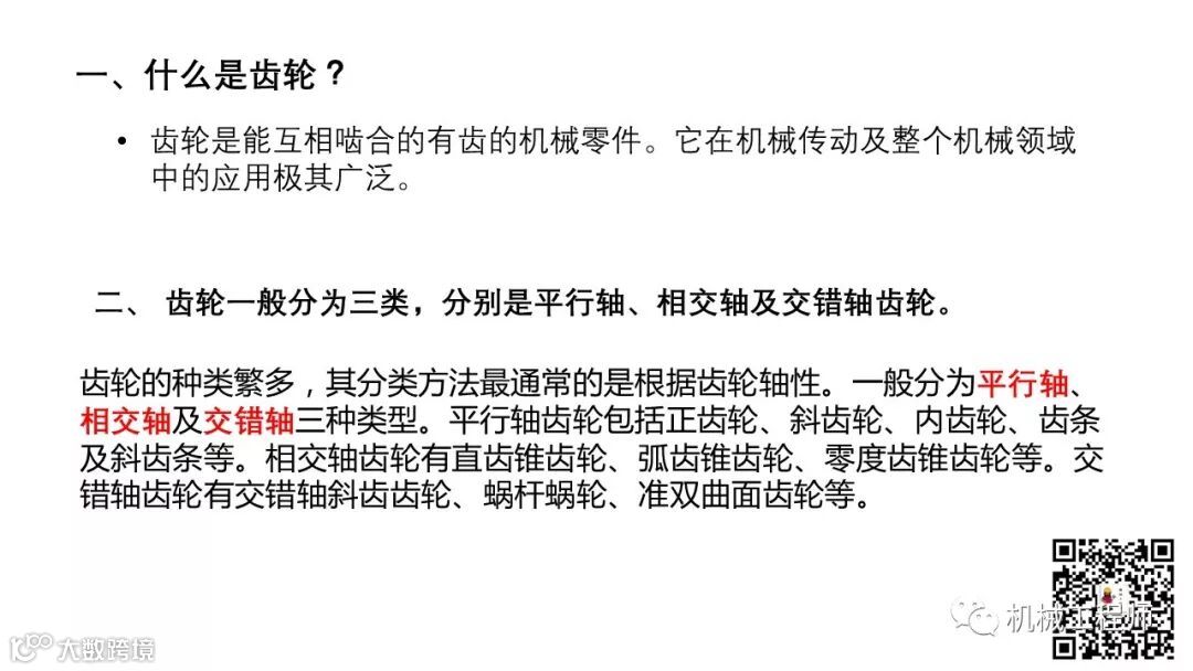
搜索
首页
大数快讯
大数活动
服务超市
文章专题
出海平台
流量密码
出海蓝图
产业赛道
物流仓储
跨境支付
选品策略
实操手册
报告
跨企查
百科
导航
知识体系
工具箱
更多
找货源
跨境招聘
DeepSeek
首页
>
【机械设计】自动化非标设计各标准件选型知识概要
>
【机械设计】自动化非标设计各标准件选型知识概要
广州市新欧机械有限公司
2023-05-30
0
导读:免责声明:本文系网络转载,版权归原作者所有。如涉及版权,请联系删除!文中内容仅代表作者个人观点,转载不同于本
免责声明:本文系网络转载,
版权
归原作者所有。如涉及版权,请联系删除!文中内容仅代表作者个人观点,转载不同于本平台认同或者持有相同观点。
【声明】内容源于网络
0
0
广州市新欧机械有限公司
内容
0
粉丝
0
关注
在线咨询
广州市新欧机械有限公司
广州市新欧机械有限公司
总阅读
0
粉丝
0
内容
0