大数跨境

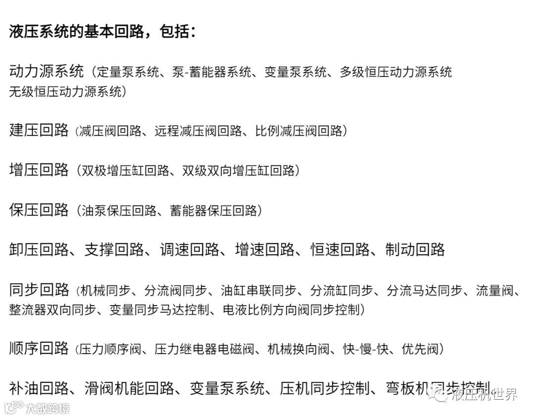
技术分享 | 48种常用液压系统回路介绍

技术分享 | 48种常用液压系统回路介绍 广州市新欧机械有限公司
2023-05-26
0
导读:来源/液压那些事注:本文转自公号-液压那些事免责声明:本文仅代表作者个人观点,与新液压无关。文章及图片、视频

来源/液压那些事


注:本文转自公号-液压那些事

免责声明:本文仅代表作者个人观点,与新液压无关。文章及图片、视频来源于网络,版权归原作者所有,如有侵权,请与我们联系删除,其原创性以及文中陈述文字和内容未经本站证实,对本文以及其中全部或者部分内容、文字的真实性、完整性、及时性本站不作任何保证或承诺,请读者仅作参考,并请自行核实相关内容。


【声明】内容源于网络
0
0
广州市新欧机械有限公司
内容 0
粉丝 0
广州市新欧机械有限公司 广州市新欧机械有限公司
总阅读0
粉丝0
内容0