一般来说,轴封是流体机械的薄弱环节,它的失效是造成设备维修的主要原因。对机械密封的失效原因进行分析,常常能找到合理排除故障的最佳方案,从而提高流体机械运行的可靠性。
1.机械密封的失效
在流体机械中,当整个机械密封发生泄漏时,就可以认为已经失效。机械密封失效的主要标志是:
①密封系统流体损失的量超标;
②密封系统内压力降低的值超标;
③加人到密封系统的阻塞流体或缓冲流体(如双面机械密封的封液)的量超标。
泄漏量为多少时才算超标呢?根据经验,一般接触式机械密封的泄漏量超出理论值的250倍时,可认为机械密封失效。但有毒、易爆和易燃等介质,泄漏量即使很小时,就可认为密封失效。
2.密封失效的外部特征
在密封件处于正常工作位置,仅从外界就可以观察和发现到的密封失效或即将失效前的常见特征有以下几种。
(1)密封泄漏
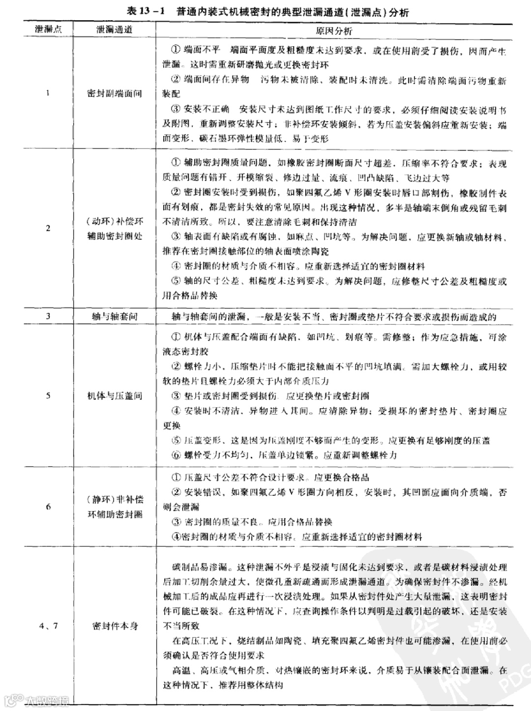
泄漏是机械密封失效的主要表现形式。在实际工作中,可以从泄漏现象分析机械密封产生泄漏的原因。外装式密封的泄漏便于观察,而对于内装式密封,只能见到泄漏是来自静止环的外周或内周,给分析工作带来一定困难。下面对普通内装式机械密封的典型泄漏通道(泄漏点,如图13一1所示)进行分析,如表13一1所述。


(2)密封泄漏和密封环结冰
在某些场合下,可以观察到密封周围结有冰层,这是由于被密封介质泄漏,并发生泄漏介质的汽化或闪蒸。此情况下应注意结冰叮能会擦伤密封端面,尤其是石墨环。
(3)密封在工作时发出爆鸣声
在密封工作时,有时叮以听到密封发出爆鸣声,这也是由于密封端面间介质产生汽化或闪蒸。改善的措施主要是为密封提供可靠的工作环境,包括在密封的许可范围内提高密封腔压力、安装或改善旁路冲洗系统、降低介质温度、加强密封端面的冷却等。
(4)密封工作时产生尖叫
密封端面润滑状态不佳时,可能产生尖叫,在这种状态下运行,将导致密封端面磨损严重,并可能导致密封环裂、碎等更为严重的失效。此时应设法改善密封端面的润滑状态,如设置或加大旁路冲洗等。
(5)石墨粉聚集在密封面的外侧
在密封工作时,有时会发现石墨粉聚集在密封面的外侧,其中的主要原因可能是密封端面润滑不佳,或者密封端面间液膜汽化或闪蒸而残留下某些物质,并造成石墨环的磨损加剧。此时应考虑改善润滑或尽星避兔闪蒸出现。
(6)密封工作时气震(飞溅和溅射)
可能的原因是整个密封面产品汽化或闪蒸。纠正措施是设法使产品保持在一定的状况:
①如有可能在密封工作范围内提高密封箱压力;
②精确测定轴封箱压力、温度和产品重度,检查并选用合适的面积比;
③采用合适的冷却和冲洗方式,降低密封箱内产品温度;
④如有可能,采用合适的蒸汽背冷,稳定在气相下工作。
(7)密封寿命短
密封寿命缩短,可能是密封流体介质中含有磨粒,造成剧烈磨损,可以利用冲洗措施使磨粒保持运动,减少在密封区内的沉积。如果是由于产品冷却结晶或部分固化,则可增大冲洗量赶走磨粒或加热也可缓解此问题。若是由于设备和管线受力不在一条直线上,则可采取措施保证设备和管线受力在一条直线上。若是密封运转时太热,应检查所有冷却管线,增大冷却液流量或加冲洗管线,检查节流套间隙和密封元件与轴封箱或底套摩擦生热,应保持合适的间隙。若是密封件由于腐蚀或过热而损坏,导致密封寿命短,检查密封型式或材料是否能满足要求。
3.密封失效的表现型式
对失效的机械密进行拆卸、解体时,可以发现密封失效的型式多种多样。常见的有机械损坏、腐蚀损坏和热损坏。
(1)机械损坏
机械损坏的主要形式是磨报,其中包括其他由于机械强度不够造成的各种形式的损坏。
①磨损损坏
在机械密封中,纯粹因端面的长期磨损而失效的情况并不多见,但是因选材不当,碳石墨环的高磨损的情况也较常见。有些工作人员认为密封端面材料的硬度越高越耐磨,无论何种况,软环材料均选择硬质碳石墨;然而,有些工况却并非如此。在介质润滑性能差、易产生干摩擦的场合如轻烃介质,采用硬质碳石墨如M106K ,会导致其磨损速率高,而采用软质的高纯电化石墨,其磨损速率会很小。原因是由石墨晶体构成的软质石墨在运转期间会有一层极薄的石墨膜向对偶件表面转移,使其摩擦面得到良好润滑而具有优良的低摩擦性能。
碳石墨的选用是有限制的。当介质中固体颗粒含量超过5%时,碳石墨不宜作单端面密封的组对材料,也不宜作串联布置的主密封环。否则,密封端面会出现高磨损。当被密封介质中含有固体颗粒时,密封环的组对材料均采用硬质材料。如硬质合金与硬质合金或与碳化硅组对。
根据端面的摩擦磨损痕迹,可判断出密封的运行情况。当端面摩擦副磨损痕迹均匀正常,各零件的配合良好,这说明机器具有良好的同轴度;如果密封仍发生泄漏,则可能不是由密封本身问题引起的。当端面出现过宽的磨损,表明机器的同轴度很差。当出现的磨损痕迹宽度小于窄环环面宽度时,这意味着密封受到过大的压力,使密封面呈现弓形。在密封面上有光点而没有磨痕,这表明端面已产生较大的翘曲变形,这是由于流体压力过大、密封环刚度差以及安装不良等原困所致。如果硬质环端面出现较深的环状纹路沟槽,其原因主要是联轴器对中不良,或密封的追随性不好,当振动引起端面分离时,两者之间有较大颗粒物质入侵,颗粒嵌人较软的碳石墨环端面内,软质环就像砂轮一样磨削硬质环端面,造成硬质端面的过度磨损。
机械密封运转一段时间后,若摩擦端面没有磨损痕迹,表明密封开始时就存在泄漏,泄漏介质被氧化并沉积在补偿环密封圈的附近,阻碍了补偿环作补偿位移,这是产生泄漏的原因。黏度较高的高温流体,若不断地泄漏,最易出现这种情况。端面无磨损痕迹的另一种可能就是摩擦端面已经压合在一起而无相对运动,相对运动发生在另外的部位。
图13一2发生的磨损损坏通常是由于固体颗粒侵入密封面间,首先使软环密封面磨损,但有时固体颗粒嵌入软密封中而使硬密封面受到颗粒磨损。图13一3所示石墨静环发生严重磨损,致使静环座亦发生磨损,旋转动环嵌入静环座达数毫米。措施:通常若介质中固体颗粒的浓度达5%以上时应采用硬对硬摩擦副。

②冲蚀和汽蚀损坏
密封流体对密封元件会造成冲蚀磨损。原因:在高压差(约30个大气压以上)重负荷密封中出现,高压差会使密封面翘起造成流体对密封面的冲蚀(图13一4所示)。同样,在特别高的周速下出现泄漏也会将密封面的结合材料(软环)冲刷掉(图13一5)以及如图13一6、13一7所示的磨损。

为防止此类磨损,应使循环液量合适及合理布置其引入处。
③轴套磨损
由于O形圈与轴套之间有相对运动而产生轴套磨损(图13一8)。原因:机加工误差、轴向窜动以及环座倾斜所致。另外,因介质内的固体颗粒(或其他固体颗粒)嵌入O形圈而致使轴套磨损及O形圈损坏(图13一9)。
④O形圈阻塞
因产品侧密封空间内固体颗粒(尤其是纤维物质)的积聚而使O形圈阻塞(图13一10)。另外,因介质闪蒸逸出物在大气侧的缓慢沉积而使密封面不能保持紧密接触。
⑤摩擦扭矩所致损坏
图13一11所示为传动螺钉与传动套之间的磨损,一般发生在频繁开停工况下,致使弹性元件失去弹性补偿作用甚至密封面不能紧密贴合而失效。措施:采用图13一12的传动结构。有时,因摩擦扭矩所致使橡胶波纹管与密封环脱离(图13一13)。

⑥金属波纹管开裂
因剧烈振动及干运转而造成金属波纹管在焊接处开裂(图13一14),可采取图13一15所示拨叉传动结构来避免。

(2)腐蚀损坏
机械密封因腐蚀引起的失效为数不少,而构成腐蚀的原因错综复杂。机械密封常遇到的腐蚀形态及需考虑的影响因素有以下几种。
①表面腐蚀
图13一16所示,腐蚀为发生在零件接触介质表面的均匀腐蚀。表现为零件的重量减轻,失去强度,降低硬度,甚至会全部被腐蚀掉。弹簧、传动销等构件常会因全面腐蚀而减少直径,然后因强度不足而断裂,从而导致密封失效。可采用耐蚀材料(如不锈钢),可在表面形成氧化物或氢氧化物的保护膜,使金属钝化而不受腐蚀。
②点蚀
图13一17所示,在金属表面各处产生的剧烈腐蚀点,是腐蚀行为发生在构件的局部区域,它具有多种表现型式,如选择性腐蚀、应力腐蚀、磨损腐蚀、缝隙腐蚀等,其危害比表面腐蚀更为严重。例如,钴基硬质合金应用于高温强碱中时,粘接相金属钻就易被有选择地腐蚀掉,硬质相碳化钨骨架失去强度,在机械力的作用下产生了晶粒剥落,结果导致密封端面的严重受损而失效。又如,反应烧结碳化硅在强碱中因游离硅被腐蚀而表面呈现麻点。采用不锈钢时,钝化后的氧化铬保护膜局部破坏而产生的腐蚀,其破坏作用比均匀腐蚀更危险。措施:在金属成分中限制铬的含量而增加镍和铜。

③晶间腐蚀
一般发生在铜焊碳化钨环的支撑材料,仅发生在金属的晶界面上如图13一18、图13一19所示。其重量腐蚀率很小,但能深深地腐蚀到金属的内部,且易因缺口效应而引起切断损坏。对奥氏体不锈钢,在450~850℃之间发生,在晶界处有碳化铬析出,使其丧失惰性。措施:在1050℃下进行热处理,使铬固熔化而均匀地分布在奥氏体基体中。

④应力腐蚀
应力腐蚀是金属材料在腐蚀介质和应力的共同作用下,产生裂纹或发生断裂的观象。金属焊接波纹管、弹簧、传动套的传动耳环等机械密封构件最易因产生应力腐蚀而失效。图13一20所示为纵向缝焊轧制的金属波纹管产生的应力腐蚀,是金属材料在承受应力状态下处于腐蚀环境中产生的腐蚀现象。易产生应力腐蚀的材料有铝合金、铜合金、钢及奥氏体不锈钢。一般应力腐蚀都是在高拉应力下产生,先表现为沟痕、裂纹,最后完全断裂。

⑤缝隙腐蚀
图13一21所示为机械密封动环密封面内孔处由于窄缝处沉积而产生的缝隙腐蚀情况,是一种浓差电池腐蚀。一般产生在两个零件靠近的狭窄缝隙部位(如动环与轴套缝隙内)。在机械密封O形环附近经常可发现此腐蚀现象。机械密封弹簧座与轴之间,补偿环辅助密
封圈与轴之间(当然此处还存在微动腐蚀)出现的沟槽或点蚀即是典型的例子。补偿环辅助密封圈与轴之向出现的腐蚀沟槽,将可能导致补偿环不能做轴向移动而使其丧失追随性,使端面分离而泄漏。原因:介质流动时受到窄缝的阻碍,生成惰性氧化物层,窄缝内溶液因供氧不足,与间隙外的溶液之间形成浓差电池而在缝隙部分产生腐蚀。
⑥电池腐蚀
图13一22所示为机械密封的密封环银焊料与铬钢之间电位差产生的电池腐蚀情况,是由于两种金属在电介质中有电位差而产生电池作用。措施:应尽量避免使用有电位差的两种金属组合使用的结构。

另外,还有一种复合形式的磨损腐蚀损坏,是磨损与腐蚀交替作用而造成的材料破坏。磨损的产生可源于密封件与流体间的高速运动,冲洗液对密封件的冲刷,介质中的悬浮固体颗粒对密封件的磨粒磨损。腐蚀的产生源于介质对材料的化学及电化学的破坏作用。磨损促进腐蚀,腐蚀又加速磨损,彼此交替作用,使得材料的破坏比单纯的磨损或单纯腐蚀更为迅速。磨损腐蚀对密封摩擦副的损害最为巨大,是造成密封过早失效的主要原因。用于化工过程装备中的机械密封就经常会遇到这种工况。
(3)热损伤损坏
机械密封件因过热而导致的失效,即为热损伤失效,最常见的热损伤失效有端面热变形、热裂、疱疤、炭化,弹性元件的失弹,橡胶件的老化、永久变形、龟裂等。
密封端面的热变形有局部热变形和整体热变形。密封端面上有时会发现许多细小的热斑点和孤立的变色区,这说明密封件在高压和热影响下,发生了局部变形扭曲;有时会发现密封端面上有对称不连续的亮带,这主要是由于不规则的冷却,引起了端面局部热变形。有时会发现密封端面内侧磨损很严重,半径越大接触痕迹越浅,直至不可分辨。密封环的内侧棱
边可能会出现掉屑和蹦边观象。轴旋转时密封持续泄漏,而轴静止时不泄漏。这是因为密封在工作时,外侧冷却充分而内侧摩擦发热严重,从而内侧热变形大于外侧热变形,形成了热变形引起的内侧接触型(正锥角)端面。
硬质合金、工程陶瓷、碳石墨等脆性材料密封环,有时端面上会出现径向热裂纹,从而使密封面泄漏量迅速增加,对偶件急剧磨损。图13一23、图13一24所示是在过大热应力作用下,密封面出现径向裂纹及材料粘接转移而失效,主要由于干摩擦、冷却系统中断、密封面间隙、压力、速度波动过大所致。结果:磨损加剧、泄漏量增大等。
在高温环境下的机械密封,常会发现石墨环表面出现凹坑或疱疤(图13一25)这是因为当浸渍树脂石墨环超过其许用温度时,树脂会炭化分解形成硬粒和析出挥发物,形成疤痕,从而极大地增加摩擦力,并使表面损伤出现高泄漏。
高温环境可能使弹性元件弹性降低,从而使密封端面的闭合力不足而导致密封端面泄漏严重。金属波纹管的高温失弹即是该类机械密封的一种普遍而典型的失效型式。避免出现该类失效的有效方法是选择合理的波纹管材料及其进行恰当的热处理。


高温是橡胶密封件老化、龟裂和永久变形的个重要原因。橡胶老化,表现为橡胶变硬、强度和弹性降低,严重时还会出现开裂(图13一26)和龟裂(图13一27),致使密封性能丧失。过热还会使橡胶组分分解,甚至炭化。在高温流体中,橡胶圈有继续硫化的危险,最终使其失去弹性而泄漏。橡胶密封件的永久变形通常比其他材料更为严重。密封圈长期处于高温之中,会变成与沟槽一样的形状,当温度保持不变,还可起密封作用;但当温度降低后,密封圈便很快收缩,形成泄漏通道而产生泄漏。因此,应注意各种胶种的使用温度,并应避免长时间在极限温度下的使用。

4.机械密封失效分析与对策举例
以碱泵用机械密封为例,分析密封失效并提出改进措施。
举例:某石化股份公司的裂解车间的GA一230泵是DA一203塔底循环泵,该泵用机械密封为内装单端面非平衡型密封,自冲洗,弹性元件为弹簧,辅助密封元件为聚四氟乙烯O形圈。该机泵介质为20%的NaOH碱液,温度为45℃,入口压力为0.9MPa,出口压力为1.2MPa。该泵的任务是将经裂解气碱洗过的、浓度较高的碱液输送到塔顶再循环使用,在开车初期运行状况良好,但在运行一段时间后常发生泄漏,维修频率上升,增加了维修费用和产品成本,影响了装置的稳定运行。
失效状况:将失效的密封部件解体后发现:
①动环和静环摩擦副表面无划痕,表面粗糙度良好;
②密封腔内结晶物和锈皮等颗粒物较多;
③弹簧锈蚀较严重,弹性不足;
④动环与动环座间及动环与轴套间有许多结晶物,使动环动作不灵活;
⑤动环的辅助密封圈已破坏。
失效分析:根据机械密封失效的形式分析可知,该泵解体后密封面无划痕和磨损,可排除密封面物理损伤方面的原因。考虑到密封腔内结晶物和锈皮较多,同时结合机械密封失效的表现型式,初步判定所输送的介质易结晶且具有腐蚀性是引起密封失效的主要原因,具体分析见表13一2所述。


本公众号所分享的文章为本公众号原创或根据网络搜索下载编辑整理,文章版权归原作者所有,仅供读者学习、参考,禁止用于商业用途。因转载众多,无法找到真正来源,如标错来源,或对于文中所使用的图片、文字、链接中所包含的软件、资料等,如有侵权,请联系后台管理员删除!

