大数跨境

液界杂谈——从ICFP2025谈起《现代液压气动手册》2025

液界杂谈——从ICFP2025谈起《现代液压气动手册》2025 广州市新欧机械有限公司
2025-07-28
2
导读:液压气动技术在自动化、数字化、智能化中占有非常重要的地位,尤其在当今工业4.0 的时代,液压气动技术的作用更加


液压气动技术在自动化、数字化、智能化中占有非常重要的地位,尤其在当今工业4.0 的时代,液压气动技术的作用更加突出。许仰曾教授与斯蒂芬·哈克博士领衔国内外专家、学者和企业家共60 余人,历时五年,共同编撰了《现代液压气动手册》一书。本手册力求反映工业4.0时代液压气动行业技术与产品的新趋势、新发展、新思维、新成果。下面就跟随小编一览本书精彩内容吧。




套装购买链接







精彩样张




第26章运动控制型液压泵
26.1 高性能工业液压泵及其选项
26.1.1 工业4.0下液压泵的发展趋势与应用

以油液为介质的液压泵若以1905年首次推出轴向柱塞泵为开端已有百年历史。在这百余年之中, 液压泵的主要型式有齿轮泵、叶片泵及柱塞泵,这些泵几乎没有明显变化。这些泵种中仍以其各自的性能特点占据了其不同的应用领域,但在具体应用方面的市场占有率会有较大变化。

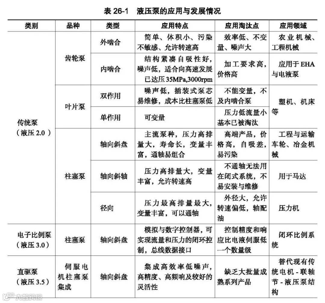
随着工业技术的发展,特别是进入工业4.0时代的数字化网络化智能之后,液压泵正面临着深刻的变化,这些变化表现在新型结构变化、性能要求高压高速化以及最为突出的数智变量机理的变化。这些变化发展以图26-1、图26-2与表26-1来表达。

图26-1  液压泵传统产品的现状

图26-2  下一代液压泵产品与新型液压泵

因此液压泵的分类可以从结构、变量与数智性三个方面进行,将上述液压泵的发展概括为图26-3所示。

图26-3  开式回路液压泵的分类与变量数智化

26.1.2 液压泵的主要参数及计算公式

液压泵和液压马达的主要性能参数及计算公式如表26-2所示。

表26-2  液压泵和液压马达的主要性能参数及计算公式

26.1.3 液压泵的变量方式的发展

近代液压泵的发展在变量形式方面很突出,主要是为了使液压泵能够与应用主机的工况需求尽可能吻合 ,从而得到尽可能好的节能效果与自动控制方面的稳定性或跟踪性(频响与线性)。因此变量的结构形式与工作原理有很多的发展。主要的变量控制有恒压变量、恒流量变量、恒功率变量、负载敏感泵变量等,如图26-4所示。从此图可见,在定量泵工况下,按系统随着的压力与流量(工况功率)与液压泵产生的压力与流量(最大角功率)相比,多余的压力与流量通过系统的节流阀与溢流阀损失殆尽,如图26-4a所表达的那样,功率损失的占比大。当采用恒压泵后,泵的输出压力将与负载工况要求的压力一致,而损失的是多余的流量(见图26-4b),避免了由压力损失所产生的功率损失;恒流量泵与恒功率泵的情况与恒压泵是一致的,如图26-4c与图26-4d所表达的那样。图26-4e所示采用的是负载敏感变量,从该图可见,负载敏感泵的功率损失可以达到最小。 

图26-4  变量泵恒压、恒流量、恒功率与负载敏感控制节能效果图

图26-5比较全面地汇总了传统液压轴向柱塞泵的各种变量种类,这些种类因公司情况而异,可以根据应用工况的需求产生与此不同的变量方式。其实所有的变量差异是对控制参数取用不同而产生的。

图26-5  传统液压轴向柱塞泵的各种变量种类

在液压技术2.0传统液压时代到液压技术3.0机电一体化时代,液压泵的变量控制方式发展很多,包括恒功率控制、恒压控制、手动及伺服控制、液压控制以及其他特殊控制方式。各种控制方式的原理及特性曲线分别见表26-3~表26-4,在这里列出了有关派克公司等的实际变量控制产品种类,以及该控制所对应的液压控制回路原理图。液压马达的变量控制与液压泵的变量控制方式基本相同。

恒功率变量:恒功率变量的机构形式多样。该恒功率变量控制由遥控型压力补偿控制器(或负载敏感变量控制器)与一个先导压力控制阀组成。该先导压力阀集成安装在泵体上,由一个凸轮套机构进行调节,凸轮套外轮廓曲线符合排量变化与设定的功率相匹配。大排量时工作压力低,小排量时工作压力高,全由凸轮套直径按泵的恒功率规律设计给定。凸轮套更换方面,控制器顶端有一偏置弹簧预紧力,可以在一定范围内改变恒功率设定值,以满足控制工况要求。

负载敏感控制:变量控制器的先导控制压力取自液压系统负载压力点,并在压力点所在节流阀的下游。液压泵补偿控制器压差为1MPa。当泵输出流量流经该节流阀时产生的压降达到1MPa时,负载传感控制器开始动作,相应地减少泵的排量直至泵的流量输出在此节流阀上的压降回到1MPa。如果系统压力超过内置先导阀设定值,先导阀开启,导致先导节流口BV上的压降增高,此时,泵的压力补偿变量功能生效,使系统压力保持在设定值上,不致升高。

表26-3  恒压、恒功率与负载敏感变量控制

上述变量功能具有液压变量技术2.0的特征,也就是以液压本身所具有的压力与流量参数来控制泵变量机构,从而产生各种所需要的控制特性。从以上阐述可见液压泵的变量机构品种繁多、结构复杂。

液压变量技术随着电液一体化(液压技术3.0)的进展,进入电子比例变量阶段,这时变量已经由比例阀根据不同的工况参数,通过传感器与模拟式电子放大器进行相应的变量控制(见表26-3)。日本油研的电-液比例压力和流量控制变量泵出现的较早,该泵是靠两个单作用的柱塞驱动斜盘, 在斜盘的转轴上装有位移传感器检测泵的流量,并有压力传感器检测系统压力。它们的反馈信号都输入至比例放大器,与设定的流量和压力信号相比较,放大器的输出信号控制比例阀,从而改变 泵的最大输出流量和压力,当泵的输出压力达到恒压阀调整压力时,泵在最大恒压特性下工作;当比例放大器的输出信号接近于零,即泵的空载输出压力通过单向阀使泵的斜盘倾角接近于零,泵在最小恒定特性下工作,所以泵的变量特性与负荷传感泵的特性相似,但泵的流量和压力均可以预先设定。

也可以说将传统液压变量使用的各种变量控制阀或控制阀先导阀采用比例控制阀,则柱塞泵的变量控制就成为电子控制泵(见图26-6)。这些电子泵的控制形式如图26-7a与表26-4所示。

图26-6  电子控制变量泵与电子控制器

图26-7  电子变量泵与数字变量泵的控制原理区别

表26-4  电子比例变量控制

电子变量泵、数字变量泵的出现很早,力士乐 A4VSOHS3 在 1981 年日本油空业展览会上就有展出;我国1990 年济南铸锻机械研究所也曾研制过“多功能比例控制器”,但未实现产业化,也未投放市场。数字控制变量泵的出现也在20世纪九十年代,日本制钢所也展出过机电遥控变量泵系统,它采用高频响的比例阀对泵的变量机构进行位置闭环控制,此比例变量泵由CPU 中央处理器、压力传感器、比例溢流阀、变量活塞行程检测装置, 通过将压力、流量、电机功率三种信号反馈给 CPU 使泵的输出可实现比例、恒压、 恒功率三种控制型式。这种变量泵的出现意味着用高频响的比例变量泵与 IT 技术相结合将可能取代现有各种型式的变量泵,只要改变软件的程序,就可能实现不同的变量型式,即变量型式软件化,使柱塞泵的设计、生产更加简化、高度通用化。           

变频电机驱动的柱塞泵电动机一直处于与液压传动竞争状态,在某些领域已经取代了液压传动。随着变频调速技术的发展,变频调速器价格大幅度降低,而且当采用变频调速器控制电机时,可以省去电机的起动装置。这使得用变频调速器实现交流电机的无极调速,从而使泵的无极变量成为可能。普通的变量泵是通过改变泵的排量来实现输出流量的改变,而变频电机驱动的柱塞泵是通过转速的变化来实现泵的输出流量的变化。 从直驱液压泵到电液融合泵(简称电液泵),融合度越来越高,这不仅能够提高功重比,减小泵的体积,提高动态性能,还可以将电机的数智控制技术迅速转移到液压元件数智化的发展中来,提高液压元件的数智化发展水平与速度,见表26-5。

表26-5  直驱泵、电液泵数字变量控制

随着数字技术的发展,模拟式比例阀将由液压数字阀替代,或者模拟放大器将由数字控制放大器所替代,一切都是以微处理器控制为主的变量控制特性(表26-7的数控比例变量),而且变量结构也从单一的柱塞泵斜盘角度、斜轴角度或泵的偏心调节的工作原理,发展到采用泵的进出口流量变量、驱动泵的电机转速变量,结构原理与工作原理已经全然一新(表26-6的数字排量泵)。而且在工业4.0多电化时代的轴控技术与电静液作动器(EHA)的兴起,液压泵变量面临着很大变化的机遇与需求。其中之一就是变量的方式将会发生更多更大的变化,液压泵的变量控制已经从一个象限的变量发展到两个象限(正反向变量)、四个象限的变量(消耗能量与吸收能量)的方向发展。因此今后直驱泵、电液泵的变量将会有新的、更大的发展。特别是与伺服电机控制方向相结合的产品的变量,今后有更大的需求,需要更深入的技术发展与产生更多新的产品(见表27-8)。

表26-6  液压泵数字变量控制


END



本公众号所分享的文章为本公众号原创或根据网络搜索下载编辑整理,文章版权归原作者所有,仅供读者学习、参考,禁止用于商业用途。因转载众多,无法找到真正来源,如标错来源,或对于文中所使用的图片、文字、链接中所包含的软件、资料等,如有侵权请联系后台管理员删除!

【声明】内容源于网络
0
0
广州市新欧机械有限公司
内容 0
粉丝 0
广州市新欧机械有限公司 广州市新欧机械有限公司
总阅读0
粉丝0
内容0