我公司按照《国家药监局关于修订天麻制剂、复方石韦胶囊(颗粒、咀嚼片)和喘舒片等药品说明书的公告》(2025年第6号)相关要求,2025年02月21日我公司对天麻片产品(国药准字Z44022521)说明书进行了修订,涉及修订的内容主要为【警示语】、【不良反应】、【禁忌】、【注意事项】信息。为保障消费者的知情权及用药安全,并将说明书修订信息及时有效的告知消费者,结合国家相关法律法规的要求及国家说明书修订公告,我公司现采取以下方式进行说明书公示:
1.在我公司官方微信公众号、企业官网上将最新说明书修订情况进行公示。
1.1微信公众号获取说明书方式
消费者搜索并关注“广州诺金制药”微信公众号,在对话框输入“天麻片”即可获得;
1.2网页获取说明书方式:在“广州诺金制药有限公司”官网中(网址https://knockim.com)点击诺金系列产品→诺金→风湿止痛类中选择“天麻片”,查询公示内容。
2.我公司提供天麻片说明书二维码,各终端可将二维码粘贴在醒目的位置,消费者扫码后获得新版说明书。
3.销售终端需新版说明书的,可通过020-38858777专线将产品名称、规格、具体批次、数量、收件信息等内容反馈我公司,我公司按照反馈信息邮寄说明书。便于终端销售时同步提供给消费者。
上述三种方式,各级经销商可以根据实际情况自行选择其中一种执行。
我公司生产的天麻片符合国家药品标准要求,且质量稳定可靠,请广大患者朋友们放心使用。如有任何疑问,请拨打咨询专线020-38858777。
附件:1.天麻片说明书二维码
2.修订后的天麻片说明书范本
广州诺金制药有限公司
2025年09月04日
附件1:天麻片说明书二维码
天麻片说明书二维码
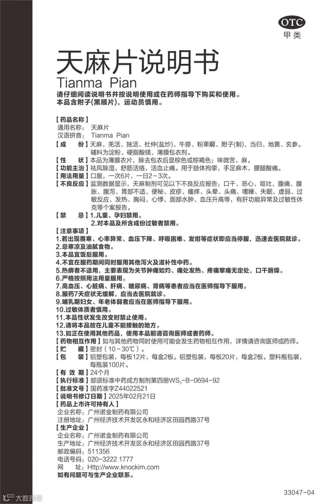
附件2:天麻片说明书范本
天麻片说明书

